在前三年(2022年-2024年)低速增长之下,水井坊(600779.SH)终究还是在今年上半年交出了一份“不理想”的成绩单。业绩预告显示,公司2025年上半年营收、净利纷纷同比出现下滑。
同时,公司控股股东水井坊集团在7月中旬,刚刚完成了董事长的变更,值得一提的是,2024年-2025年不到2年间,公司核心管理层已经两次易主。

销量涨了,营收净利却下滑
水井坊主营白酒产品的生产与销售。目前,公司生产的白酒产品主要有水井坊元明清、第一坊、水井坊菁翠、水井坊典藏、水井坊井台、水井坊臻酿八号、水井坊井台珍藏(龙凤)、水井坊鸿运、水井坊梅兰竹菊、小水井、天号陈、水井赋等。其中,水井坊菁翠、水井坊典藏、水井坊井台、水井坊臻酿八号是公司的核心产品。
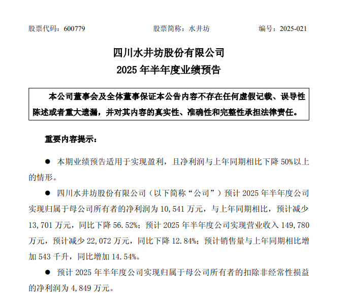
近日,水井坊发布了2025年半年度业绩预告,预计2025年上半年,公司实现营业收入14.98亿元,同比下降12.84%;归母净利润为1.05亿元,同比下降56.52%。

然而,同期内,水井坊的销量(成品酒销售量)却出现上升,预计上半年销售量与上年同期相比增加543千升,同比增加14.54%,销售量全部来自中高档酒。
对于业绩下滑原因,公司表示,2025年上半年,白酒行业整体仍处于深度调整阶段。尤其在第二季度,商务宴请和宴席等传统消费场景持续承压,市场恢复节奏放缓。同时,由于白酒产品毛利率较高,收入下滑对利润造成的影响更为显著。
另外,公司表示,春节期间总体消费表现低于预期,导致渠道库存水平高于预期,进而对春节过后几个月的发货量造成一些影响。消费疲软的趋势在第二季度进一步加剧,宴席和商务宴请等关键场景需求不振,进一步影响了去库存进程,放缓了发货恢复的节奏。
拉长时间维度来看,2022年开始,水井坊就告别了2021年的高速增长,业绩承压明显。财报显示,2021年-2024年,水井坊营业收入为46.32亿元、46.73亿元、49.53亿元、52.17亿元,分别同比增长54.10%、0.88%、6%、5.32%;归母净利润为11.99亿元、12.16亿元、12.69亿元、13.41亿元,分别同比增长63.96%、1.40%、4.36%、5.69%。
2025年一季度,在春节聚餐刺激影响作用下,水井坊依然没有出现高增长,一季度公司营业收入9.59亿元,归母净利润1.90亿元,分别同比增长2.74%、2.15%,增长略显乏力。

控股股东高层大“换血”
四川成都水井坊集团有限公司(以下简称“水井坊集团”)是水井坊的控股股东,截至2025年一季度末,直接持有公司39.79%的股份。
其中,水井坊集团成立于1997年,2013年由全球酒业巨头帝亚吉欧全资控股,这也成为外资突破中国白酒行业限制的标志性案例。资料显示,帝亚吉欧1997年,主营蒸馏酒、葡萄酒和啤酒等高档酒类的生产与销售。

水井坊与帝亚吉欧之间的股权控制关系图/公司年报
近日,水井坊集团高层的变动,引发了行业内外的广泛关注。7月14日,水井坊集团董事长、总经理兼公司法定代表人Cristina Samin Suner已卸任以上职务,同时上述核心职位由Sudhindra Shivnegere Rajarao接任。值得一提的是,Cristina Samin Suner是在2024年6月才正式接任以上职务,如今,仅过去一年。
同时公司部分董事也于今年7月发生了变更。

事实上,2024年,水井坊的高管层也同样变动频繁。年报显示,Mark Anthony Edwards(艾恩华)2024年3月31日辞去了代理总经理,董事Randall Ingber、独立董事马永强、监事会主席Tanya Chaturvedi也于2024年年初纷纷离任。

从水井坊高管层来看,部分高管曾在外资股东帝亚吉欧任职。尽管管理层经验丰富,但是针对中国市场白酒行业,或许其“经验”未能发挥优势。而控股股东水井坊集团董事长的频繁更迭,很有可能影响公司战略执行的连贯性,对品牌形象和市场信心造成一定冲击。
至于新的领导班子,能否带领水井坊迎来新突破,值得期待。

销售渠道现乱象
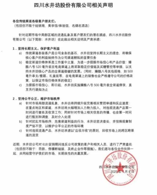
7月8日,《四川水井坊股份有限公司相关声明》发布,具体内容包括“臻酿八号500毫升装全渠道停货”“臻酿八号520毫升装在电商渠道将采取稳价值链及买赠管控等举措”。
与此同时,水井坊在7月8日的声明中还针对618促销、电商等发声,并提及流通乱象。水井坊表示,公司对618促销期间违反公司政策的客户和相关人员进行了严肃查处,包括但不限于罚款、停播断链接、终止合作等措施。

此外,水井坊指出:臻酿八号其他规格,如500毫升单支/整箱、礼盒装等,在电商渠道上的销售也会严格遵守公司的价格政策,以保证市场价格体系的稳定。
针对市场局部流通乱象,水井坊表示将持续升级完善相关管控举措和反应速度,在重点地区和渠道,水井坊将大幅增加人力物力投入,对违规流通产品第一时间进行查处及收货工作;对于扰乱市场秩序、危害渠道利益行为,严惩不贷;针对市场违规流通产品,以“应收尽收”原则,回收市场上的跨区跨渠道的流货。