来源 :21经济网2025-05-08
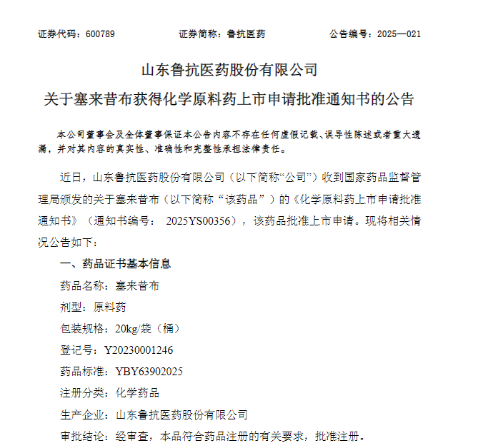
在研发投入超千万元后,鲁抗医药(600789.SH)终于等来了收获期。5月9日,鲁抗医药发布公告称,收到国家药品监督管理局颁发的关于塞来昔布的《化学原料药上市申请批准通知书》,该药品批准上市申请。

塞来昔布由辉瑞公司开发,是全球第一个上市的选择性环氧化酶-2抑制剂,属于解热镇痛抗炎药-非甾体抗炎(NSAID)药品类。主要适应于:缓解骨关节炎(OA)的症状和体征;缓解成人类风湿关节炎(RA)的症状和体征;治疗成人急性疼痛(AP);缓解强直性脊柱炎的症状和体征。
据贝杰医药科技有限公司文章介绍,塞来昔布胶囊在2023年中国三大终端六大市场销售额超过8亿元,是内服抗炎药和抗风湿药化药TOP8产品,2024年上半年同比增长5.05%。根据药智网数据,国内塞来昔布原料药需求量持续攀升,2022年用量为91.62吨,2023年增至109.7吨,年增长率达19.7%。
不过需要注意的是,目前国内塞来昔布原料药登记号已达53个,其中38个通过审评。恒瑞医药、石药集团等企业的塞来昔布胶囊产品已中标第三批国家集采。而根据公告,鲁抗医药为塞来昔布原料药研发累计投入已达1489.9万元。
对此,鲁抗医药相关工作人员在接受南财快讯以投资者身份采访时表示,公司研投前已将未来市场规模等因素纳入考量范畴,原料药研发成功后,对后续制剂的品控与成本把握都有一定优势,同是也能为其他品类的研发做好准备。
谈及后续产品的市场布局,上述人士表示,当前塞来昔布原料药刚刚拿到批文,尚未拥有相关生产与产品,对具体的市场布局情况暂不了解。不过,该人士明确强调,后续若集采公布相关药品品种,公司将会积极争取中标集采。
公开资料显示,鲁抗医药成立于1966年,其主要业务涵盖人用原料药、人用药制剂、动植物保健药品和环保科技等多个领域, 2006年归属华鲁控股集团有限公司。
业绩表现上,鲁抗医药近年营收呈现稳步增长态势。财报显示,公司2024年营收62.33亿元,同比增长1.41%,净利润4.08亿元,同比增长59.02%。营收与净利润连续三年保持增长。
二级市场方面,年初至今,鲁抗医药股价累计上涨8.16%;截至5月8日收盘,鲁抗医药股价报收10.33元/股,日内微跌0.19%。