来源 :北极星水处理网2024-12-18
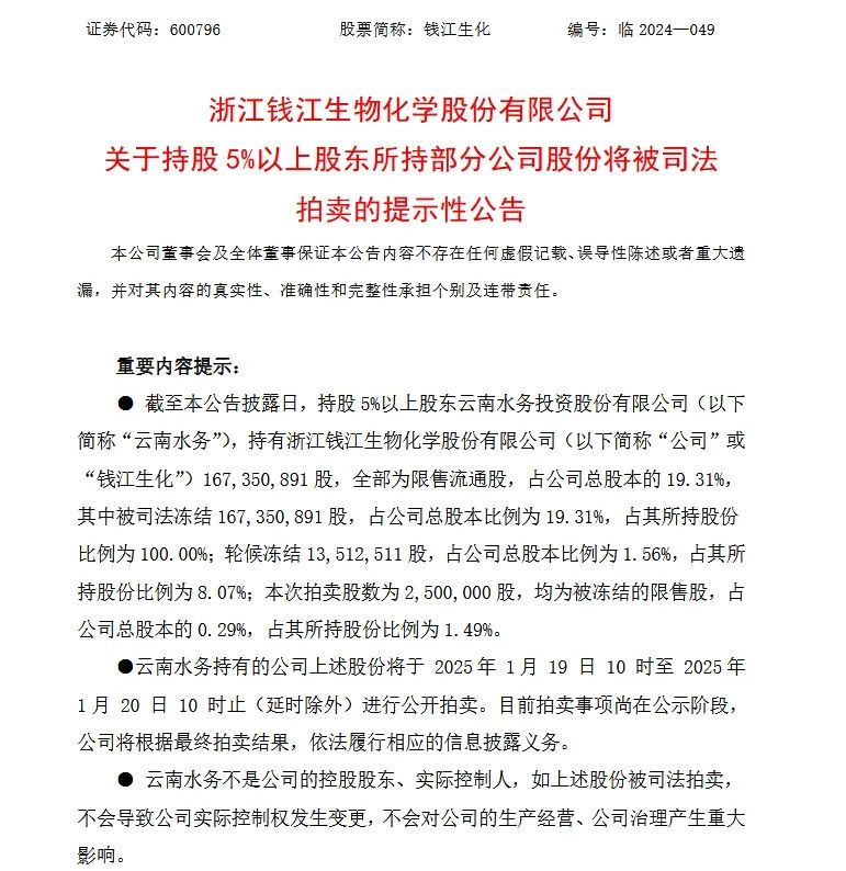
12月17日,钱江生化发布关于持股5%以上股东所持部分公司股份将被司法拍卖的提示性公告。公告指出,持股5%以上股东云南水务投资股份有限公司(以下简称“云南水务”)持有公司1.67亿股,全部为限售流通股,占公司总股本的19.31%。其中,1.67亿股已被司法冻结,占公司总股本的19.31%,占其所持股份比例为100%;轮候冻结1351万股,占公司总股本的1.56%,占其所持股份的8.07%。本次拍卖股数为250万股,均为被冻结的限售股,占公司总股本的0.29%,占其所持股份比例为1.49%。
此次拍卖定于2025年1月19日10时至2025年1月20日10时进行,起拍价为924.8万元。
钱江生化表示,云南水务并非公司的控股股东或实际控制人,股份拍卖不会导致公司实际控制权变更,也不会对公司的生产经营和治理产生重大影响。公司将根据拍卖结果履行信息披露义务。

值得注意的是,这已经不是第一次云南水务所持有的钱江生化股份被拍卖。
2024年9月20日,钱江生化披露:云南水务所持有的钱江生化冻结的限售流通股807.57万股被司法拍卖,占公司总股本的0.93%,占其所持股份比例为4.60%。上述股份最终以人民币2,883.836万元的价格成交,每股成交价格约3.57元。