chaguwang.cn-查股网.中国
查股网.CN
渤海化学(600800)内幕信息消息披露
 
个股最新内幕信息查询:    
 

渤海化学:三年来亏损超17亿!筹划出售天津渤海石化100%股权,并购买安徽泰达新材料股份有限公司的控制权(附公告)

http://www.chaguwang.cn  2025-12-08  渤海化学内幕信息

来源 :华气能源猎头2025-12-08

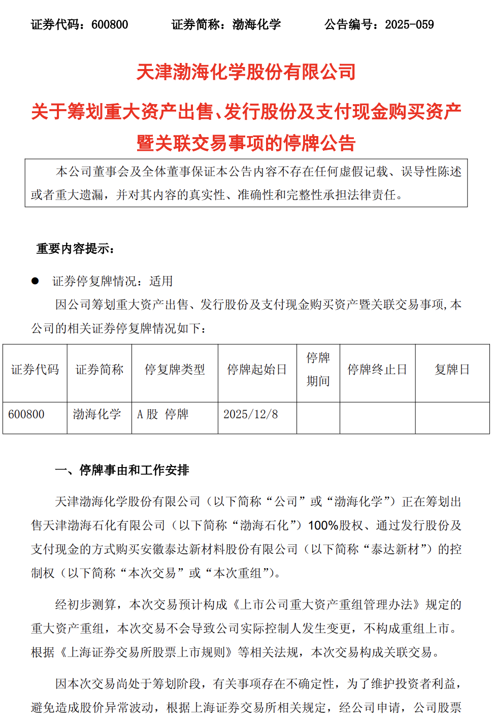
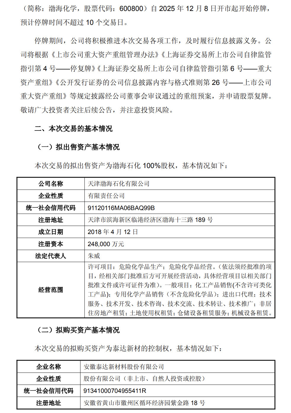
  渤海化学 (600800)12月5日晚间公告,公司正在筹划出售 天津渤海石化 有限公司100%股权,并通过发行股份及支付现金的方式购买 安徽泰达新材料股份有限公司 的控制权。

  据介绍,本次交易拟出售资产的交易对方为公司的控股股东 天津渤海化工集团有限责任公司 ,拟购买资产初步确定的交易对方包括柯柏成、柯柏留、方天舒、张五星及 黄山市泰昌投资合伙企业 (有限合伙)等。

  泰达新材成立于1999年11月,注册资本1.088亿元,主营业务包括生产、销售精细化学品、副产品(粗钴)及其原材料等新材料(不含危险化学品);提供工业供热和热水服务等。

  本次交易事项尚处于筹划阶段,公司股票自2025年12月8日开市起停牌,预计停牌时间不超过10个交易日。

  资料显示,石化业务为公司的核心业务板块,由渤海石化开展。渤海石化一直专注于丙烷制丙烯业务,产品主要销往山东,并辐射整个华北地区,是京津冀地区最具有话语权的丙烯生产商。

  600800,宣布重大资产重组!下周一起停牌!今日股价涨停

  附: 渤海化学 :天津 渤海化学 股份有限公司关于筹划重大资产出售、发行股份及支付现金购买资产暨关联交易事项的停牌公告

   

查股网为非盈利性网站 本页为转载如有版权问题请联系 767871486@qq.comQQ:767871486
Copyright 2007-2025
www.chaguwang.cn 查股网