来源 :水泥地理2022-03-15
华新水泥(600801.SH)发布公告,公司已于2022年3月14日向上海证券交易所提交终止B股上市的申请。
作为一家老牌上市公司,华新水泥于1994年实现A、B股在上海证券交易所上市。当前华新水泥的前十大股东分别为HOLCHIN B.V.、华新集团有限公司、香港中央结算有限公司、HOLPAC LIMITED、中央汇金资产管理有限责任公司、华新水泥股份有限公司-2020-2022 年核心员工持股计划、中国铁路武汉局集团有限公司、代德明、CHINA INTERNATIONAL CAPITAL CORPORATION HONG KONG SECURITIES LTD、黄建军。Holchin B.V.为公司第一大股东,其最终控股股东为 Holcim Ltd.。Holchin B.V.的一致行动人 Holpac Limited 持有本公司 1.99%的股权,因此,Holchin B.V.对本公司的表决权比例为41.84%。
作为一家外资控股股东水泥企业,华新水泥近年来营收表现稳健,也频频推出大比例现金分红。
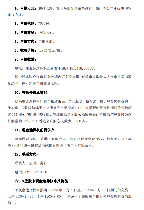
从此次华新水泥“B转H”的实施方案来看,另一水泥巨头海螺水泥(600585.SH)或将间接介入股华新水泥。根据华新水泥公告显示,为充分保护公司 B 股股东的合法权益,并为实施本次方案之目的,公司已安排第三方海螺国际控股(香港)有限公司向华新B股股东提供现金选择权,海螺水泥方面的收购价将达1.945 美元/股。目前,现金选择权已实施完毕,有效的申报数量为 92,788,469 股 B 股。
华新水泥在公告里进一步指出,公司将在提出本申请后以及上交所受理本申请后分别发布相关公告,并在上交所批准本公司 B 股终止上市申请后刊登 B 股终止上市公告。本公司 B 股终止上市后,公司将执行香港联交所 H 股登记上市流程,B 股将转换为在香港联合交易所上市的境外上市外资股。
全文如下:




