疾病报告

紧跟当下疾病,分析疾病背景,解析主流治疗药物
细菌的生存史比人类要悠久得多。17世纪列文虎克首先用近三百倍的显微镜放大了微生物世界,二战时拜耳科研团队开发出磺胺抗菌药,青霉素“Penicillin/盘尼西林”也在此时一战成名,为战场抢救以及人类抗菌治疗和整体寿命的延长作出重要贡献。
在青霉素开发成功的基础上,各具功效的多种抗生素相继面世,打破了细菌感染致死的魔咒,抗菌药物“神药”、救命药的名头越来越响,过度、过量的使用使耐药菌也越来越多。抗生素抗性在细菌迭代过程中传递,抗菌药物的升级同时伴随着细菌耐药范围的扩大和耐药性升级,抗菌与抗耐药成为长期战役。世卫组织曾在2016年预测,抗菌药物滥用产生的耐药到2050年将导致千万人口死亡,合计损失将达到百万亿美元。
人类、细菌与抗细菌药:“相爱相杀”
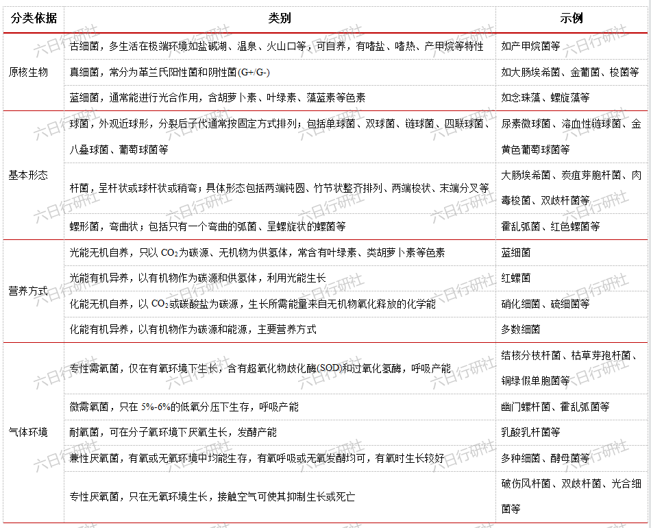
细菌(Bacteria)是一类具有细胞壁的单细胞原核生物,包括球菌、杆菌、螺旋菌等多种形态,还可能由于环境因素影响发生变形。

更多情况下,细菌会在人类生活中充当“反派”角色。当细菌作为病原菌侵入人体时,了解细菌的生长特性则有助于采取适当的处理方法。病原菌突破机体防御屏障侵入机体后,会在相应部位发生生长繁殖、释放毒性物质等过程,表现为临床症状即细菌感染性疾病。时至今日,多数抗细菌药物的应用都已经过了长期、充分的临床验证,药物疗效和用法具有系统性证据。
机体防御力和病菌侵袭力形成对抗,病菌生命力与药物抗菌作用形成对抗,受感染人体、病原菌和抗菌药物三者之间构成此消彼长的竞争关系。
抗细菌药

从1941年左右青霉素被证实在患者体内有确切的抗菌作用后,β-内酰胺类抗生素开启抗菌治疗的新纪元,目前临床常用抗菌药根据药理机制区分,大致可以分为β-内酰胺类、氨基糖苷类、大环内酯类、四环素类、林可霉素类、磺胺类、氯霉素类、喹诺酮类、硝基咪唑类、多粘菌素类、糖肽类、恶唑烷酮类、硝基呋喃类、环脂肽类等等。




国内抗细菌药市场全景
尽管经历着限抗政策、医保集采等连番轰炸,抗细菌药这座总价值超过千亿的高山仍然屹立不倒。根据调查统计结果显示,国内全身用抗细菌感染药物年度市场总额曾一度达到一千七百亿元,截至2021年全年,公立医院内用药及线下零售总额仍达到一千两百亿元,抗菌药“刚需”地位依然难以撼动。

目前在医疗机构基本用药供应管理指南中,对院内抗菌药物供应品种和供应量均有限制。而相比院内用药,全身用抗细菌药在零售终端体现出畅销品种集中的特点,销售额排行前十产品占零售端销售总额近一半,其中广谱青霉素药物阿莫西林胶囊销售额遥遥领先,且多年来整体保持增长趋势。不过在零售高销售额背后也隐藏着巨大的滥用风险,随着对于零售端凭处方销售抗菌药措施落实并收严,抗菌药滥用将得到一定程度的改善。
从药物分类来看,头孢类药物仍然是抗细菌领域主力军,院内用药以三代头孢药的注射液为主,注射用头孢他啶、头孢呋辛钠、头孢曲松钠和头孢唑肟钠四款单方产品2021年合计销售额超过170亿元人民币;而在零售端头孢克肟独占头孢药物鳌头,胶囊、分散片及颗粒剂年销售额接近12亿元。
被誉为革兰阴性耐药菌感染最后防线的碳青霉烯类药物美罗培南,与临床用量同样不低的初代亚胺培南相比具有高效低毒特点。随着近年来多重耐药患者数量逐渐增多,美罗培南的兴起实则隐含着令人悲观的必然性,抗耐药菌的耐药性增强使药物被选几率提高。
革兰氏阴性菌耐药主要通过产生β-内酰胺酶,水解药物分子中的β-内酰胺,使药物失去抗菌活性,因此抗耐药常用措施为青霉素类药物或联合β-内酰胺酶抑制剂如舒巴坦、克拉维酸、他唑巴坦等使用,应用较多的哌拉西林-他唑巴坦钠、头孢哌酮-舒巴坦钠和阿莫西林-克拉维酸钾等药物以高市占率跻身全身用抗细菌药的主流产品。
抗细菌药的耐药主要体现在超抗菌范围使用、超剂量或周期服用,人类、动物和植物使用的抗菌剂通过废水、废物、径流和污水等途径进入环境和水源,籍此筛选并传播细菌对于抗菌素的耐药性。
新药开发:从抗菌到抗耐药菌
2020年受新冠疫情影响,抗细菌药无使用有明显的下降趋势,而根据美国疾控中心发布的调查报告显示,疫情期间超级细菌感染患者显著增加。超级细菌即指多重耐药性细菌,已经对现有抗生素产生抵抗作用。细菌耐药使多种药物失去了治疗效果,也使抗耐药菌药物的开发和应用成为必然趋势。

目前治疗多重耐药细菌的药物有限,经典药物如万古霉素等市场规模占比正在整体升高。
今年一月,国家卫健委发布《抗菌药物临床应用管理办法》,该办法指出抗菌药物临床应用应遵循安全、有效、经济三原则,抗菌药物的临床合理应用对于控制细菌耐药以及保障医疗质量和医疗安全至关重要。在抗细菌药物市场需求巨大,而细菌耐药日益严重的背景之下,如何更清楚地界定细菌感染与抗菌治疗之间明确的对应关系,对现有药物进行降价的同时持续限制抗菌药滥用,以及合理推进新药开发进程,都将成为未来很长时间内的重要议题。
参考资料
全球抗菌药物耐药回顾.WHO
World leaders and experts call for action to protect the environment from antimicrobial pollution.2022.03.WHO
广东省医疗机构基本用药供应目录管理指南(2022年版,征求意见稿)等