来源 :金融界2025-07-23
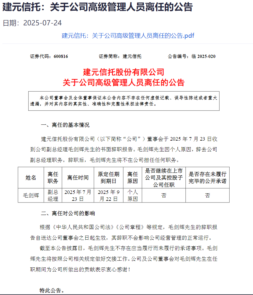
2025年7月23日晚,建元信托(SH600816,收盘价:2.95元)发布公告称,公司董事会于当日收到副总经理毛剑辉的书面辞职报告。毛剑辉因个人原因辞去副总经理职务,辞职后将不再担任公司任何职务。

作为公司董事和高级管理人员中最年轻的一员,43岁的毛剑辉于2023年6月末被建元信托聘任为副总经理(副总裁),并在2024年1月获得国家金融监督管理总局上海监管局的核准任职资格。据数据显示,2024年他在建元信托的年薪为189.23万。从履历来看,毛剑辉拥有丰富的金融行业经验,1982年5月出生,中共党员,硕士学历,电机与电器专业,曾任中国民生银行股份有限公司产品经理,上海浦东发展银行股份有限公司资深产品经理,国泰君安证券股份有限公司董事总经理兼首席结构金融师,云南国际信托有限公司总裁助理,天津信托有限责任公司证券业务总监,此前担任建元信托股份有限公司副总经理(副总裁)。
建元信托2024年年报显示,其营业收入主要来源于金融信托业,占比达98.49%,其他业务占比1.51%。截至发稿,公司市值为290亿元。值得注意的是,就在毛剑辉离任消息发布前不久,这家以金融信托业为核心业务的公司还披露了多起诉讼案件的进展。
7月初,建元信托发布的诉讼公告显示,公司作为被告涉及多起处于不同阶段的诉讼案件。其中,一审判决的与上海东方证券资产管理有限公司的案件涉诉4.02亿元,法院已驳回原告诉求,案件受理费由原告承担,原告可上诉;二审判决的郭进进营业信托纠纷案涉18.70万元,法院驳回上诉;3宗已撤诉案件总涉369.71万元,分别为郭美娟两宗(171.00万元、198.71万元)和刘彩红一宗(金额未明);已结案的李懋彬案涉404.49万元,以原告不起诉告终;中止审理的周惠嬿案涉151.54万元;尚在审理的王根宝案涉127.32万元(已恢复审理)。
对于这些诉讼案件,公告称已判决、撤诉及结案案件对公司利润无影响,中止及在审案件影响暂无法判断,公司将依法行使诉讼权利。