chaguwang.cn-查股网.中国
查股网.CN
隧道股份(600820)内幕信息消息披露
个股最新内幕信息查询:
返回查股网主页
收藏查股网(Ctrl+D键)
隧道股份分时资金
隧道股份日线资金
大盘分时DDX数据
大盘历史DDX(日线图)
基本面选股系统
主力资金流向统计
Level-2指标龙虎榜
DDX综合选股(V1)
DDX综合选股(V2)
DDX选股决策(实时)
板块资金流向(实时)
热点板块概念股票
隧道股份研究报告
隧道股份价值分析
隧道股份概念题材
隧道股份内幕消息
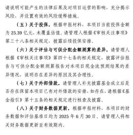
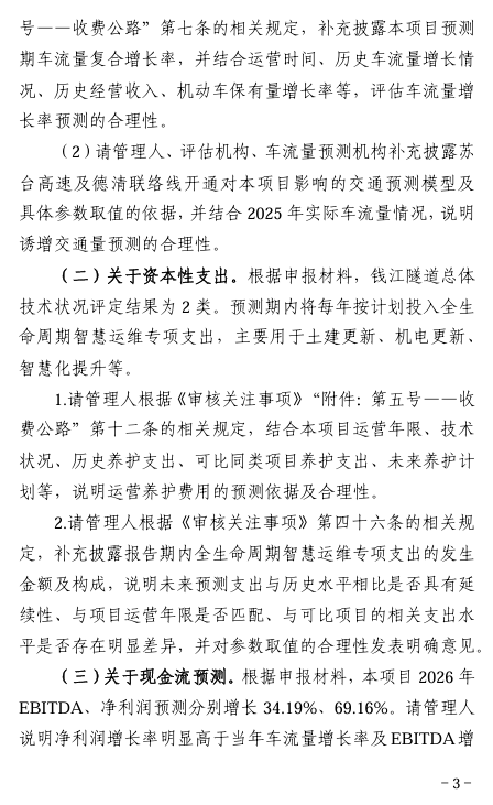
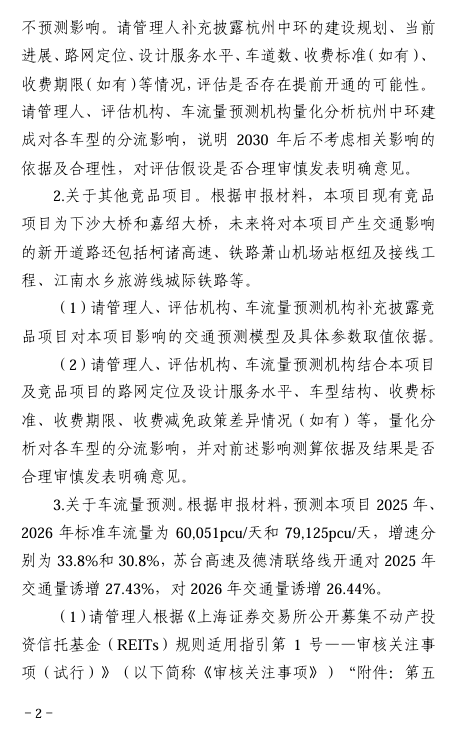
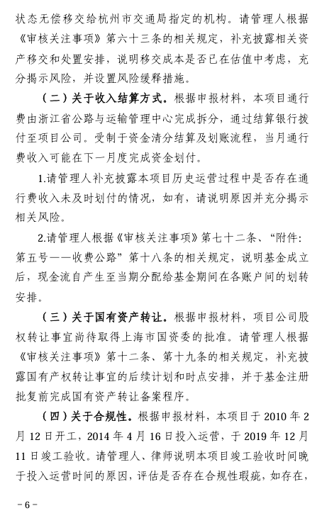
隧道股份智能运维高速REIT获上交所反馈 主要关注通行费收入预测等问题
http://www.chaguwang.cn
2026-01-08
隧道股份内幕信息
来源 :REITs家
2026-01-08
查股网为非盈利性网站 本页为转载如有版权问题请联系
767871486@qq.com
或
QQ:767871486
Copyright 2007-2025
www.chaguwang.cn
查股网