由于军工行业具备保密性、安全性等要求,不得不使用国有的CAE软件、成本高一点都无所谓,但在以成本为核心考量的市场化竞争中,索辰科技面临的困难会多得多。


2023年4月6日,索辰科技开始申购,发行股份数为1033.34万股,发行价为245.56元/股,市盈率高达368.92倍,均创下今年以来新股最高,市盈率也居前。
有人路见不平,怒以小作文怼之。

(市值风云App用户三识)
中签率也极低,网上发行最终中签率仅为0.0447%。
索辰科技为什么那么贵?

2022年2.68亿营收,扣非净利润0.27亿,101亿市值
2019年-2022年索辰科技营业收入为1.16亿、1.63亿、1.93亿、2.68亿,归母净利润为-0.13亿、0.33亿、0.50亿、0.54亿,扣非归母净利润为-0.18亿、0.25亿0.28亿、0.27亿。

(数据来源:wind)
索辰科技发行价为245.56元/股,总股本是4133.34万,对应市值是101.5亿,根据2022年扣非净利润0.27亿,市盈率为369倍。

首先,我们先了解索辰科技所处的行业。
2021年12月,工业和信息化部等八部门印发《“十四五”智能制造发展规划》,文件提出聚力研发工业软件产品,推动工业知识软件化和架构开源化,加快推进工业软件云化部署,依托重大项目和骨干企业,开展安全可控工业软件应用示范。
工业类软件分为研发设计类、生产制造类、经营管理类、运维服务类。

(工控软件在不同产业链的应用)
其中研发设计类软件包括:开发计算机辅助设计(CAD)、计算机辅助工程(CAE)、计算机辅助工艺计划(CAPP)、计算机辅助制造(CAM)、流程工艺仿真、电子设计自动化(EDA)、产品数据管理(PDM)等。
索辰科技是做计算机辅助工程(CAE)软件的,属于工业软件中的研发设计类,目的是提高研发开发效率、降低开发成本、缩短开发周期,提高产品质量。

(招股说明书)
中国生产控制类的软件已经颇具实力,涌现了宝信软件(600845.SH)、和利时自动化(HOLI.NASDAQ)、中控技术(688777.SH)等行业领军企业,其中宝信软件已经1100多亿市值。
(市值风云App)
国产经营管理软件的代表有用友网络(600588.SH)、金蝶国际(0268.HK)、浪潮信息(000977.SZ)等,最近华为更是正式官宣做出自己的管理系统MetaERP软件。
经营管理类和生产控制类的国产率已经高达70%和50%,但研发设计类的软件仅5%。

(招股说明书)
根据《中国工业软件产业白皮书(2020)》数据显示,我国高端CAD、CAE、MES、PLM等研发设计类软件市场被安西斯、达索、西门子、MSC等国外厂商垄断。

(招股说明书)
其中,CAE软件是国外企业垄断程度最高的领域,索辰科技的实际控制人陈灏,就是从美国安西斯(ANSYS)出来,曾担任美国ANSYS股份有限公司上海代表处华南区总经理、销售副总裁。

(陈灏简历)
索辰科技所在的CAE软件行业,2018年国内市场规模就只有6亿美元,但基本都被国际巨头占据,前十大供应商全是国外的!

(招股说明书)
正是考虑到以上国家政策、市场规模、国产化率等因素,风云君认为索辰科技市盈率肯定是高的,但也谈不上离谱。
因为A股已经上市的中望软件(688083.SH),EDA工具软件概伦电子(688206.SH)和华大九天(301269.SZ)的市盈率都在300-400倍左右。

(华大九天市盈率400左右,wind数据)
但没想到索辰科技作为新股,发行价如此之高,基本上吃完肉的同时顺便也把汤喝完了,典型的“吃干抹净”。
其实早在2021年12月16日,索辰科技就有一次增资和老股转让的情况,其中北京国发航空发动机产业投资基金中心(国发基金)和上海航空产业股权投资基金合伙企业(航空基金)都是国资背景。

(2021年12月16日新增股东)
当时的增资和老股转让价格也很贵,为120元/股,接近目前发行价245.56元/股的一半。
虽然索辰科技估值如此之高,市场也有前景,但也存在一些财务硬伤,不得不注意。

以军用领域为主,能否转民用存疑
(一)核心技术业务为工程仿真软件
索辰科技的营业收入主要有两块:
(1)工程仿真软件,包括单一学科仿真软件、多学科仿真软件、工程仿真优化;
(2)仿真产品开发包括仿真-试验融合验证系统、仿真云平台、高性能计算平台。

注意工程仿真软件就是纯软件,属于通用型软件,而仿真产品开发则有软件也有硬件,为定制化产品。
索辰科技工程仿真软件的单一学科仿真软件,根据不同学科分为不同软件,比如流体仿真软件的代表产品为Aries、结构为 Virgo、声学为Taurus、电磁为Polaris、光学为Somap、监控为Labworks等,下面举两个例子说明。
流体包括液体和气体,索辰科技的流体力学仿真软件Aries支持气动噪声、燃烧、多相、热辐射、稀薄流、共轭传热、水动力等多物理场的仿真计算。

(Aries在航空发动机流场仿真的应用案例)
测控即测量和控制,是指对现实世界物理量进行测量获取信息,再经处理后得到控制量对执行机构进行控制的过程,索辰科技的监控类仿真软件Labworks已应用于航空、航天、船舶、核工业等行业的联合仿真控制场景。

(Labworks在一个核反应堆管路控制案例)
仿真产品开发则以高性能计算平台为例说明,包括应用、管理、控制、资源等层次,因为客户在生产制造过程中需要大量的仿真模拟计算,对算力的要求非常高。

(高性能计算平台总体架构示意图)
以中国航发为例,该客户的各类航空发动机研发需要大量的仿真模拟计算,作为国内技术实力领先的工程仿真软件企业,公司从2019年开始为其全方位搭建集仿真数据管理、高性能运算、仿真云计算、多学科仿真等完整的仿真技术平台。
2019年以来,仿真产品的收入占比越来越高,2022年两块业务已经平分秋色了。

(营业收入构成,wind数据)

(主营业务构成,招股说明书)
但工程仿真软件依然是索辰科技最核心技术体现和业务,而仿真产品开发可以理解为在此基础上衍生的客户需求,注意工程仿真软件开发成功后边际成本几乎是零。
所以通用性的工程仿真软件毛利率为95%以上,比定制型的仿真产品开发的毛利率高多了。

(不同业务的毛利率)
因此工程仿真软件业务也贡献了90%左右的毛利润。

(毛利润构成比例)(二)收入以军工为主
索辰科技的主要客户为军工单位及科研院所,包括为中国航发、中国船舶、航空工业、航天科技、航天科工、中国电子、中国电科、中核集团、中国兵工等军工集团及中科院下属科研院所。
01 客户集中度高
2019年-2022年半,前五大客户(按集团合并口径统计)的销售金额合计分别为8620万、10996万、14095万和1587万,占营业收入比例分别为74.41%、67.94%、73.14%和100.00%。

(2021年和2022年上半年前五大客户明细)
02 供应商和客户是关联方
索辰科技一些大供应商和客户是关联方,都同属同一军工单位或中科院。

(2020年、2021年、2022年上半年前五大供应商)
03 第四季度收入确认多
但这些单位基于项目成本预决算管理,通常会在第四季度集中验收结算,使得索辰科技收入确认时间比较集中。
2019年、2020年及2021年,索辰科技第四季度主营业务收入占全年比例分别为78.27%、65.17%和69.26%。
04 应收账款多且回收慢
索辰科技2019年-2021年应收账款账面价值分别为1.35亿、1.39亿、2.12亿,与当期营业收入比值分别为116.28%、86.16%、110.25%。

(应收账款占比情况)
且账龄较长,应收账款账龄1年以上的比例分别为53.56%、44.30%、48.33%。

(应收账款账龄情况)
当然,这些客户违约率是比较低的。
以上小问题,风云君就简单总结一下:风云君认为索辰科技最大问题是收入集中在六大军工集团(中国航发、中国船舶、航天科技、航天科工、航空工业、中国兵工),而民营客户较少。
索辰科技的解释是国防军工的自主可控需求更为迫切,同时公司成立时间晚规模小,只能优先从军工单位及科研所切入市场。

(索辰科技解释收入集中军工的原因2)
对此风云君的观点是,由于军工行业具备保密性、安全性等原因不得不使用国有的CAE软件,成本高一点都无所谓,但在以成本为核心考量的市场化竞争中,索辰科技面临的困难会多得多。

(索辰科技解释收入集中军工的原因1)
因为不只是软件行业赢者通吃下(2020年全球CAE市场规模为81亿美元,市场集中度较高,主要被前三大供应商所主导,分别是西门子、安西斯和达索,市占率共计47%)的成本挑战,还有客户使用习惯和迁移成本。

(梁宁:一段关于国产芯片和操作系统的往事)
同时,安西斯、达索、西门子等企业在工业领域深耕数十年,通过持续的发展和并购,在工业软件领域形成了丰富的产品线,除CAE业务以外,还存在其他多种类型的业务,如CAD、EDA、PLM、MES等,能够满足用户多方位的研发、制造需求,覆盖领域广泛,产业协同效应明显。
客户解决一个问题,如果能用一个公司的产品线,会比单买一个更具有协同作用,比如office的word、excel、PowerPoint一起使用,而不是word用金山的,excel用微软的。
风云君翻看了索辰科技的战略规划,重点应该还是军用市场,不会是民用市场。

(招股说明书)

突围,认识优劣势和募资方向
(一)规模处于劣势,直面老东家竞争
在研发方面,索辰科技同样劣势很明显,因为工业软件,不是砸钱就能搞好的,必须与具体的工况环境相结合才能取得较好的仿真模拟效果,即不纯是算法,还必须要有丰富的经验——算例。

(国外竞争企业产品功能模块和算例丰富)
索辰科技目前的客户主要集中于航空航天、兵器船舶领域,主要为军工单位及科研院所,在部分重型机械领域也有客户积累,但是在汽车、电子电气、医疗设备、地面交通、动力设备等领域客户较少。
而行业龙头除工业软件产品种类多之外,业务领域广泛,涵盖航空航天、国防、汽车、电子、生物医学等众多领域,索辰科技与龙头公司的营业收入和净利润对比差距是100倍以上的体量差距。

(索辰科技营业收入和净利润对比可比公司)
即使在国内市场,索辰科技前还有一个拦路虎——安世亚太:
(1)安世亚太2019年相关产品,收入达到5.49亿元,是目前国内CAE软件行业的老大,对比索辰科技才1.16亿收入,应该排名国内第二,行业内国产公司还有云道智造、南京天洑、英特仿真、十沣科技和中望软件等;
(2)安世亚太研发/咨询/技术人员400多人,而索辰科技才129人。

(安世亚太的介绍)
其实,索辰科技实际控制人陈灏也是从安世亚太出来的。

(陈灏简历)
从安世亚太出来的还有索辰科技的董秘谢蓉、IT部经理/公司董事毛为喆、监事会主席/销售部副总经理贾钧元等高管。
此外,CAE行业龙头的研发投入和研发比例也不少,一对比索辰科技只是个小公司。

(注:安西斯是万美元,达索、西门子、海克斯康是万欧元,索辰科技是万元)
所以索辰科技面临的困难和挑战是很多的,只能是从提高本地化服务和在细分领域寻求突围,比如流体、结构、声学领域。(二)优势:局部领先
CAE软件本质是把物理和工程学科的理论模型做数学处理后得到的代数求解过程固化而成的计算机程序,且包括丰富的工程数据、模型和简单易操作的用户界面和结果分析功能。

CAE 软件底层是物理学和数学,简单总结是基于物理学规律和模型而成的理论方程变换为计算机可以表达、存贮和求解的代数方程,所以CAE本质上是算法。
根据索辰科技的披露,其在流体、结构、声学细分领域的具有一定的算法优势,均以高性能计算为支撑,部分算法在千核以上的并行计算中依然有良好的加速比,具有一定的技术竞争优势。
索辰科技在电磁、光学、声学、测控等领域的收入较少,收入集中在流体、结构领域。

(营业收入-工程仿真软件-单一学科仿真软件的收入结构)
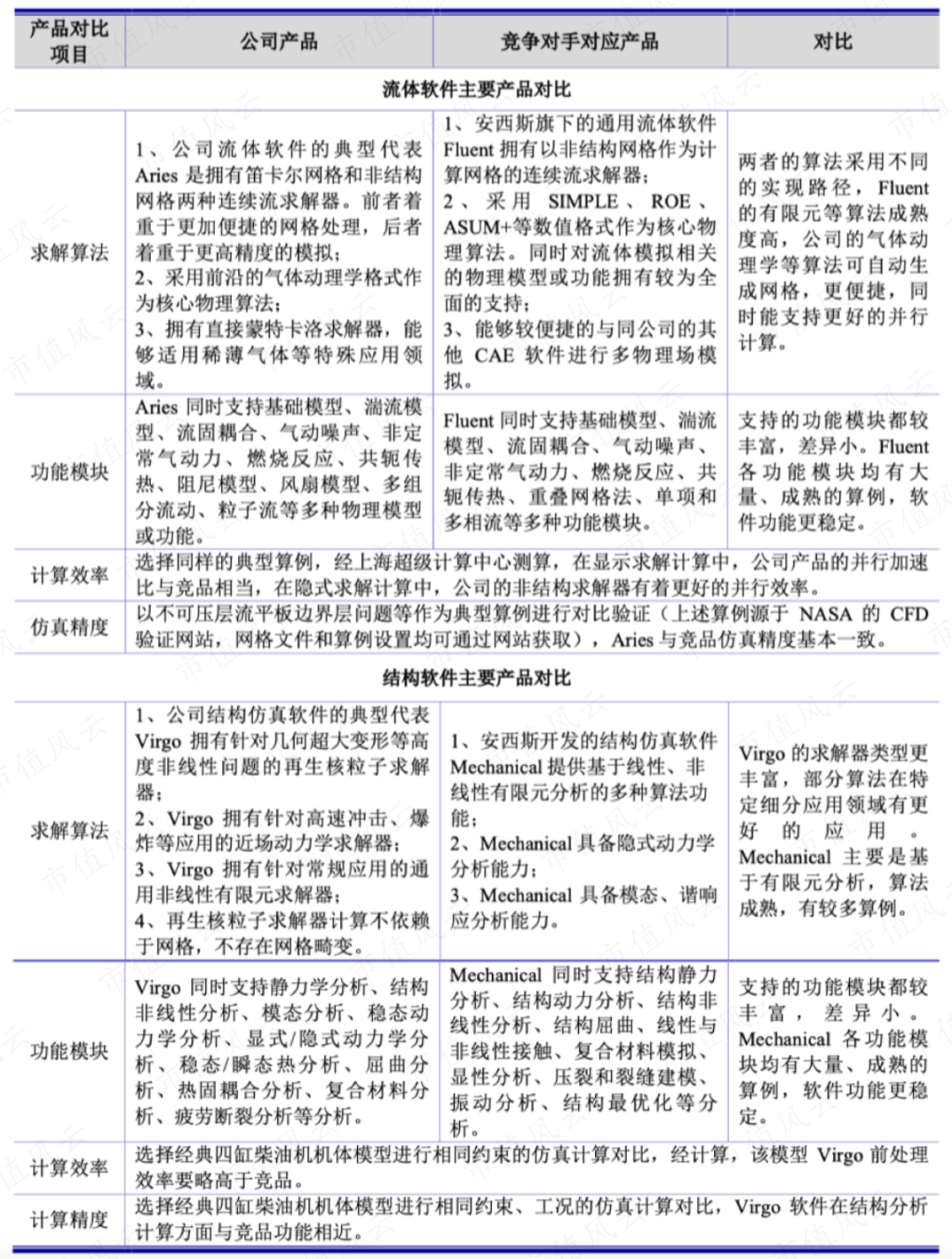
相应索辰科技的主要强项也是在流体、结构领域,产品与竞争对手相比具有一定先进性。

(以流体软件产品为例对比的技术参数)(三)募投项目:从软件到硬件?
简单讲下索辰科技的募投项目,大部分是用于研发了(不是圈钱),而且主要用于人上面(不是盖楼或买房)。

(募投项目情况)
比如补充流动资金项目是培育和引入人才、投入技术和研发,研发中心项目建设最大支出也是人员薪酬。

(研发中心建设项目)
但有一个项目“年产260台DEMX水下噪声测试仪建设项目”明显一看就不太一样,属于硬件产品。

(募投项目情况)
风云君一看是属于声学领域的水下噪声检测仪的生产。

(年产260台DEMX水下噪声测试仪建设项目)
不知道能不能做好,如果能做好的话看来索辰科技的产品线具有很强的扩展性。
此外,这个项目还计划建设一个声学领域的仿真试验中心,既可以对内验证产品,也可以对外提供服务获得收入。

(年产260台DEMX水下噪声测试仪建设项目)

索辰科技所在工业设计类软件领域国产率仅5%,所在的CAE软件更是国外企业垄断程度最高的领域,国内市场前十大供应商全是国外的!
但市场规模很大,2018年国内市场规模就有6亿美元,考虑到国家政策、市场规模、国产化率等因素,索辰科技IPO的市盈率绝对是很高的。
而且早在2021年12月16日大基金定增价格就为120元/股,所以贵有贵的道理,但风云君没想到发行价能到245.56元/股,市值达100亿以上,369倍市盈率。
对比索辰科技2022年营业收入仅2.68亿,扣非净利润仅0.27亿。
索辰科技财务上还存在客户集中度高、供应商和客户是关联方、第四季度收入确认多、应收账款多且回收慢等问题,但最大的问题是:索辰科技只是证明了其在非市场化的军用领域的成功,在市场化的民用领域索辰科技取得成绩微乎其微。
因为,市场化领域的困难和挑战会更多:
(1)军用可以不考虑成本,但市场化必须要求成本最低;
(2)用户的使用习惯和迁移成本;
(3)软件行业往往赢者通吃下,寡头垄断格局;
(4)即使国产化,市场也不一定是索辰科技吃下,前面还有国产大哥安世亚太;
(5)龙头产品线更齐具有协同效应,同时经验(算例库)也更丰富;
(6)龙头公司也在高研发投入。
差异化(细分市场突围)和提高服务(包括仿真产品开发和硬件)只是战略,而非经营的本质——技术创新带来的成本优势获取市场。
所以说索辰科技这么高市盈率和估值,还需要业绩去兑现,关键是未来能否从军用扩大至市场化竞争的民用。