编者按:《证券发行上市保荐业务管理办法》规定,保荐机构及其保荐代表人、其他从事保荐业务的人员应当遵守法律、行政法规和中国证监会、证券交易所、中国证券业协会的相关规定,恪守业务规则和行业规范,诚实守信,勤勉尽责,廉洁从业,尽职推荐发行人证券发行上市,持续督导发行人履行规范运作、信守承诺、信息披露等义务。
新华财经和面包财经研究员将基于信披数据,分板块透视主要券商承销保荐业务违规典型案例。本篇为科创板公司案例。
新华财经北京12月27日电公开资料显示,超卓航科近期因涉嫌擅自改变募集资金用途收到证监会下发的立案告知书。同期,由于海通证券、中航证券出具的督导报告未能真实、准确反映超卓航科募集资金管理使用情况,上交所对海通证券、中航证券以及保荐代表人予以监管警示。
另一案例为思林杰。该公司存在未按照规定披露关联公司、相关关联交易,今年以来业绩大幅下降等问题,涉及保荐人为民生证券。
此外,科汇股份也因募集资金管理使用不规范、相关信息披露不及时等被证监会出具警示函,涉及的保荐人为国海证券。
超卓航科:涉嫌改变募集资金用途被立案海通证券、中航证券被警示
新华财经和面包财经梳理公开资料显示,超卓航科2023年内因涉嫌擅自改变募集资金用途多次收到监管关注。
2023年11月17日,超卓航科因公司涉嫌擅自改变募集资金用途等违法违规行为收到了中国证监会的立案告知书。

图1 :超卓航科收到证监会立案告知书公告截图
同日,公司披露了《关于对湖北超卓航空科技股份有限公司及有关责任人予以监管警示的决定》。警示函显示,由于超卓航科募集资金管理和使用违规、信息披露不真实、信息披露不及时,上交所对超卓航科及时任董事长等予以监管警示。
公开资料显示,2022年7月,超卓航科在科创板上市。海通证券、中航证券为公司的首次公开发行股票的保荐人。2023年8月,海通证券、中航证券出具《2023年度持续督导半年度跟踪报告》,称超卓航科持续督导期间信息披露和募集资金管理使用均不存在违规事项,未能真实、准确反映超卓航科募集资金管理使用情况。因此,上交所对海通证券、中航以及保荐代表人予以监管警示。

图2:上交所监管措施决定书截图
思林杰:未按规定披露关联关系被监管警示民生证券为首发保荐人
此外,也有公司因未按规定披露关联关系被监管警示。
2023年9月25日,上交所发布关于对广州思林杰科技股份有限公司及有关责任人予以监管警示的决定。监管函显示,2022年度思林杰与广州悦创及其子公司、周茂林等发生关联交易合计712.06万元,占2021年末经审计总资产的1.92%,但思林杰未披露上述关联方及关联交易。
由于公司未按照规定披露关联公司、相关关联交易未及时履行审议程序及信息披露义务,上交所对思林杰及公司实际控制人予以监管警示。

图3:上交所对于思林杰及有关责任人予以监管警示决定截图
思林杰于2022年3月登陆科创板上市。今年以来,公司业绩大幅下降。数据显示,2023年前三季度,公司实现营收1.1亿元,同比大降45.93%;归母净利润亏损0.12亿元。
思林杰的保荐机构为民生证券,持续督导期间为2022年3月14日-2025年12月31日。在思林杰未按规定披露关联关系情形下,民生证券在2022年持续督导跟踪报告中表示:“思林杰的内控制度符合相关法规要求并得到了有效执行,能够保证公司的规范运行”及“保荐机构督促思林杰严格执行信息披露制度,审阅信息披露文件及其他相关文件”。

图4:民生证券关于思林杰2022年持续督导跟踪报告截图
科汇股份:多项信披违规首发上市保荐机构为国海证券
2023年11月17日,科汇股份发布收到证监会《行政监管措施决定书》的公告。公告显示,由于2021年公司存在募集资金管理使用不规范、相关信息披露不及时及政府补助事项披露不及时的问题,中国证监会对其采取出具警示函的行政监管措施。

图5:科汇股份收到《行政监管措施决定书》公告截图
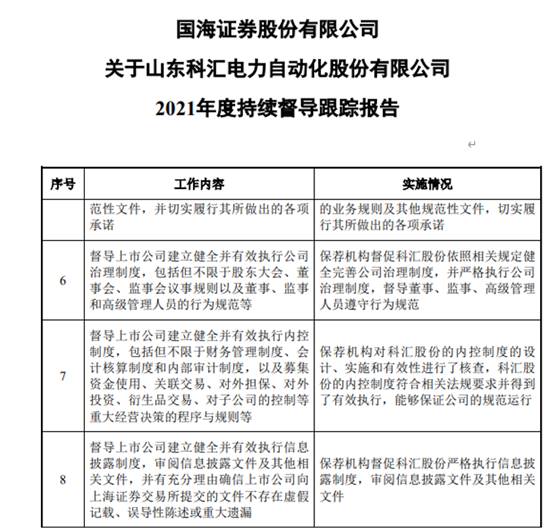
科汇股份于2021年6月登陆科创板。公开资料显示,国海证券是科汇股份首次公开发行股票的保荐人,持续督导期在2021年6月16日至2024年12月31日。国海证券在2021年度持续督导跟踪报告中表示:“保荐机构督促科汇股份严格执行信息披露制度,审阅信息披露文件及其他相关文件”。

图6:国海证券关于科汇股份2021年度持续督导跟踪报告截图
上述违规公司股价表现同样欠佳,投资者权益受损。截至12月21日,超卓航科收报37.38元/股,年内股价下跌超过三成;2022年登陆科创板的思林杰在2022年8月达到高点,公司目前股价已较这一高位跌去五成。
2023年7月,沪深交易所联合发布《以上市公司质量为导向的保荐机构执业质量评价实施办法(试行)》,进一步督促保荐机构强化质量意识。
在上市、融资等事件中,作为核查验证、专业把关的第一道防线,相关保荐机构严格恪守“看门人”责任,对于有效保护投资者的合法权益至关重要。