1月9日,国泰君安(601211)吸收合并海通证券(600837)事宜上会审核,结果为审核通过。
本次交易的具体实现方式为国泰君安换股吸收合并海通证券,即国泰君安向海通证券的全体 A 股换股股东发行 A 股股票、向海通证券的全体 H 股换股股东发行 H 股股票,按照同一换股比例交换该等股东所持有的海通证券 A 股、H 股股票。同时,国泰君安向国资公司发行 A 股股票募集配套资金不超过人民币 100.00 亿元。
自本次合并的交割日起,存续公司承继及承接海通证券的全部资产、负债、业务、人员、合同、资质及其他一切权利与义务;合并完成后,海通证券将终止上市并注销法人资格。国泰君安因本次换股吸收合并所发行的 A 股股票将申请在上交所主板上市流通、H 股股票将申请在香港联交所主板上市流通。
一、重组委会议现场问询的主要问题
请上市公司代表结合海通证券业绩变动的主要原因及应对措施、本次交易完成后上市公司主要经营指标变化、未来整合管控安排,说明本次交易是否有利于提高上市公司质量,有利于保护投资者合法权益。请独立财务顾问代表和会计师代表发表明确意见。
二、换股比例1:0.62,本次交易不会导致国泰君安控制权发生变更,实际控制人仍为国际集团
根据《重组管理办法》相关规定,经吸收合并双方协商确定,本次交易中,国泰君安、海通证券的A股换股价格按照定价基准日前60个交易日的A股股票交易均价经除权除息调整后确定,并由此确定A股及H股换股比例。每1股海通证券股票可以换得国泰君安股票数量=海通证券的A股换股价格/国泰君安的A股换股价格(计算结果按四舍五入保留两位小数)。
国泰君安的A股换股价格为13.83元/股,海通证券的A股换股价格为8.57元/股。根据上述公式,海通证券与国泰君安的换股比例为1:0.62,即每1股海通证券 A 股股票可以换得0.62股国泰君安A股股票、每1股海通证券H股股票可以换得 0.62 股国泰君安 H 股股票。国泰君安的H股换股价格为定价基准日前60个交易日的H股股票交易均价7.73港元/股,以上述换股比例计算可得海通证券的 H 股换股价格为 4.79 港元/股。
自 2008 年《上市公司重大资产重组管理办法》颁布以来的上市公司换股吸收合并可比案例中,同为“A+H 股吸收合并 A+H 股”的仅有中国南车吸收合并中国北车,该案例中 A 股与 H 股采用了相同的换股比例。
根据《重组管理办法》,基于国泰君安、海通证券2023年审计报告和本次交易金额情况,本次交易构成国泰君安的重大资产重组,具体计算如下:

根据《重组管理办法》,基于国泰君安、海通证券 2023 年审计报告情况,本次交易构成海通证券的重大资产重组,具体计算如下:

本次交易前,国泰君安与海通证券不存在关联关系,本次吸收合并不构成国泰君安的关联交易,亦不构成海通证券的关联交易。
本次募集配套资金的发行对象为国资公司,国资公司为国泰君安的控股股东。
根据《重组管理办法》《上交所上市规则》等相关法律法规及规范性文件的规定,募集配套资金事项构成国泰君安的关联交易。就上述募集配套资金涉及关联交易事项,国泰君安关联董事回避表决,独立董事专门会议已审议并发表了审核意见;国泰君安股东大会审议相关事项时,关联股东回避表决。
截至最新披露,海通证券无控股股东且无实际控制人,最近三十六个月内未发生控制权变更的情形。本次交易完成后,海通证券将终止上市并注销法人资格。
截至最新披露,国盛集团持有海通证券8.56%的股权,为海通证券第一大股东;国盛集团全资子公司上海国盛集团资产有限公司持有海通证券 1.82%的股权;国盛集团及其一致行动人合计持有海通证券10.38%的股权。
本次交易前后,国泰君安控制权未发生变更,国泰君安控股股东、实际控制人及其一致行动人持股情况如下:


本次交易前 36 个月内,国泰君安控股股东均为国资公司,实际控制人均为国际集团,未发生过变更。本次交易不会导致国泰君安控制权发生变更。因此,本次交易不构成《重组管理办法》第十三条规定的重组上市情形。
国资公司于 1999 年经上海市人民政府批准成立,自 2007 年成为国际集团全资子公司,是国际集团系统战略性金融资产的重要持股公司,2014 年7月经中国银监会批准成为首批地方资产管理公司之一,参与上海市金融企业不良资产的收购处置工作。自成立以来,国资公司稳健经营、锐意创新,成功主导、参与上海市属金融机构及重点国企的重组与改制,促进国有资本有序进退。截至 2023年末,国资公司合并报表总资产达到 800.35 亿元,2023 年度实现归属于母公司所有者的综合收益总额 31.98 亿元。
国资公司主要历史沿革事件如下:

国资公司最近两年经审计的主要财务指标如下:

截至最新披露,国资公司持有国泰君安 23.06%的股权,为国泰君安的控股股东。国资公司的唯一股东国际集团合计控制国泰君安 33.36%的股权,为国泰君安的实际控制人。
截至最新披露,国泰君安的现任董事中,刘信义、管蔚、钟茂军、陈华在国际集团或国资公司任职。
三、吸收合并后,资产总额逾1.6万亿,净资产逾3000亿
国泰君安主要历史沿革事件如下:


根据国泰君安最近三年经审计财务数据及 2024 年第三季度报告(未经审计),国泰君安最近三年及一期主要财务指标如下:

根据定期报告披露数据,国泰君安 2021 年度、2022 年度、2023年度各主要业务板块营业收入情况如下:

截至2024年9月末,国泰君安总资产规模达到9,319.48亿元,在境内共设有37家证券分公司、345家证券营业部、25家期货分公司,并在中国香港、中国澳门、美国、英国、新加坡、越南等地设有境外机构。
截至2024年9月末,海通证券总资产规模达到6,932.37亿元,在境内共设有41家证券分公司、297 家证券营业部、11 家期货分公司、34家期货营业部,并在亚洲、欧洲、北美洲、南美洲、大洋洲全球 5 大洲 15 个国家和地区设有分行、子公司或代表处。
根据国泰君安经审计的 2023 年度财务报告、未经审计或审阅的 2024 年 1-9月财务报表,以及经毕马威审阅的备考合并财务报表,在不考虑募集配套资金的情况下,本次交易对存续公司主要财务指标的影响如下:


四、海通证券拥有保代442名,科创板IPO数量排名第二
根据海通证券2022年度、2023年度和2024年 1-9 月经审计财务数据,海通证券最近两年及一期主要财务指标如下:

报告期内,海通证券主要业务板块营业收入情况如下:

报告期内,海通证券前五大客户产生的收入占营业收入的比例分别为5.62%、5.70%及5.05%。鉴于证券公司的业务性质,海通证券无主要供应商。
报告期内,海通证券的投资银行业务营业收入分别为42.62亿元、36.31亿元和14.91亿元,占营业收入的比例分别是16.42%、15.82%和 11.56%。
截至2024年9月30日,海通证券拥有保荐代表人 442 名。
2022 年度及 2023 年度,海通证券把握科创板业务发展机遇,完成科创板IPO项目数量分别为 17 单及 10 单,市场排名均位居第二。
报告期内,海通证券境内 IPO、再融资项目及储备项目情况如下:

报告期内,海通证券持续支持科技创新发展,主承销各类科技创新公司债券 172 只,累计融资规模 2,175.50 亿元,累计承销金额 507.26 亿元;坚定支持绿色经济发展,主承销各品种绿色债券 116 只,累计融资规模 3,023.75 亿元,累计承销金额 350.28 亿元。
报告期内,海通证券境内债券融资业务开展情况如下:

海通证券主要历史沿革事件如下:


五、吸并双方原有商誉交易后确认情况
截至2024年9月30日,海通证券账面原有商誉账面价值 34.63 亿元。根据企业会计准则的要求,在非同一控制下企业合并中,被吸并方的原有商誉在确认取得的可辨认资产和负债时不应予以考虑,因此海通证券原有商誉在本次交易完成后不确认为存续公司商誉。
截至 2024 年 9 月 30 日,海通证券账面商誉及减值情况如下:


截至 2024 年 9 月 30 日,海通证券账面商誉原值为 41.94 亿元,已计提的商誉减值准备为 7.31 亿元,其中海通银行已计提商誉减值准备 4.51 亿元,海通国际已计提的商誉减值准备为 1.42 亿元,Haitong International Holdings (UK) Limited 及 Haitong International Financial Services (Singapore)Pte.Ltd.商誉已全额计提减值。
本次交易前,截至 2024 年 9 月 30 日,国泰君安的商誉情况如下:


(1)海通证券原有商誉在本次交易完成后不确认为存续公司商誉
对于海通证券在本次交易前已经确认的商誉,根据企业会计准则的要求,在非同一控制下企业合并中,在确认合并中取得的可辨认资产和负债时不应予以考虑,海通证券原有商誉在本次交易完成后不确认为存续公司商誉。因此,本次交易后存续公司的商誉为国泰君安于本次交易前所形成的商誉。
(2)存续公司吸收合并完成后备考商誉情况
本次交易后,存续公司商誉金额及占归母净资产、资产总额的比例如下:

根据备考财务报表,2023 年 12 月 31 日和 2024 年 9 月 30 日,存续公司商誉金额均为 40.71 亿元,占各期末归母净资产的比例分别为 1.24%和 1.25%,占各期末资产总额的比例分别为 0.24%和 0.25%。由于存续公司的总资产、归母净资产金额相对较大,对商誉减值的敏感性相对较低,因此商誉可能发生的减值对存续公司的财务状况、持续经营能力的影响程度较低。
根据《企业会计准则第 20 号——企业合并》的相关规定,对于非同一控制下企业合并,购买方发生的合并成本及在合并中取得的可辨认净资产按购买日的公允价值计量。合并成本小于合并中取得的被购买方于购买日可辨认净资产公允价值份额的差额(即负商誉),应当计入当期损益。合并成本大于合并中取得的被购买方可辨认净资产公允价值,该差额应确认为商誉。根据《企业会计准则第 8 号——资产减值》的相关规定,商誉在确认以后,持有期间不要求摊销,但需在未来每年年度终了进行减值测试。
本次交易备考合并财务报表假设本次交易已于2023年1月1日完成,即本次交易完成后所形成的架构自2023年1月1日已经存在,基于此而编制国泰君安备考合并财务报表,本次交易形成的商誉以合并成本与国泰君安在本次交易完成后所享有的海通证券于2024年9月 30 日的可辨认净资产公允价值份额的差额确定,合并成本与国泰君安在本次交易完成后所享有的海通证券于2024年9月30日的可辨认净资产公允价值份额的差额为-87.84亿元,形成负商誉,并调整2023年1月1日的期初未分配利润。
上述负商誉金额的计算过程具体如下:

六、吸并双方通知债权人和公告程序
截至 2024 年 9 月 30 日,国泰君安母公司报表口径扣除衍生金融负债、代理买卖证券款、代理承销证券款、客户保证金、应付职工薪酬、应交税费、合同负债、租赁负债、预计负债等项目后的债务余额为 3,231.22 亿元。前述债务余额(已到期偿付的除外)涉及的债务主要类型及已履行的程序情况如下:

此外,国泰君安已于股东大会审议通过本次吸收合并相关议案后,按《公司法》要求于 2024 年 12 月 14 日通过报纸刊登通知债权人的公告。
截至 2024 年 9 月 30 日,海通证券母公司报表口径扣除衍生金融负债、代理买卖证券款、代理承销证券款、应付职工薪酬、应交税费、租赁负债、递延所得税负债、其他负债等项目后的债务余额为 2,101.92 亿元。前述债务余额(已到期偿付的除外)涉及的债务主要类型及已履行的程序情况如下:

此外,海通证券已于股东大会审议通过本次吸收合并相关议案后,按《公司法》要求于 2024 年 12 月 14 日通过报纸刊登通知债权人的公告。
截至最新披露,国泰君安未收到任何债权人要求国泰君安清偿债务或者提供相应担保的主张。
截至 2024 年 9 月 30 日,国泰君安母公司报表口径扣除衍生金融负债、代理买卖证券款、代理承销证券款、客户保证金、应付职工薪酬、应交税费、合同负债、租赁负债、预计负债等项目后的债务余额为 3,231.22 亿元。截至最新披露,已到期偿付以及已取得债权人同意无须提前偿还或担保的债务金额合计为 2,780.26 亿元,占前述债务余额的比例为 86.04%,其余未偿债务金额合计为 450.97 亿元,占前述债务余额的比例为 13.96%。
截至 2024 年 9 月 30 日,国泰君安母公司报表口径的自有资金(以货币资金总额扣除客户资金存款计算)为 125.49 亿元,交易性金融资产为 2,478.98 亿元。对于国泰君安母公司截至 2024 年 9 月 30 日的上述未偿债务,国泰君安的自有资金及交易性金融资产覆盖率为 577.53%。国泰君安具备提前清偿债务或提供担保的能力。
截至最新披露,海通证券未收到任何债权人要求海通证券清偿债务或者提供相应担保的主张。
截至 2024 年 9 月 30 日,海通证券母公司报表口径扣除衍生金融负债、代理买卖证券款、代理承销证券款、应付职工薪酬、应交税费、租赁负债、递延所得税负债、其他负债等项目后的债务余额为 2,101.92 亿元。截至最新披露,已到期偿付以及已取得债权人同意无须提前偿还或担保的债务金额合计为 1,944.17 亿元,占前述债务余额的比例为 92.50%;其余未偿债务金额合计为157.74 亿元,占前述债务余额的比例为 7.50%。
截至 2024 年 9 月 30 日,海通证券母公司报表口径自有资金(以货币资金总额扣除客户资金存款计算)为 323.00 亿元,交易性金融资产为 1,314.92 亿元。
对于海通证券母公司截至 2024 年 9 月 30 日的上述未偿债务,海通证券的自有资金及交易性金融资产覆盖率为 1,038.34%。海通证券具备提前清偿债务或提供担保的能力。
七、海通证券涉及诉讼/仲裁、行政处罚情况
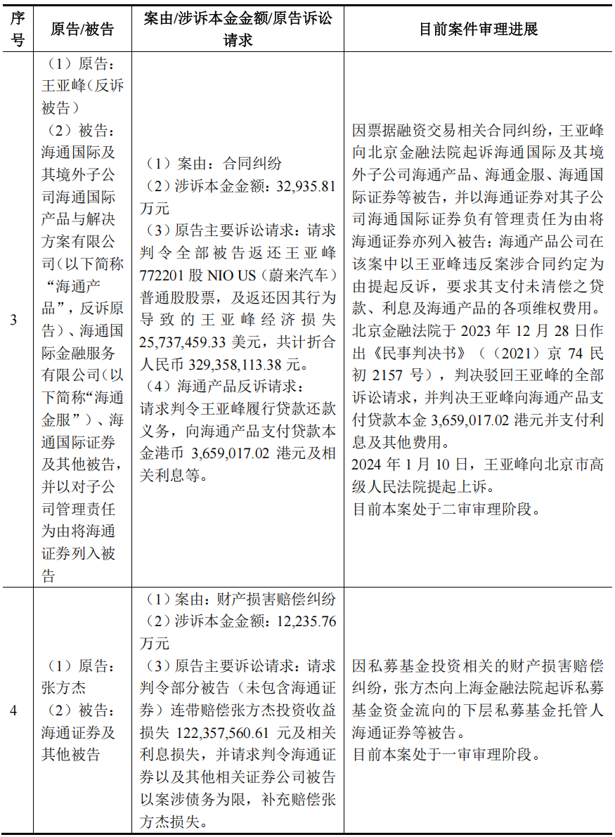
截至2024年9月30日,海通证券及其境内控股子公司、分支机构、主要境外子公司作为被告的涉案金额在1亿元以上的尚未了结的诉讼/仲裁案件共6起,具体情况如下:



上述案件均为与业务经营相关的诉讼纠纷,涉案金额占海通证券截至2024年9月30日经审计的净资产比例约为1.04%,占比较低,该等情形不会对本次交易构成实质性法律障碍。
此外,海通证券于2015年收购的葡萄牙全资子公司海通银行,因其前身:1、在 2013 年、2014 年参与的其他方商业票据发行中的行为;2、在 2014 年参与的其他方公开招股增资计划中的行为,分别在两个案件中作为共同被告之一被起诉,涉及金额分别约 5 亿欧元及 1 亿欧元。根据葡萄牙当地执业律师事务所于2024年 11 月出具的法律意见书所载明,该等案件的诉讼律师认为,海通银行就前述第 1 项案件“获得对其有利裁决的可能性很大”,就第 2 项案件“可以合理预期海通银行无须承担责任”,据此该葡萄牙律师事务所认为该等诉讼不会对本次交易产生重大不利影响;同时,该等境外诉讼案件的涉案金额占海通证券截至2024年 9月末经审计的合并财务报表的净资产的比例很低。因此,该等诉讼不会对本次交易构成实质性法律障碍。
截至本报告书签署日,海通证券及其现任董事、监事、高级管理人员最近三年受到的金额在 5 万元以上的行政处罚情况如下: