chaguwang.cn-查股网.中国
查股网.CN
海通证券(600837)内幕信息消息披露
 
个股最新内幕信息查询:    
 

又一家辅导验收,海通证券辅导

http://www.chaguwang.cn  2025-02-19  海通证券内幕信息

来源 :投行业务资讯2025-02-19

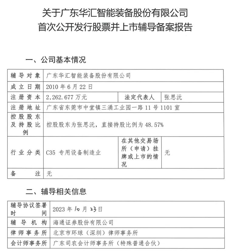
  证监会官网显示,2月11日,广东华汇智能装备股份有限公司(华汇智能)完成了北交所IPO辅导,辅导机构海通证券。

  华汇智能主要从事高端智能装备及其关键部件的研发、生产和销售。报告期内,公司主要产品是纳米砂磨机、研磨系统和机械密封。

  2021年、2022年以及2023年前十个月,公司实现营业收入分别为2,895.45万元、1.91亿元和 2.31亿元。

  图片

  图片

  图片

  图片

  图片

  图片

  图片

  图片

  图片

  图片

  图片

  图片

  图片

  图片

  图片

  图片

查股网为非盈利性网站 本页为转载如有版权问题请联系 767871486@qq.comQQ:767871486
Copyright 2007-2025
www.chaguwang.cn 查股网