来源 :e公司2023-11-23
11月22日,丹化科技(600844)公告称,控股股东江苏丹化集团拟向丹阳市金睿泓吉企业管理有限责任公司(下称“金睿泓吉”)转让其持有的公司15250 万股非限售流通 A 股股份,占公司总股本15.00%,转让价款为4.93亿元。11月22日当天,双方已经签订了《股份转让协议》。

本次股份转让完成后公司控股股东将变更为丹阳市金睿泓吉企业管理有限责任公司。通过股权穿透,北京中泽控股集团有限公司(以下简称“中泽集团”)对丹化科技100%控股,而这家公司的股东分别为于泽国、于博洋、于泽英及于泽旭,他们各自持有公司40%、 20%、20%及 20%的股权。通过此次股份转让,于泽国成为丹化科技的实际控制人。

公告中也特别提及,本次股份转让尚需国家反垄断主管部门就所涉经营者集中事宜进行审查、国有资产监督管理部门批准、上海证券交易所的合规性确认等程序,存在一定不确定性。
中泽集团是一家什么公司?
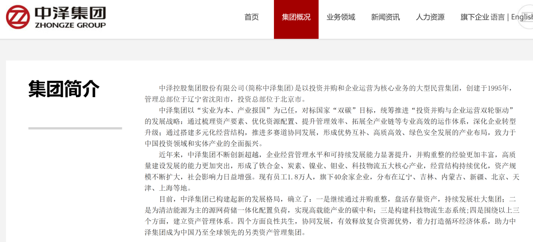
中泽集团官网显示,该公司是以投资并购和企业运营为核心业务的大型民营集团,创建于1995年,管理总部位于辽宁省沈阳市,投资总部位于北京市。目前公司已形成铁合金、镍业、钼业、科技物流五大核心产业,现有员工1.8万人,旗下40余家企业。这当中,不少资产都是并购所得。

从中泽集团过往投资案例来看,其参与投资的,大多都是处于困境中的企业。中泽集团曾公开表示通过并购重整,发展壮大集团是公司发展战略之一。
在拿下丹化科技之前,于泽国曾拿下另一家被A股投资者所熟知的公司——吉恩镍业,后者曾在A股上市,后退市至三板。
2003年,吉恩镍业登陆上交所主板。2018年7月,公司因连续亏损而退市。
今年4月,丹化科技已对股份对外转让重大事项进行了公告,并表示该转让可能导致公司控制权变更。
公开信息显示,丹化科技主营业务包括氮肥、碳化物、烃类及其卤化物、衍生物、聚烯烃树脂、离子交换树脂制造等。近年来,丹化科技营业收入不断下滑,公司持续亏损。今年前三季度,公司营业收入6.50亿元,同比下滑14.46%;净利润亏损1.76亿元。其中第三季度,丹化科技营业收入1.51亿元,同比下滑34.67%;净利润亏损8876万元。