来源 :挖贝网2022-10-17
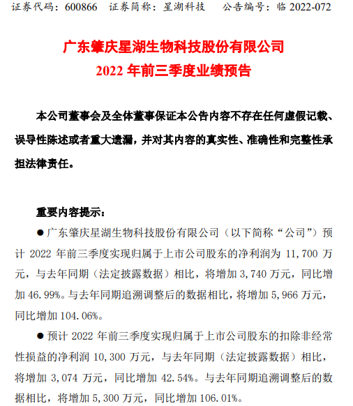
挖贝网10月17日,星湖科技(600866)发布2022年前三季度业绩预告:预计2022年前三季度实现归属于上市公司股东的净利润为11,700万元,与去年同期(法定披露数据)相比,将增加3,740万元,同比增加46.99%。与去年同期追溯调整后的数据相比,将增加5,966万元,同比增加104.06%。

公告显示,业绩预告期间为2022年1月1日至2022年9月30日,预计2022年前三季度实现归属于上市公司股东的扣除非经常性损益的净利润10,300万元,与去年同期(法定披露数据)相比,将增加3,074万元,同比增加42.54%。与去年同期追溯调整后的数据相比,将增加5,300万元,同比增加106.01%。
报告期内公司抓住市场回暖机遇拓展销售,提升了公司整体经营业绩。
公司自2022年1月1日起执行财政部发布的《企业会计准则解释第15号》(财会〔2021〕35号)的规定,追溯调整2021年固定资产达到预定可使用状态前试生产产出的产品对外销售的会计处理,将原试运行销售相关收入抵销相关成本后影响固定资产成本的净额,调整为直接计入当期损益,调整减少去年同期净利润2,226.22万元。与去年同期追溯调整后的数据相比,归属于上市公司股东的净利润同比增加104.06%,归属于上市公司股东的扣除非经常性损益的净利润同比增加106.01%。
挖贝网资料显示,星湖科技主要从事食品添加剂、医药中间体、生化原料药及制剂和饲料添加剂的研发、生产和销售,产品应用范围涵盖食品加工、饲料加工、医药制造等多个领域。