来源 :读创2023-10-31
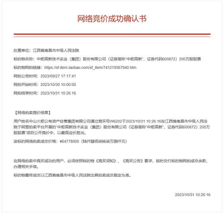
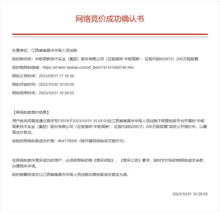
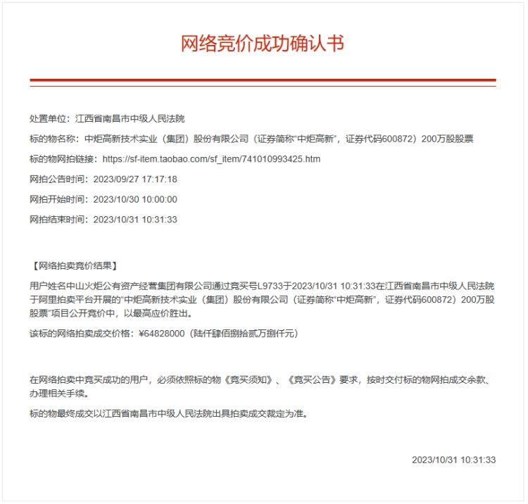
10月31日早间10点半左右,阿里司法拍卖平台显示,中炬高新共600万股权拍卖结束。总共拍卖的600万股中,中山火炬国资拿下400万股,牛散何昌进拿下200万股,拍卖结束后,中炬高新股价逆势翻红。

据网络竞价结果确认书显示,中山火炬国资以6477.8万元、6482.8万元,共计约1.296亿元拍下两项中炬高新200万股股票,共计400万股。何昌进以6477.8万元拍下200万股。



股价方面,10月31日中炬高新开盘下跌,拍卖结束后,中炬高新股价逆势翻红。截至记者发稿时中炬高新微涨0.09%,报33.53元/股。
