2022年1月1日,新年的第一天,锂电材料龙头杉杉股份(600884.SH)(公司)完成了定增的大动作。
公司此次定增募得资金30.53亿,募集资金用于置换公司前期收购LG化学偏光片资产的部分款项。收购完成后,杉杉股份就完成了“锂电材料+偏光片”双轮驱动的板块布局。
定增对象为实控人郑永刚控制的杉杉集团、朋泽贸易以及鄞州捷伦,也凸显了实控人对收购标的的充足信心。

收购LG偏光片业务,业绩强势起飞
自2021年2月1日完成本次收购的中国大陆相关资产交割后,该偏光片业务就纳入了上市公司合并报表。

(来源:公司公告)
2021年前三季度,偏光片业务分别实现营收75.3亿和归母净利润8.9亿,分别占公司的48%和32%,业绩贡献突出,大有顶起半边天的态势。

偏光片是生产LCD面板的关键部件,LCD面板广泛应用于电视、显示器、笔记本电脑、平板电脑等消费类电子产品,市场需求稳步提升,特别是大尺寸TV的需求,预计2021年全年将同比增长23%,未来几年仍将维持约16%的年复合增长率。
2016年至今,全球面板产业链逐步向中国转移,中国大陆市场的LCD面板产能及份额得以快速提升,规模已位居全球第一。

(来源:公司公告)
相比LCD面板产能的快速提升,作为主要原材料的偏光片本土化供应却依然存在较大缺口,根据IHS的数据,2022年中国大陆偏光片产能缺口将达到1.17亿平方米。
面对如此蓝海市场,公司此时出手收购偏光片业务时机也算刚刚好。
公司收购的LG化学偏光片业务从2013年起已成为行业龙头,2020年占据约25%的全球市场份额,排名全球第一。
从不同的显示应用领域来看,2020年,LG化学在大尺寸TFT-LCD用偏光片、LCD TV用偏光片、Monitor用偏光片的市场份额分别为24.1%、25%和24%,均排名全球第一,其中65寸(含)以上占比更是高达40%以上,是真正的全球化头部企业。

(来源:公司公告)
偏光片业务目前拥有8条前端生产线,产能约1.3亿平方米,其中5条为2米以上的超宽幅生产线,是全球超宽幅领域的市场领导者,也是业内首家使用超宽幅生产线的公司,其中2600毫米超宽幅生产线是全球最大的。
上半年公司又陆续启动了张家港、绵阳等地的新项目,满产后将增加年产能9000万平方米,进一步提升整体产能。

(来源:公司公告)
此外,2003年,LG化学率先在南京投资了后加工产线,目前拥有分布于全国各地的后加工基地12个,后加工生产实力雄厚。
后端生产线包括行业领先的RTS(卷材至片材)生产线与RTP(卷材至面板)生产线,可为下游LCD面板制造商提供整套可用于其后端生产的RTP生产线,且多数工厂选址于客户工厂附近,可快速满足客户换型等需求的同时控制运输及包装成本。
目前,偏光片业务客户包括全球领先的LCD制造商京东方、LG显示、华星光电、夏普及群创光电等,其中与LG显示、京东方、夏普的合作时间分别长达20年、15年和13年。
可见,公司收购的偏光片业务是一块优质资产,而在市场需求持续增长且产能缺口明显的情况下,公司依旧稳居全球第一,优势明显。

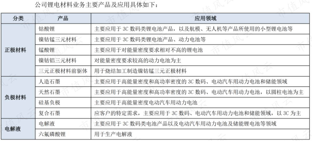
锂电材料:多点开花
公司自1999年开始产业化负极材料,2003年涉足正极材料,2005年涉足电解液,深耕锂电20余年,行业龙头地位稳固,综合产能行业领先,是锂电材料大满贯赢家。
截至2021年半年报,公司拥有正极材料产能6万吨,负极材料产能12万吨,电解液产能4万吨。
客户包括ATL、LGES、CATL、比亚迪、力神、蜂巢能源、孚能科技、国轩高科、亿纬锂能、SDI等全球主流的电芯企业。
受益于下游新能源汽车行业的持续景气,以及公司锂电材料项目持续投产,公司锂电材料业务也实现业绩大爆发,2021年前三季度营收和归母净利润分别达到72.3亿和8.4亿,分别同比增长58%和465%。

(来源:公司公告)
(一)负极:全球龙头
杉杉负极公司是国内第一家从事锂离子电池人造石墨负极材料研发、生产的企业,其消费类电池负极材料引领行业技术标准,动力类产品以极具性价比的优势畅销海内外市场,在ATL、CATL等核心客户中的份额不断扩大。
公司自主开发的高能量密度低膨胀技术、快充包覆技术、硅负极前驱体合成技术均处于行业前列,2019年以来,杉杉负极技术跻身国家队,入选国家企业技术中心、国家制造业单项冠军示范企业、国家级高新技术企业。
随着新能源行业的快速发展,锂电负极材料未来十年也将维持爆发性增长,公司也超前布局产能建设。
目前,公司拥有负极材料产能12万吨,随着2021年年底包头一体化二期项目投产,公司负极产能将达到18万吨。
2022年1月4日,公司眉山年产20万吨负极材料项目正式开工建设,该项目无论在投资强度、产能规模还是工艺技术上,都达到了行业领先水平,也使公司跨步成为全球负极材料龙头企业。
负极材料生产的关键在于原材料的供应安全以及主要工艺环节石墨化加工的成本。
公司与中石油锦州石化公司签署战略合作协议,将在针状焦、石油焦、煅后焦等原材料领域展开全方位合作,锦州石化在针状焦领域是行业领军者,技术优势和资源优势突出,将为杉杉股份未来3至5年的战略规划提供原料保障。
石墨化加工方面,公司采取内部扩产、参股等形式扩充石墨化产能,目前石墨化配套比例较高。
原材料供应和石墨化加工的成本得以保障,叠加产品结构优化和规模效应显现,公司负极材料毛利率不断提高,从2018年的24.4%提升至2020年的27.7%。

(二)正极:强强联合
正极材料方面,公司在高电压高容量3C消费电子产品类钴酸锂正极材料技术上一直保持行业领先地位,在三元材料尤其是高镍动力型三元正极材料方面也已经构建了自己的产品和技术体系,能够满足不同层次客户的需求。
目前公司拥有正极材料产能6万吨,预计2022年大长沙基地二期投产后,产能将达到9万吨。
2021年8月31日,公司正极业务公司杉杉能源完成与德国巴斯夫的整合,巴斯夫是全球著名的化工龙头,也是全球首家在三大洲均有三元正极材料工厂的公司,拥有美国阿贡国家实验室(ANL)的三元专利授权。
本次合资合作,有助于杉杉能源在全球新能源发展浪潮下,借由巴斯夫所拥有的全球领先车企合作资源、全球化产业布局、核心专利技术授权、国际品牌影响力等优势,快速融入并抢占全球市场,提升其盈利能力和市场占有率。

(来源:公司公告,信达证券研发中心)
交易完成后,公司对杉杉能源的持股比例将由原来的68.6438%降至49%,不再并入合并报表,但公司会委派部分董事和高管参与其日常经营管理,并通过以权益法核算的长期股权投资、利润分配等方式对公司利润做出贡献。
(三)电解液:成本下降,盈利提升
电解液的核心是六氟磷酸锂,2021年上半年公司2000吨六氟磷酸锂产线已达产,在六氟磷酸锂价格大涨及公司自备部分六氟磷酸锂产能的情况下,业绩同比大幅提升,2021年前三季度电解液业务实现归母净利润2.24亿。
公司还计划新建2000吨六氟磷酸锂产能,建成投产后,公司的六氟磷酸锂产能将达到4000吨,保障公司电解液原材料的供应安全的同时可以降低公司电解液的原材料成本,提高盈利能力。

随着全球新能源产业的持续景气发展,同时布局锂电池正极材料、负极材料和电解液的杉杉股份也终于迎来了高光时刻,盈利能力不断提升,业绩实现大爆发。
通过收购LG优质偏光片资产,公司完成“锂电材料+偏光片”两大板块布局,新征程已然开启。