来源 :机构之家2024-12-31
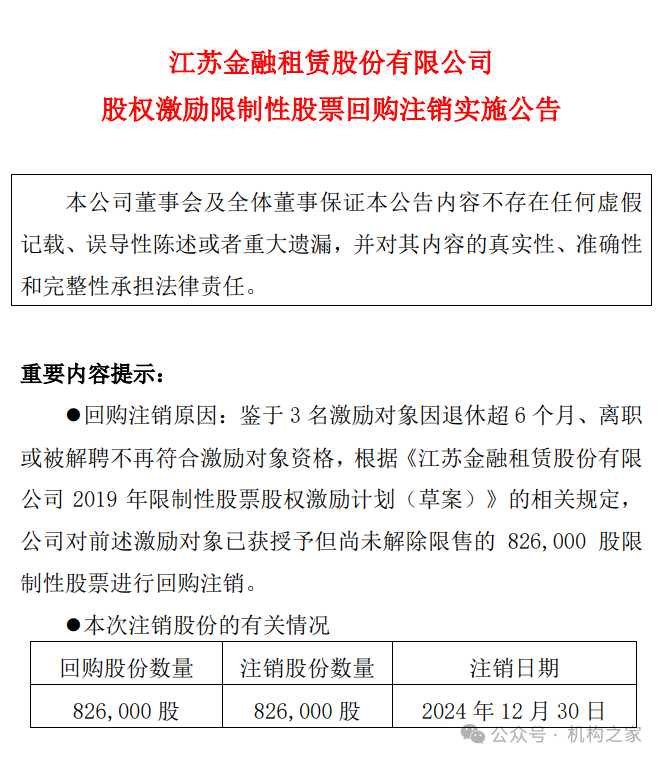
江苏金租近日宣布,根据《2019年限制性股票股权激励计划(草案)》的相关规定,公司将对三名已不符合激励对象资格的人员所持限制性股票进行回购并注销。这三人因退休超过六个月、离职或被解聘失去激励资格,涉及尚未解除限售的限制性股票共计82.6万股,回购及注销数量一致,注销日期定为2024年12月30日。本次回购注销完成后,激励计划剩余限制性股票为243.13万股。

图
江苏金租股权激励限制性股票回购注销实施公告。
数据来源:江苏金租财报。
2019年12月20日,江苏金租推出了《2019年限制性股票股权激励计划》,计划向147名关键人员授予最多2,964万股限制性股票,占公司总股本的1%,授予价格为每股3.89元。该计划有效期为60个月,其中24个月为锁定期,之后36个月内分三期解锁。限制性股票在锁定期内不得转让或用于担保。解锁条件包括净利润超过2018年水平,资产规模年均增长率和ROA达到行业75分位值以上,以及现金分红比例不低于可分配利润的30%。独立董事、监事及大股东近亲等被排除在激励计划之外,目的是通过长期激励机制加强核心团队与公司利益的一致性。
自激励计划实施以来,江苏金租已严格依计划完成多个解禁期。根据江苏世纪同仁律师事务所的法律意见,2022年4月21日,公司董事会和监事会通过了第一个限售期解禁议案,为141名激励对象解禁940.33万股。2023年4月21日,公司再次通过第二个限售期解禁议案,为138名激励对象解禁933.33万股,并回购注销了109万股不再具备激励资格人员所持股票。
2024年4月,公司召开多次会议审议通过了第三个限售期解除条件成就的相关议案,最终对134名符合条件的激励对象解除限售共计980.94万股,同时回购注销了82.6万股未满足解除条件的限制性股票。本次第三个限售期的完成标志着激励计划的重要节点达成,进一步巩固了公司通过股权激励机制实现核心团队利益绑定的目标。
江苏金租成功解禁三期限售股份,体现了激励计划实施后公司业绩的稳定增长。公司营收从2018年的24.37亿元增长至2023年的47.87亿元,净利润从12.51亿元增至26.60亿元,截至2024年9月30日分别为39.59亿元和22.27亿元。总资产规模也从2018年的590.30亿元增至2024年9月30日的1,345.21亿元。这些数据验证了激励计划的效果,同时突显了公司的行业竞争力和成长潜力。
控股股东持股比例不达标,恐有合规风险
江苏金租前身为江苏省租赁有限公司,成立于1985年6月,初始注册资本500万元,2003年更名为江苏金融租赁有限公司,由江苏交控控股。公司多次增资扩股,引入南京银行、国际金融公司、堆龙荣诚(原青岛融诚投资)、法巴租赁等股东,2014年完成股份制改制并更名为江苏金租。
2018年3月,公司在上交所上市,发行人民币普通股6.4亿股;2023年,公司完成现金分红、资本公积转增股本,并回购注销部分限制性股票。2021年公开发行的可转债转股期内,截至2024年10月底累计转股15.48亿股。截至目前,注册资本达57.93亿元,控股股东为江苏交控,直接和间接持股比例合计38.42%。

图
江苏金租前十大股东持股情况。
根据2024年11月1日起实施的《金融租赁公司管理办法》,金融租赁公司主要出资人必须持有至少51%的股份,以确保其控制权。然而,目前江苏金租的控股股东江苏交控仅持有38.42%的股份,未能符合这一规定。为了满足新规要求,江苏金租将需要采取措施,可能包括股东之间的股权转让或增资扩股。这些调整可能会涉及多个股东之间的协商和资金安排,并且由于江苏金租是上市公司,这一过程有可能对公司股价产生一定波动。因此,如何在保证合规的同时平稳过渡,将是江苏金租面临的重要挑战。