华安证券股权频繁减持,且公司第三大股东东方创业违规减持致歉。同时公司业绩放缓,公允价值变动净收益持续为负,投行业务违规遭罚。
近年来,华安证券股东减持频次较高。日前,因违规减持,华安证券股份有限公司(以下简称:华安证券,600909.SH)持股5%以上股东东方国际创业股份有限公司(以下简称:东方创业)发布致歉公告;并且公司年内多次发布股东减持股份结果公告。

或是受股东减持影响,华安证券的股价遭遇一定程度的压力,同时公司前三季度业绩增收不增利,公允价值变动净收益持续为负,业务收入下降且投行业务违规问题遭监管部门处罚。针对上述情况,发现网向华安证券发送采访函请求释疑,但截至发稿前,华安证券并未给出合理解释。
股东频繁减持且东方创业违规减持套现超千万
官网信息显示,华安证券前身是1991年成立的安徽省证券公司,2001年,在整合原安徽省证券公司、安徽证券交易中心的证券类资产的基础上,成立了华安证券,是安徽省最早设立的综合类证券公司。
经历多次增资扩股,2012年整体变更为股份制公司,2016年华安证券在上交所挂牌上市。截至目前,华安证券前十大股东包括安徽省国有资本运营控股集团有限公司(以下简称:安徽国控集团)、安徽出版集团有限责任公司(以下简称:安徽出版集团)、东方创业等。
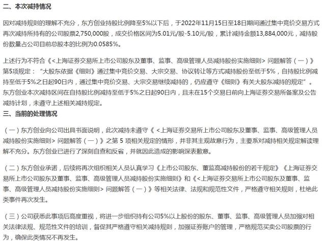
年内,华安证券前十大股东中有多家减持,甚至第三大股东出现违规减持致歉情况。11月29日,华安证券公告称,因对减持规则的理解不充分,东方创业在持股比例降至5%以下后,于11月15日至18日期间通过集中竞价交易方式再次减持275万股,成交价格区间为5.01元/股-5.10元/股,累计减持金额1388.4万元。
上述行为在持股低至5%之日起90日内未在15个交易日前向上交所备案及公告,未遵守相关减持规定,因此,东方创业向公司出具书面说明并非主观故意行为,系对减持规定解读不充分并致歉。

(图源:wind,华安证券公告)
上述违规减持之前,截至11月9日,东方创业因自身资金需求,于8月8日至11月8日期间通过集中竞价方式减持1000万股,套现518.1万元。减持后,东方创业持股降至4.9874%。
与此同时,华安证券前两大股东也陆续减持。2020年6月,安徽国控集团与安徽省能源集团、安徽交控资本签署《一致行动人协议》,且由于皖能电力为安徽省能源集团控股子公司,四家股东为一致行动人,合计持有17.43亿股,持股比例37.10%。其中安徽国控集团为公司大股东,持股24.09%。
4月12日,华安证券披露股东减持计划,安徽国控集团及一致行动人拟在5月6日-11月6日期间,通过集中竞价及大宗交易方式合计减持不超过1.79亿股,其中大股东安徽国控集团拟减持不超过5000万股。
截至减持期间满,上述一致行动人中仅安徽国控集团和皖能电力进行了减持,合计减持9697.66万股,占公司总股本的2.06%。与减持计划相比,实际有8.02亿股未能完成减持。

(图源:wind,华安证券公告)
此外,华安证券第二大股东安徽出版集团于去年11月公告称拟减持不超过4600万股,截至减持期满,其并未减持公司股份。7月27日,华安证券公告称,为满足自身发展资金需求,安徽出版集团拟通过集中竞价方式减持公司股份不超过4600万股,减持期间为8月27日至2023年2月16日。
Wind数据显示,自2018年末至2020年末,华安证券多家股东已累计减持14次,减持股份合计2.42亿股。

(图源:wind)
受上述股东减持压力影响,华安证券股价由11月7日的涨幅6.32%到8日的跌幅1.84%。年内减持计划披露至减持结束,公司跌幅1.34%;最高价为5.28元/股,较此前最高点区间跌幅为40.7%,最低价3.98元/股,最大回撤-20.97%。12月5日,华安证券报收5.10元/股,涨幅2.62%。

(图源:wind)
业绩增速明显放缓,业务收入下降且违规
据了解,华安证券主要从事证券经纪、证券投资咨询、与证券交易和证券投资活动有关的财务顾问等业务,营业网点遍布安徽省各地级市以及70%以上县城,拥有一百多家证券营业部。
近几年,华安证券业绩增速明显放缓,而在今年前三季度公司增收不增利。Wind数据显示,在2018年营收净利双降后,2019年华安证券营收增速达83.48%,归母净利润增速达100.16%。
2020年和2021年营业收入分别为33.57亿元和34.83亿元,同比增速3.87%和3.78%,归母净利润分别为12.68亿元和14.24亿元,同比增速分别为9.62%和12.32%。
从年报看,华安证券前两年业绩放缓或是受疫情以及外部经济环境影响。同时今年前三季度,华安证券的营业收入24.01亿元,同比增长6.12%;归母净利润9.57亿元,同比下降1.12%。

(图源:wind)
值得一提的是,除了上述疫情和市场环境影响,业内人士分析表示,证券公司的核心竞争力、业务经营情况以及公允价值变动收益等数值波动也会造成影响。
数据显示,截至今年前三季度,华安证券的手续费及佣金净收入12.99亿元,同比下降0.83%,其中经纪业务手续费净收入7.8亿元,同比下降9.77%,投资银行业务手续费净收入增速放缓至5.04%,资管业务增速23.17%。
同期公司利息净收入3.31亿元,同比下降20.57%,投资净收益和公允价值变动净收益分别为8.52亿元和-3.40亿元。尤其是公允价值变动净收益,2020年和2021年分别为-3.42亿元和-1.44亿元,此前的2015年-2018年也持续为负值。

(图源:wind)
半年报显示,华安证券完成年内安徽省首单科创板IPO项目,首单债券、专项企业债承销等工作,实现投资银行业务净收入0.87亿元,其中证券承销业务收入0.75亿元,保荐业务收入694.34万元。
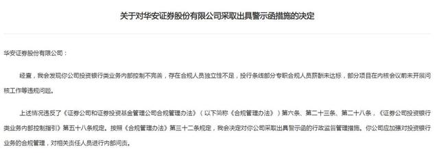
需要提及的是,在进行上述投资银行业务经营过程中,华安证券出现违规问题遭监管处罚。公开资料显示,11月11日和11月25日,证监会及各地监管局两周合计发布21份罚单,涉及9家券商,华安证券也在处罚之列。
中国证监会官网显示,华安证券投资银行类业务内部控制不完善,存在合规人员独立性不足,投行条线部分专职合规人员薪酬未达标,部分项目在内核会议前未开展问核工作等违规问题。对此,证监会采取出具警示函的行政监管措施,并要求公司加强对投资银行业务的合规管理,对相关责任人员进行内部问责。

(图源:中国证监会官网)
对于上述业绩放缓、内控等情况,华安证券在半年报中表示,未来公司将加大与控股股东及其一致行动人、省属企业等合作力度,充分发挥自身作为省属企业的身份优势,享受资源协同便利;抢抓国资国企改革机遇,落地更多混改措施,进一步提升公司治理水平和经营活力。