来源 :面包财经2023-10-07
9月27日,中泰证券发布了2023年1-8月主要经营数据公告。
公告显示,该公司2023年1-8月实现营业收入85.43亿元,同比增长27.36%,归属于上市公司股东的净利润17.7亿元,同比增长87.22%。

其中,7、8月合并实现营业收入19.19亿元,同比增长13.32%,归属于上市公司股东的净利润1.31亿元,同比增长289.05%。公司表示,主要原因是投行业务、资产管理业务、投资业务等收入同比增长明显。
但需注意的是,面包财经研究员梳理中报发现,公司营收占比较高的财富管理业务或将持续承压。2023年半年报显示,报告期内,公司财富管理业务收入17.09亿元,占营业收入的比例为25.81%,收入较上年同期下降21.8%。公司表示,主要是公司代理买卖证券业务收入同比减少。
拟定增募资60亿元
另外,近期,中泰证券发布向特定对象发行A股股票预案(修订稿)。
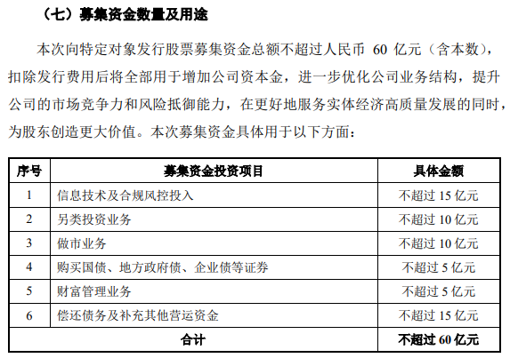
此次向特定对象发行A股股票预案(修订稿)对该次定增募集资金投向进行了调整。公告显示,该次定增募集资金总额不超过60亿元(含本数),扣除发行费用后将全部用于增加公司资本金。

具体来看,此次募集资金拟拟使用不超过15亿元用于信息技术及合规风控投入,不超过10亿元用于另类投资业务,不超过10亿元用于做市业务,不超过5亿元用于购买国债、地方政府债、企业债等证券,不超过5亿元用于财富管理业务,不超过15亿元用于偿还债务及补充其他营运资金。
净资本规模下降
中报显示,截至2023年6月末,公司资产总额1987.52亿元,比上年末减少1.42亿元,降幅0.07%;负债总额1565.67亿元,比上年末减少26.58亿元,降幅1.67%。
从净资本规模来看,截至2023年6月末,中泰证券净资本规模为270.15亿元,较上年末下降10.35亿元,降幅3.69%。
面包财经研究员梳理券商中报发现,截至2023年6月末,43家上市券商中,有16家券商的净资本规模较上年末有所下降,中泰证券净资本规模降幅排在第4位。

从风险控制指标来看,截至报告期末,中泰证券资本杠杆率15.27%,较上年末上升0.42个百分点。风险覆盖率、流动性覆盖率、净稳定资金率分别为217.59%、237.46%和149.44%,分别较上年末下降3.17个百分点、71.85个百分点和13.51个百分点。