继时任董事长落马之后,中泰证券时任总经理,也“翻了车”。因违规入股拟上市公司,相继被证监会和交易所“制裁”。
红头文件援引证监罚单
开年以来,上交所首次公开发布了发行上市的纪律处分,出现了行家熟悉的名字——

这份日期显示为2025年1月10日的红头文件,序号已经排到了〔2025〕7号。
其中载明:经查,2018年7月25日,毕玉国与他人签订协议,约定向毕玉国转让某拟上市公司的部分股份。2018年8月,毕玉国出资金额转账至指定银行账户。2023年12月,毕玉国收回上述款项,没有违法所得。2018年8月14日,钟建春与他人签订协议,约定向钟建春转让某拟上市公司的部分股份。2018年9月16日张玉林向钟建春转账。2018年9月20日,钟建春、张玉林出资金额转账至指定银行账户。钟建春与张玉林约定按照转账金额入股。2024年3月,钟建春、张玉林收回上述款项,没有违法所得。

短短一段内容,行家并不陌生。
在此之前,证监会于2024年11月4日下发〔2024〕124号监管函,公布了对毕玉国、钟建春、张玉林三名证券从业人员违规买卖证券行为的处罚。正文所载的违规事项并无二致。
彼时,证监会对毕玉国罚款250万元,对钟建春和张玉林分别罚款20万元和38万元。

如今,上交所再度出手,对毕玉国、钟建春、张玉林予以公开谴责并1年内不接受其签字的发行上市申请文件、信息披露文件的纪律处分;以上处分将通报证监会,记入诚信档案数据库。

中泰证券高管违规入股
无论是证监会,还是上交所,均未明确提及三名人员的身份,也没有点出其违规入股的拟上市公司。
然而,行家第一时间发现,全行业唯一一位“毕玉国”,曾任中泰证券副董事长、总经理。
据中泰证券历史公告和定期报告,毕玉国生于1968年8月,拥有经济学博士学历,正高级会计师职称。早年他曾任职于股东方莱钢集团,后加入当时还是齐鲁证券的中泰证券,历任计划财务部总经理,副总经理、财务负责人、党委副书记等职务。
2013年12月,毕玉国担任中泰证券总经理;任职直到2022年10月,因“组织工作调整”辞任总经理职务。2022年12月,毕玉国转任中泰证券副董事长;直到2023年8月因“组织工作调整”辞去包括副董事长在内的一切职务。
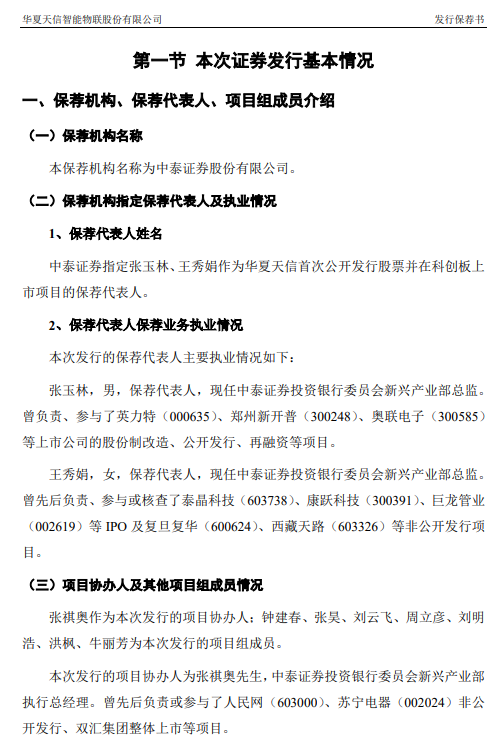
行家通过上交所IPO项目查询了解到,中泰证券曾经担任华夏天信智能物联股份有限公司(简称:华夏天信)科创板IPO保荐机构;张玉林是保荐代表人,钟建春是项目组成员,位序仅次于项目协办人。

2019年5月,张玉林、王秀娟作为保荐代表人;毕玉国作为保荐机构总经理,当时还没有“落马”的李玮作为董事长,在华夏天信申报文件的同一页面签字。

时隔多年,翻开这份承诺“诚实守信,勤勉尽责”,保证“真实性、准确性和完整性”的文件。其中白纸黑字的写着:“保荐机构及其控股股东、实际控制人、重要关联方不存在持有发行人或其控股股东、实际控制人、重要关联方股份的情况”。
递表未满半年,2019年10月,华夏天信和中泰证券撤回了上市申请,至今未有后续。
那么,这家已撤单的IPO项目,是否是监管函中提到的出让“原始股”的拟上市公司?又是否涉及对保荐机构相关人员的利益输送?
纵然这是巧合,作为曾经的券商总经理、副董事长,任职期间违规入股。而两位同案人员,是否因为“耳濡目染”“上行下效”而“入局”,甚至是“蓄意同谋”“沆瀣一气”的“窝案”?
作为国资背景券商,中泰证券对高管和投行人员的内部监管,难道形同虚设?
离任之后履新国资机构
作为中泰证券任职最久的总经理,在其职期间,中泰证券完成股份制改造、更名和上等重大事件。
或许是“情分”所在,2022年8月,毕玉国卸任总经理之际,中泰证券致辞感谢:恪尽职守,勤勉尽责,在保障公司经营、推动公司高质量发展、履行社会责任等方面发挥了重要作用。

而在2023年8月,中泰证券发布副董事长离任公告,更是以大段篇幅给予高度评价:任职期间恪尽职守、勤勉尽责,持续强化公司基础管理,积极推动公司改革创新,促进业务转型发展,自2022年12月任公司董事、副董事长以来,不断推动完善公司治理体系,促进公司经营提质增效,为公司高质量发展做出了积极贡献。

据@国际投行研究报告报道,离开中泰证券后,毕玉国担任华鲁控股集团有限公司(简称:华鲁集团)党委副书记、董事。

官网显示,华鲁集团直属山东国资委,下辖新华制药、鲁抗医药等上市公司。2023年度“一利五率”全部位居山东省属企业前五;上缴总额约占山东省属企业三分之一,居第一位。

业绩排名掉出TOP30
说来,中泰证券的时任高管,“翻车”的还不止这位。
2024年4月,曾任中泰证券董事长达17年之久的李玮,因涉嫌严重违纪违法被查。彼时其“头衔”是“山东省政协原常委、经济委员会原副主任”。同年10月,因“长期违规拥有非上市公司股份”,“靠金融吃金融”等违法行为,山东省纪委监委网站通报“开除党籍”,移送检察机关。
时任掌门黯然“落马”;时任总裁国资“上岸”。留下曾经位居行业前列的中泰证券,近年来的表现“一言难尽”。
敲钟上市之前的2019年,中泰证券营业收入97.09亿元,归母净利润22.49亿元;据中证协2019年度券商排名,两项指标分列全行业第16、15位。
2021年,中泰证券营业收入达103.52亿元,归母净利润25.25亿元,为近年来的高点。当年的中证协排名显示,中泰证券营收和净利润分别位列行业第16、18位。
而在2024年前三季度,中泰证券营业收入同比下降19.96%,为74.24亿元,在43家上市券商中排名第17位;归母净利润同比降幅达73.45%,为5.03亿元,在上市券商中排名第32位。
单看投行业务,2024年前三季度揽收6.37亿元,同比下降42.90%;同一时间,上市券商投行业务平均降幅是38.84%。
免责声明:本文仅供信息分享,不构成对任何人的任何投资建议。投资者据此操作,风险自担。
券业行家深耕券商服务二十余年,汇聚券业精英,助推行业创新转型。与最前端的券业精英思想碰撞,交流最新业务观点、实践经验,获得新的业务灵感,第一时间把握市场发展机遇,旨在搭建高质量的业务交流与人脉资源链接的平台。