chaguwang.cn-查股网.中国
查股网.CN
中泰证券(600918)内幕信息消息披露
 
个股最新内幕信息查询:    
 

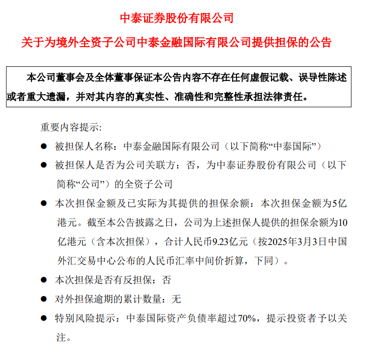
中泰证券:为子公司提供5亿港元担保

http://www.chaguwang.cn  2025-03-05  中泰证券内幕信息

来源 :微信订阅2025-03-05

  为增强境外全资子公司中泰国际实力,促进境外业务发展,公司于2025年3月3日与招商银行股份有限公司济南分行(以下简称“招商银行济南分行”)签署《担保合作协议》,以内保外贷方式向招商银行济南分行申请为中泰国际获取境外银行借款开具保函,担保总额为5亿港元,担保期限为12个月。截至本公告披露之日,公司为中泰国际提供的担保余额为10亿港元(含本次担保)。

  

查股网为非盈利性网站 本页为转载如有版权问题请联系 767871486@qq.comQQ:767871486
Copyright 2007-2025
www.chaguwang.cn 查股网