chaguwang.cn-查股网.中国
查股网.CN
中泰证券(600918)内幕信息消息披露
个股最新内幕信息查询:
返回查股网主页
收藏查股网(Ctrl+D键)
中泰证券分时资金
中泰证券日线资金
大盘分时DDX数据
大盘历史DDX(日线图)
基本面选股系统
主力资金流向统计
Level-2指标龙虎榜
DDX综合选股(V1)
DDX综合选股(V2)
DDX选股决策(实时)
板块资金流向(实时)
热点板块概念股票
中泰证券研究报告
中泰证券价值分析
中泰证券概念题材
中泰证券内幕消息
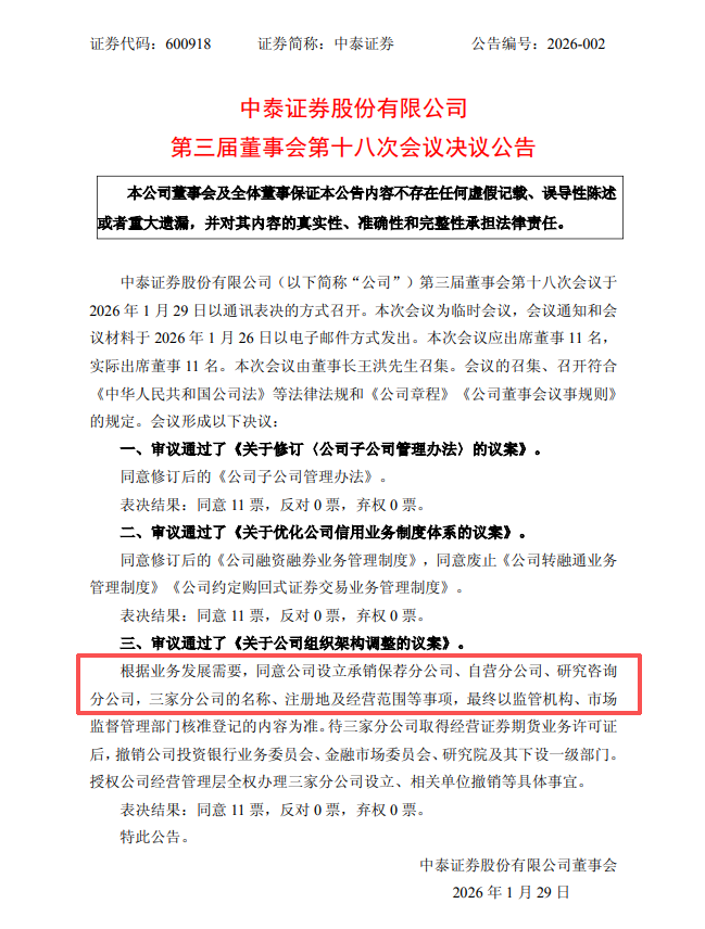
中泰证券计划设立承销保荐分公司
http://www.chaguwang.cn
2026-01-29
中泰证券内幕信息
来源 :债券球
2026-01-29
根据中泰证券公告显示,计划设立承销保荐分公司、自营分公司、研究咨询分公司,最终需要相关部门审批。这相当于投行条线、自营条线和研究条线单独设立了。
查股网为非盈利性网站 本页为转载如有版权问题请联系
767871486@qq.com
或
QQ:767871486
Copyright 2007-2025
www.chaguwang.cn
查股网