
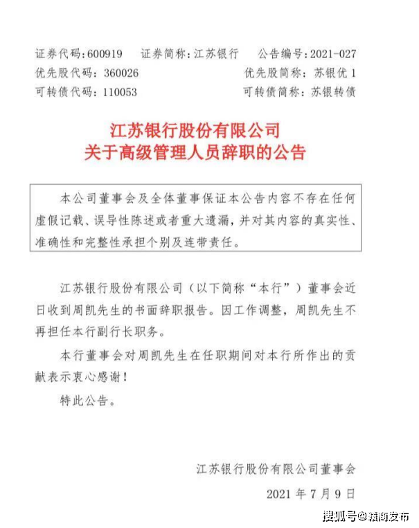
7月9日,江苏银行发布《关于高级管理人员辞职的公告》,公告中称董事会近日收到周凯先生的书面辞职报告,因工作调整,周凯不再担任本行副行长职务。
近期,江苏银行高管方面频出事端,6月1日,中国银保监会浙江监管局对江苏银行杭州分行开出一张罚单,罚单内容剑指该行高管管友健履职管理不到位和信贷管理不审慎问题,对江苏银行杭州分行罚款235万元,对管友健警告并处罚款5万元。
此外,裁判文书网此前披露的一则关于江苏银行苏州分行原党委委员、副行长涉嫌贪污受贿罪一案也暴露出该行在高管管理方面存在的问题。今年以来,该行杭州分行、苏州分行、深圳分行、徐州分行因业务不合规问题接连收到监管部门罚单,机构和个人累计罚款金额达405万元。
记者就该行此次副行长辞任及此前的罚单等问题致电该行办公室,但多次拨打客服人员提供的办公室电话,均无人接听。
副行长辞任人事再添变动

7月9日,江苏银行董事会发布公告称收到周凯先生的辞职报告,因工作调整,周凯不再担任该行副行长一职,唯一一位七零后副行长辞任后,该行副行长队伍中将全部为六零后老将。
据介绍,周凯,中共党员,正高级经济师,南京农业大学农村金融专业研究生毕业,获管理学博士学位。此前为建设银行江苏省分行风险管理部科员、业务副经理、风险经理(专业技术五级),后到南京银行任风险管理部副总经理、副总经理(主持工作)、总经理,随后担任江苏银行风险管理部总经理,江苏银行行长助理、党委委员等职务,2019年4月任江苏银行副行长(2020年4月挂职镇江市副市长、市政府党组成员)。凭借着其此前的工作经历,周凯在江苏银行可谓是一路高升。
2020年财报显示,去年该行独立董事和外部监事、职工监事方面因任期和工作原因发生多起变动。报告期内,该行母公司及主要子公司需承担费用的离退休职工人数2649人,占在职员工数量17.24%。此外,6月21日,中国银保监会江苏监管局核准了罗锋、周爱国江苏银行业务总监任职资格。6月15日,核准了柯振林江苏银行南京分行行长和齐皓江苏银行总行营业部副总经理任职资格。
记者注意到,该行近期在高层管理人员方面问题突出。不久前被曝出的江苏银行苏州分行副行长贪污受贿一事引发热议。
5月31日,裁判文书网披露了江苏银行苏州分行原党委委员、副行长单某涉嫌贪污受贿案件的刑事裁定书。裁定书披露,单某在2016年至2017年任江苏银行苏州分行党委委员、副行长期间利用职务便利将价值人民币40余万元的中石化加油充值卡侵吞后变卖,并将所得款项占为己有,此举涉嫌贪污。
而在更早之前,单某在2002年1、2月至2018年12月担任南通市商业银行虹桥支行副行长、行长、江苏银行苏州分行党委委员、副行长等职务期间,利用职务便利,在办理业务时为相关单位和个人谋取利益,并多次收取他人财务,折合人民币共计283余万元。经二审法院终审裁定,单某犯贪污受贿罪事实认定清楚,驳回上诉,维持原判。最终,江苏银行苏州分行副行长单某被判处有期徒刑九年,并处罚金人民币70万元。
高管履职和信贷管理不到位银行内控频踩雷
除苏州分行副行长贪污受贿外,该行5家分行今年还因高管履职管理不到位、信贷管理不审慎、信贷资金被挪用等问题被监管部门开出罚单。


6月1日,据中国银保监会浙江监管局开出的行政处罚信息显示,江苏银行杭州分行因存在高管履职管理不到位,拟任高管未经任职资格核准却已实际履行高管职责;信贷管理不审慎,通过利率掉期衍生品业务分解贷款利息收入;信贷管理不审慎,要求信贷客户“存款回报”;向资本金比例不足且四证不全的房地产开发项目发放贷款;房地产开发贷款资金实质用于支付土地款;贷款用途管理不到位导致个贷资金被挪用;贷款管理不到位导致流贷资金被挪用;放款管理不审慎等8项违法违规问题被浙江监管局作出行政处罚,其中对江苏银行杭州分行罚款235万元,管友健因对上述信贷管理不审慎行为负有主要责任,被予以警告并罚款5万元。




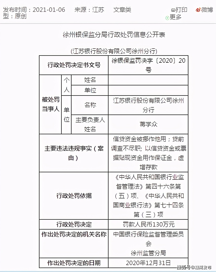
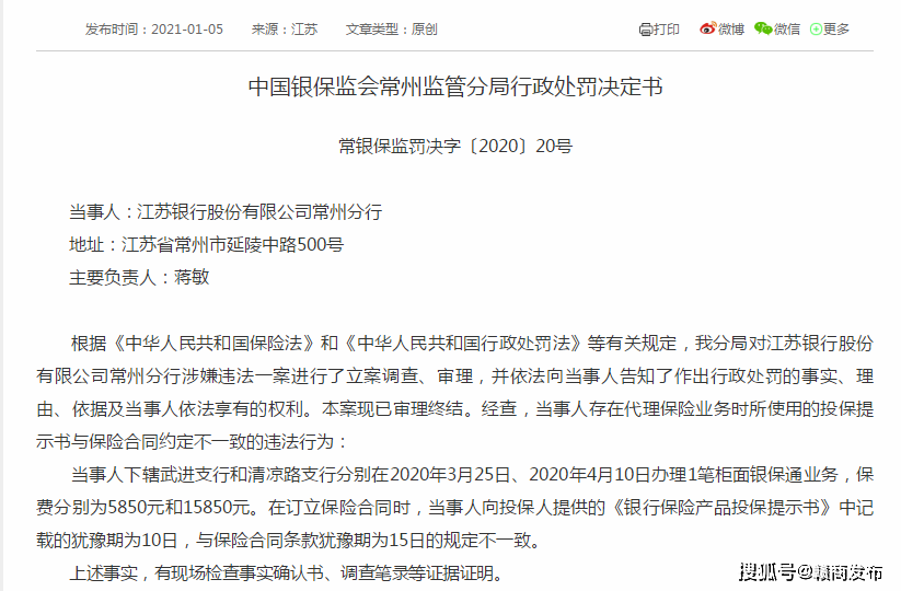
3月4日,江苏银行深圳分行因非真实转让不良资产被深圳监管局罚款30万元;1月7日,江苏银行苏州分行员工吴志勤因对该行营销物品费用管理存在违法违规行为负直接责任被处禁止终身从事银行业工作;1月6日,江苏银行徐州分行因信贷资金被挪作他用,贷前调查不尽职;以信贷资金或票据贴现资金用作保证金,虚增贷款,被徐州银保监分局罚款人民币130万元;1月5日,江苏银行常州分行在代理保险业务时所使用的的投保提示书与保险合同约定不一致的行为违反了《保险法》相关管理规定,被责令改正并处人民币5万元罚款。
从以上罚单详情可看出,该行在内控管理及业务合规性方面存在种种问题,其中,贷款管理和员工管理问题更是成为监管部门处罚的重灾区。另外值得一提的是,该行今年来深陷多笔信用卡纠纷和金融借款合同纠纷,由此凸显的风险控制问题值得深思。

6月8日,中国银保监会发布了《关于开展银行业保险业“内控合规管理建设年”活动的通知》,《通知》中提出要突出顶层合规,强化公司治理主体履职尽职,突出关键少数,狠抓重要岗位关键人员教育管理,要求金融机构高级管理人员要带头合规、率先垂范,持续提升内控合规管理水平,并要求各级监管部门对机构屡查屡犯问题依法进行监管问责。此外《保险公司董事、监事和高级管理人员任职资格管理规定》已于今年1月6日经银保监会审议通过,并定于今年7月3日期施行。
银行员工凭借“近水楼台”的优势滥用职权贪污受贿、暗箱操作违规办理业务的违法行为屡禁不止,严重扰乱了金融领域的秩序,随着监管部门对金融机构高层管理人员监管政策的相继出台,银行等机构的内部业务合规性问题能否从顶部开始得到肃清,有待市场检验。
尽管该行在内部人员和业务管理方面存在诸多事宜,但去年的业绩表现仍不容质疑。据该行2020年财报显示,截至2020年末,江苏银行股份有限公司资产总额2.34万亿元,同比增长13.21%,实现营业收入520.26亿元,归属上市公司股东净利润150.66亿元,同比分别增长15.68%和3.06%。
截至2020年末,该行不良贷款率较年初下降0.06个百分点至1.32%,拨备覆盖率较年初提升了23.61个百分点至256.40%。截至今年一季度末,该行实现营业收入145.09亿元,归属上市股东净利润50.23亿元,同比分别增长16.95%和21.71%。
江苏银行于2007年1月24日正式挂牌开业,总部位于江苏南京,2016年8月2日,在上海证券交易所主板上市。截至目前,该行注册资本147.7亿元,下辖17家分行和苏银金融租赁公司、苏银理财公司、苏银凯基消费金融公司、苏银村镇银行4家子公司,总分支机构533家,员工1.5万余人。
本文由《赣商》杂志旗下新媒体·洞见财经原创出品,未经许可,请勿转载。线索征集热线:18519027831。返回搜狐,查看更多
责任编辑: