7月21日,浙江证监局披露的罚单显示,杭州银行、温州银行、浙江温州瓯海农商行均因基金销售业务存在违规问题被采取行政监管措施。
杭州银行具体违规如下:
一、基金销售业务部门负责人、部分分支机构基金销售业务负责人、部分基金销售合规风控人员未取得基金从业资格,违反了《公开募集证券投资基金销售机构监督管理办法》(证监会令第175号,以下简称《销售办法》)第八条第四项、第二十六条第一款和《关于实施〈公开募集证券投资基金销售机构监督管理办法〉的规定》(证监会公告〔2020〕58号)第十七条第一款的规定。
二、未在每一年度结束之日起3个月内完成上年度监察稽核报告,未将投资人长期投资收益等纳入分支机构和基金销售人员考核评价指标体系,违反了《销售办法》第二十六条第三款、第三十条第一款的规定。
三、未建立基金销售业务部门负责人离任审计或离任审查制度,未及时向我局报备基金销售业务部门负责人离任审查报告,违反了《销售办法》第三十条第三款和《基金行业人员离任审计及审查报告内容准则》(证监会公告〔2020〕20号)第十条的规定。
四、采用问卷方式了解投资者信息,未涵盖其收入来源、投资相关的学习和工作经历,违反了《证券期货投资者适当性管理办法》(证监会令第130号,证监会令第177号,证监会令第202号)第六条第二项、第三项的规定。
五、未每半年对基金销售业务开展一次适当性自查并形成自查报告,违反了《证券期货投资者适当性管理办法》(证监会令第177号,证监会令第202号)第三十条的规定。
六、未按要求报备反洗钱工作相关材料,违反了《证券期货业反洗钱工作实施办法》(证监会令第68号,证监会令第202号)第二条、第十条、第十二条的规定。
根据《销售办法》第五十三条、《证券期货投资者适当性管理办法》(证监会令第202号)第三十七条、《证券期货业反洗钱工作实施办法》(证监会令第202号)第十七条的规定,杭州银行被采取责令改正的行政监管措施,并记入证券期货市场诚信档案。浙江证监局要求,杭州银行应高度重视,严格对照基金销售相关法律法规,采取切实有效的整改措施落实整改,并于30日内提交书面整改报告。
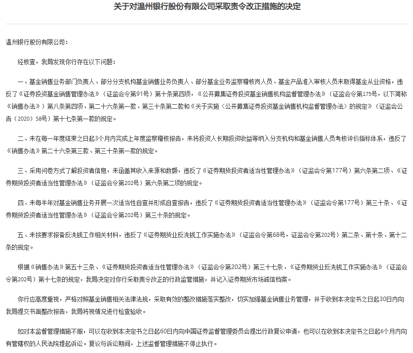
温州银行具体违规如下:
一、基金销售业务部门负责人、部分分支机构基金销售业务负责人、部分基金业务监察稽核岗人员、基金产品准入审核人员未取得基金从业资格,违反了《证券投资基金销售管理办法》(证监会令第91号)第十条第四项,《公开募集证券投资基金销售机构监督管理办法》(证监会令第175号,以下简称《销售办法》)第八条第四项、第二十六条第一款、第三十条第二款和《关于实施〈公开募集证券投资基金销售机构监督管理办法〉的规定》(证监会公告〔2020〕58号)第十七条第一款的规定。
二、未在每一年度结束之日起3个月内完成上年度监察稽核报告,未将投资人长期投资收益等纳入分支机构和基金销售人员考核评价指标体系,违反了《销售办法》第二十六条第三款、第三十条第一款的规定。
三、采用问卷方式了解投资者信息,未涵盖其收入来源和数额,违反了《证券期货投资者适当性管理办法》(证监会令第177号)第六条第二项、《证券期货投资者适当性管理办法》(证监会令第202号)第六条第二项的规定。
四、未每半年对基金销售业务开展一次适当性自查并形成自查报告,违反了《证券期货投资者适当性管理办法》(证监会令第177号)第三十条、《证券期货投资者适当性管理办法》(证监会令第202号)第三十条的规定。
五、未按要求报备反洗钱工作相关材料,违反了《证券期货业反洗钱工作实施办法》(证监会令第68号,证监会令第202号)第二条、第十条、第十二条的规定。
根据《销售办法》第五十三条、《证券期货投资者适当性管理办法》(证监会令第202号)第三十七条、《证券期货业反洗钱工作实施办法》(证监会令第202号)第十七条的规定,温州银行被采取责令改正的行政监管措施,并记入证券期货市场诚信档案。浙江证监局要求,温州银行应高度重视,严格对照基金销售相关法律法规,采取有效的整改措施落实整改,切实加强基金销售业务管理,并于30日内提交书面整改报告。
浙江温州瓯海农村商业银行具体违规如下:
一、基金销售业务部门负责人、部分基金产品准入审核人员未取得基金从业资格,违反了《公开募集证券投资基金销售机构监督管理办法》(证监会令第175号,以下简称《销售办法》)第八条第四项、第三十条第二款的规定和《关于实施〈公开募集证券投资基金销售机构监督管理办法〉的规定》(证监会公告〔2020〕58号)第十七条第一款的规定。
二、未将投资人长期投资收益等纳入分支机构和基金销售人员考核评价指标体系,违反了《销售办法》第三十条第一款的规定。
三、未及时向我局报备基金销售业务部门负责人离任审查报告,违反了《基金行业人员离任审计及审查报告内容准则》(证监会公告〔2020〕20号)第十条的规定。
四、未按要求报备反洗钱工作相关材料,违反了《证券期货业反洗钱工作实施办法》(证监会令第68号,证监会令第202号)第二条、第十条、第十二条的规定。
根据《销售办法》第五十三条、《证券期货业反洗钱工作实施办法》(证监会令第202号)第十七条的规定,浙江温州瓯海农村商业银行被采取出具警示函的行政监管措施,并记入证券期货市场诚信档案。浙江证监局要求,浙江温州瓯海农村商业银行应严格对照相关法律法规,健全制度机制,完善内部控制,加强风险管理,不断提高基金销售业务合规水平。

