来源 :城商行研究2021-12-20
一、西安银行关联交易议案,大股东投弃权票
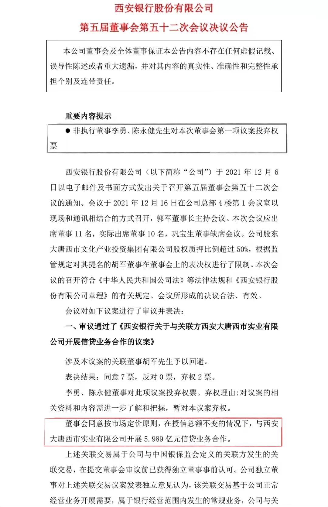
12月16日,西安银行公告称,董事会审议通过了《西安银行关于与关联方西安大唐西市实业有限公司开展信贷业务合作的议案》,但这项议案并未获得全票通过,李勇和陈永健两名董事投下了弃权票,理由是认为需对议案相关内容进一步了解,暂对本议案予以弃权。

李勇和陈永健是第一大股东加拿大丰业银行的提名董事,二人也曾在西安银行向关联方比亚迪汽车金融增资一事投下弃权票。
10月28日,西安银行拟对关联方比亚迪汽车金融增资5亿元,李勇和陈永健对此项议案投弃权票。弃权理由依旧是:“需对议案相关内容进一步了解,暂对本议案予以弃权。”
然而就在前两日,西安银行刚刚完成稳定股价措施,大唐西市就将新增持的超400万股股份对外质押,目前其持有的西安银行全部股份均处于质押状态,共计6.37亿股,占该行总股本14.27%。
二、西安银行股东情况
西安银行原第一大股东为中国信达,但在2015年之后,加拿大丰业银行通过增持成为第一大股东,目前持股比例18.11%,双方曾签署技术援助协议,将在科技、资金和零售银行业务等方面开展合作,从而帮助西安银行提升市场营销能力和服务水平。
联合资信在西安银行评级报告中表示,在股东加拿大丰业银行信息技术、风险管理、内部控制以及零售和国际业务的支持下,西安银行能够不断提升自身竞争力,积极开展存贷款业务营销,不断完善内部控制和全面风险管理体系。
资料显示,西安银行实际控制人为西安市人民政府,西投控股、西安经开城投、西安城投(集团)、西安曲江文化、西安金控、西安浐灞管委会、西安投融资担保、长安国际信托共8家股东为西安市人民政府的一致行动人,合计持有西安银行27.25%的股权。
三、西安银行近况
今年前三季度,西安银行业绩增长乏力,实现营业收入53.07亿元,同比增长3.07%;归属于母公司股东的净利润20.30亿元,同比增长1.97%。资产质量仍未好转,9月末不良贷款率为1.34%,较上年末上浮0.16个百分点。拨备覆盖率224.37%,较上年末降低45.02个百分点。
近日西安银行虽已完成稳定股价措施,十位股东斥资8996.48万元增持该行股票2077.24万股,占该行总股本0.47%。但股价表现不尽如人意。
西安银行高管薪酬如下,除了梁行长由于任职时间较短,没有公开披露,其他高管薪酬都还是很不错的。

以上数据来自wind
员工情况如下,整体人均创收和创利都还是很不错的,尤其对于中小银行来说。