chaguwang.cn-查股网.中国
查股网.CN
西安银行(600928)内幕信息消息披露
 
个股最新内幕信息查询:    
 

西安银行:股东西安曲江文化解除85.72万股股份质押

http://www.chaguwang.cn  2025-08-04  西安银行内幕信息

来源 :新浪财经2025-08-04

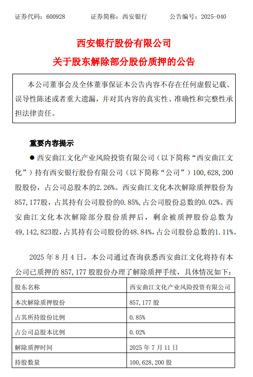
  8月4日金融一线消息,西安银行发布关于股东解除部分股份质押的公告称,西安曲江文化产业风险投资有限公司(以下简称“西安曲江文化”)持有公司100,628,200股股份,占公司总股本的2.26%。西安曲江文化本次解除质押股份为857,177股,占其持有公司股份的0.85%,占公司股份总数的0.02%。

  据公告,西安曲江文化本次解除部分股份质押后,剩余被质押股份总数为49,142,823股,占其持有公司股份的48.84%,占公司股份总数的1.11%。

  西安银行表示,8月4日,公司通过查询获悉西安曲江文化将持有本公司已质押的857,177股股份办理了解除质押手续,本次股份解除质押后,公司将根据西安曲江文化后续股份质押变动情况和相关法律法规要求及时履行信息披露义务。

  

查股网为非盈利性网站 本页为转载如有版权问题请联系 767871486@qq.comQQ:767871486
Copyright 2007-2025
www.chaguwang.cn 查股网