一、深耕铝合金压铸业务,逐渐向新能源方向转型
1、国内中小件“隐形冠军”,客户资源丰富
公司专注于车用铝合金压铸行业,客户范围涵盖国际Tier1。2003年公司前身优耐特压铸在宁波正式成立,2004-2011 年公司不断扩宽合作范围,与法雷奥、马勒、博世、大陆集团等国际 Tier1 形成合作关系。

公司自成立以来,专注于提供铝合金精密压铸件产品,依托大客户优势,建立了完善、稳定的销售渠道,在转向系统、雨刮系统、动力系统、制动系统等中小件领域成为“隐形冠军”。
从公司的营收结构来看,汽车类产品收入占比稳定在 90%以上,专业化使得公司在汽车零部件领域具有较强的竞争力,但同时也使公司的业务受下游汽车行业景气程度影响较大。

股权结构集中稳定,实控人增持公司股票增进信心。
截至 2022 年 6 月 30 日,公司实控人张建成直接和间接合计控制公司 50.84%的股权,其直接持有公司 8.32%的股权;通过控制爱柯迪投资而间接控制公司 33.26%的股权;通过控制宁波领挈、宁波领荣、宁波领祺、宁波领鑫、宁波领禧而间接控制公司 9.26%的股权。
基于对公司价值的认可及未来持续稳定发展的信心,公司实际控制人于 2022 年 5 月 10 日至 2022 年 8 月 26 日期间,累计增持公司股份 204.66 万股,增持价格区间为 10.75~20.00 元,占公司总股本约 0.23%。

持续丰富产品超市品类,明确“中小件+新能源三电系统+汽车结构件”的产品战略。
公司的产品分成两大类别,一类是传统车、新能源车都能用到的“隐形冠军”产品,比如雨刮、转向、制动系统等中小件产品,另一类产品是只能应用在新能源汽车上的,包括汽车三电系统、汽车视觉系统等适应汽车轻量化、电动化、智能化需求的铝合金精密压铸件。
公司一边持续增强获取现有客户、现有市场份额的竞争能力,不断提高转向、雨刮、动力、制动系统等中小件产品市场占有率;一边充分把握新能源、电动化、智能化的发展趋势,增强在新领域中获取新市场、新客户、新产品份额的竞争能力。
公司在持续中小件产品竞争优势的基础上,力争至 2025 年以新能源汽车三电系统核心零部件及结构件为代表的新能源汽车产品占比超过 30%,2030 年达到 70%。公司将围绕这一战略目标布局,实现战略转型升级。

公司产品面向全球销售,海外营收占据半壁江山。
公司业务主要涵盖北美、欧洲和中国,主要生产基地布局在宁波、柳州、北美墨西哥,2016 年墨西哥工厂顺利量产,2019 年在德国建立技术服务中心,并寻找机会扩大在欧洲的投入。
2020 年,公司先后在柳州、宁波、北美墨西哥购置土地,合计约 280 亩地。形成华东基地(宁波)、西南基地(柳州,紧挨东南亚)、北美基地(IKD MEXICO)、欧洲技术服务中心“四足鼎立”新格局,国际化进程再进一步。
按照新项目投产计划,目前柳州生产基地、宁波智能制造科技产业园项目、墨西哥北美生产基地相继开工建设,为后续订单的释放做好产能储备。

公司客户范围从全球 Tier1 到造车新势力,客户结构不断优化。
公司的业务均衡覆盖美洲、欧洲以及亚洲的汽车工业发达地区,主要客户为全球知名的大型跨国汽车零部件供应商,包括法雷奥、博世、麦格纳、格特拉克、电产、耐世特、大陆、克诺尔、马勒等,2019~1H22 公司前五大客户占比分别为 55.5%、50.6%、45.5%和44.1%,随着公司业务结构的转型升级,前五大客户占比不断下降。
在新能源业务方面,在扩宽原有客户合作范围的同时,公司不断导入海康威视、舜宇集团、宁德时代、蜂巢易创、Canoo、蔚来(NIO)、零跑汽车(Leapmotor)、理想汽车(Li)等新能源汽车、汽车智能化、汽车结构件新客户或新项目。
公司新能源产品最终应用于中高端车企,如大众、奔驰、宝马,及 Canoo、蔚来(NIO)、零跑汽车(Leapmotor)、理想汽车(Li)等造车新势力。

2、受益于产品结构优化,业绩稳步提升
得益于“新能源汽车+智能驾驶”的产品定位,公司营业收入稳步增长。
2020 年公司营收同比下滑主要受新冠疫情的影响所致,2021 年公司营收稳步回升,1H2022 由于疫情影响,国内汽车产业链收到冲击,但公司在营收方面仍表现增长的态势。
2022 年上半年,国内汽车行业受到国内及国际因素的双重考验,据中汽协数据,2022 年上半年国内汽车销量 1,205.7 万辆,同比-6.5%,得益于“新能源汽车+智能驾驶”的产品定位,公司营业收入稳步增长,1H22 公司实现营业收入 18.3 亿元,同比+16.7%,实现归母净利润 2.1 亿元,同比+7.51%。
其中 2022 年第三季度,公司营业收入创历史新高,实现营业收入 11.9 亿元,同比+52.9%,环比+28.2%,实现归母净利润 1.9 亿元,同比+140.9%,环比+51.4%。
其中,归母净利润增速明显高于营收增速是由于汇率上涨及原材料、海运费下降所致。

行业毛利率受外部因素影响均呈下降趋势,公司毛利率高于行业平均水平。
(1)毛利率方面,2020 年以来,受原材料价格持续大幅上涨、国际海运费持续大幅上涨、人民币持续升值等多种外部因素的影响,公司与主要同行企业的毛利率均处于下降趋势,2022 年 Q1~Q3 公司毛利率为 27.04%,相较于 2021 年毛利有所提升,公司毛利率处于行业领先地位。
(2)期间费用率方面,公司四费费率皆有不同程度的下滑,管理费用率下降主要受行权解禁股份支付减少所致,财务费用率主要受汇兑损益的影响,销售费用率维持平稳,研发费用率略微下滑。

公司产品的主要原材料为铝锭,铝锭价格的波动会给公司的业绩带来一定的影响。
A00 铝锭价格先从 2019 年初的 1.3 万元/吨下跌至 2020 年 3 月的 1.1 万元/吨的低位,后涨至 2021 年 10 月的 2.4 万元/吨,经历了小幅下滑后,22 年 3 月涨至最高位 2.4 万元/吨。
虽然公司的销售定价采用行业惯例的成本加成模式,并与客户就铝价波动形成了产品价格调整机制,通常能够将铝价的波动向下游客户转移,缓解原材料价格波动对公司经营业务发展的不利影响。
但若铝价在短期内发生剧烈波动,公司产品价格调整幅度及频次跟不上铝价波动,可能给公司的当期经营业绩带来一定的不利影响。

公司海外业务营收占比较高,海运费下降有利于提升公司业绩表现。
从国际海运费的历史表现图来看,2021 年至 2022 年初,国际海运费呈现不断上升的趋势,2022 年以来海运费下降明显。由于公司 50%以上的营收都来源于海外业务,2022 年初以来国际海运费的下降一定程度上提升了公司的毛利率情况。

二、轻量化行业快速增长,铝合金压铸件需求高企
1、节能环保要求进一步提高,轻量化趋势进一步深化
在政策支持和技术推动下,全球汽车行业节能环保水平将进一步提升。
在全球汽车产业稳步发展的同时,近年来各国的能源安全问题与环保压力对汽车节能减排提出了巨大挑战,汽车行业的节能环保趋势改革对保障国家能源安全、解决环境污染、实现社会经济可持续发展具有重要意义。

从全球范围来看,世界主要汽车工业大国均已规划出较为长远的油耗法规,通过更严格的油耗标准,限制燃油车,鼓励生产节能环保新型车型。欧盟、美国、日本等多个国家也纷纷出台针对 2020 年甚至更长远的乘用车燃料消耗量标准法规。
节能减排作为全球经济可持续发展的重要手段之一,已经成为各国的共识,包括中国在内的不同国家以不同的形式提出碳中和目标,我国的碳中和进展任重道远:目前排放仍在快速增加,目标于 2030 年实现碳达峰,于 2060 年实现碳中和。
汽车行业作为各主要经济国家的支柱产业之一,因其产业链长广已成为排放管理的重点行业之一。根据《节能与新能源汽车技术路线图 2.0》,我国汽车产业的碳排放将力争在 2028 年前后达峰,到 2035 年全产业的碳排放量将比峰值降低 20%。

轻量化能有效提升汽车能效,对节能减排具有重大意义。
所谓汽车轻量化,就是在保证汽车的强度和安全性能的前提下,尽可能地降低汽车的整备质量,从而提高汽车的动力性,减少燃料消耗,降低排气污染。
对于整车轻量化,不同的零部件都可以有不同程度的贡献,车身、内外饰、动力系统的轻量化对于汽车行驶过程中减少能耗具有非常重要的意义。轻量化作为汽车节能的关键技术之一,有显著的节能效果。
汽油乘用车减重 10%可以减少 3.3%的油耗,减重 15%可以减少 5%的油耗;对于柴油乘用车,则可以分别相应减少 3.9%和 5.9%的油耗。
轻量化同样对电动车(包括插电式混合动力车)有较好的节能效果。减重 10%和 15%分别可以减少 6.3%和 9.5%的电能消耗。

汽车轻量化具有诸多优势,已成为行业转型升级的重要方向。
近年来,全球各国对汽车排放标准不断提升。
从技术层面看,通过燃油发动机减排的空间较为有限,但通过减少车身自重的方式则能有效降低油耗、减少碳排放,汽车零部件轻量化已经成为汽车节能减排最直接的解决方法之一;
另一方面,轻量化零部件的运用可以减轻车身重量,进而减少由惯性带来的制动距离,较好改善车辆行驶安全性,并能提升操作性能和加速性能从而带来更好的驾驶舒适度。
因此总体来看,轻量化已成为汽车零部件行业转型升级的重要方向。

燃油乘用车和纯电乘用车均有轻量化需求,纯电乘用车轻量化需求更高。
根据 2020 年 10 月发布的《节能与新能源汽车技术路线图 2.0》,摈弃了以往以整车整备质量和轻质材料用量为衡量标准的传统做法,引入了“整车轻量化系数”、“载质量利用系数”、“牵挂比”等作为整车轻量化水平的依据;到 2035 年,燃油车整体轻量化系数比 2020 年降低 25%,而纯电动车整车轻量化系数需降低 35%。
其中,轻量化系数概念最早是由宝马公司提出,是目前被汽车行业普遍接受的一个评价白车身轻量化水平的指标,数值越小,表示轻量化水平越高。

里程焦虑是当前新源汽车的主要问题之一,电动化趋势下对汽车轻量化需求更加明显。
目前汽车工业向新能源汽车转型,据数据显示,同款车型下的纯电版重量明显高于燃油版。而新能源汽车存在着电池续航里程不足、充电效率低、换点不便等问题,在电池技术未获得重大技术突破的前提下,减轻车身重量是提高续航里程的思路之一。
据知网相关数据研究表明,电动车对重量更为敏感,电动车比同级别燃油车重 100~250kg,尤其是 A、A0 和 SUV 更为明显。
新能源汽车自身重量降低 20%,能够有效增加 5%—10%左右的续航能力,也能够有效节省 15%—120%左右的电池成本,更能够有效降低新能源汽车在日常使用过程中的损耗,因此降低新能源汽车自重的需求十分迫切。

中国汽车工程学会强调了轻量化材料在汽车轻量化中的作用,并规划了相关使用目标。
根据中国汽车工程学会 2017 年 11 月发布《节能与新能源汽车技术路线图》,其中制定了轻量化技术发展目标,到 2020 年汽车重量比 2015 年减轻 10%,到 2025 年在 2015 年基础上进一步减重 20%,对轻量化材料的使用范围以及用量也将进一步扩大,具体体现在以下几个方面:
(1)高强度钢的强度在不断提升,应用比例随之有所减少;
(2)铝、镁合金等节能环保轻量化材料使用量将进一步增加;
(3)碳纤维增强复合材料成本有一定下降,使用量逐步提升。
预计未来 15 年到 20 年内,随着我国各项政策大力推动,我国汽车轻量化趋势将进一步深化。

2、铝合金是主流的轻量化材料,单车铝用量呈提升趋势
汽车用铝合金主要包括铸造铝合金和变形铝合金,其中铸造铝合金占据主导地位,占汽车用铝量约 77%左右。
铸造铝合金主要用于制造新能源汽车发动机零部件、壳体类零件和底盘上的其他零件,如轿车发动机缸体、缸盖、离合器壳、保险杠、车轮、发动机托架等几十种零件,轧制材、锻造材、挤压材等变形铝合金主要用于汽车车身,如发动机罩、车顶棚、车门、翼子板、行李箱盖、地板、车身骨架及覆盖件。
新能源汽车用铝合金的部件主要有车身、轮毂、底盘、防撞梁、地板和电池包。
铝合金轻量化效果良好,成本适中,工艺成熟,适用于绝大多数汽车结构件,因此广泛应用于汽车各系统零部件。铝合金是一种密度小、弹性好、比刚度和比强度都较高的金属材料,而且这种材料的耐磨性能和耐腐蚀性能也较好,通常还能够在成品报废时进行回收利用。
由于这些优良的性能,铝及铝合金在早期就应用于汽车轻量化技术中,在汽车领域应用特别的广泛。
然而,由于其与钢材相比,强度和承载性能较差,限制了铝及铝合金的应用。特别是在汽车强度要求较高的部位,铝及铝合金的强度难以保证汽车的抗撞击性能。此外,铝及铝合金对生产技术要求较高,如焊接工艺、铸造工艺等,也是限制其应用的因素之一。

铝合金应用于车身时,可以大大减轻重量。
铝合金减重率相比高强度钢材更加显著,一般铝合金零件经过一次减重,效果可达 30%~40%;制动系统与悬架等主要零部件经二次减重,效果可达到 50%。使用铝代替传统钢可以减轻 50%的体重,使整车质量减轻了 30%。
除了减轻重量外,车辆制造中还需要高强度、可焊接性和可成型性;铝合金在侵蚀性工作条件下的性能远高于从传统钢获得的部件,是将腐蚀、强度和刚性等特性结合到同一产品上的最佳材料。例如,本田 NSX 车身和外板由 210 公斤铝制成,特斯拉 ModelS 车身的大部分都是使用铝材料生产的。

铝合金材料广泛应用于新能源车的车身、三电系统及结构件。新能源汽车虽然取消了发动机系统,但铝合金仍广泛运用于电池系统、电驱动系统、电控系统等新能源三电系统领域,且因需集成冷却系统,制造工艺上更加复杂。
可适用范围如下:(1)在电池系统领域,铝合金压铸件可以用于电池包壳体、电池模组前后端板、水冷板等方面。(2)在电驱动系统领域,铝合金压铸件可以用于电机壳体、减速器壳体、水套箱体以及各类端盖等方面。(3)在电控系统领域,铝合金压铸件可以用于逆变器箱体、控制箱体、高压配电盒体、车载充电机壳体及各类上下端盖等方面。
与燃油车相比,新能源汽车在车身、底盘结构件上更加积极采用铝合金压铸件。随着高真空压铸工艺、大吨位压铸机的发展,铝合金压铸的结构件不断满足性能上的要求,使得该类产品在新能源车得以普及。

根据《节能与新能源汽车发展路线图》,我国未来单车用铝量将不断提高,预计 2025 年单车用铝量达 250kg,2030 年单车用铝量达 350kg。
近年欧洲车身会议的展示车型中,大部分都应用了铝合金零部件,总体来看,中低端车主要发展高强钢+结构优化,中高端车逐渐规模应用铝合金。
从成本和技术复杂度考虑,铝合金防撞梁、发动机罩等零部件是优先考虑的方向。
在汽车轻量化材料中,铝合金材料综合性价比要高于镁合金、塑料和碳纤维复合材料,在应用技术成熟度、安全性、循环再生利用等方面具有综合优势。随着铝合金工艺的逐步成熟,成本有望得到下降,单车用铝量将逐步提升。

铝合金压铸件渗透率持续增长,促进提升一体压铸应用范围。
随着人们对汽车节能环保的日趋重视,近三十年来汽车产业呈现以铝代钢、代铁的趋势,全球汽车用铝合金压铸件市场快速增长。
根据 Ducker Worldwide 的预测,铝制引擎盖的渗透率会从2015年的48%提升到2025年的85%,铝制车门渗透率会从2015年的6%提升到2025年的46%。
具体反映在平均单车用铝量上,1980 年北美地区每辆车平均用铝量为 54kg,到 2010 年增长到 154kg,预计到 2025 年每辆车的平均用铝量将会达到接近 325kg。随着我国汽车产业的快速发展,铝合金车身和底盘结构件的大批量应用,预计单车铝合金用量将增长一倍以上。因此,我国汽车铝合金压铸件市场的发展空间非常广阔,一体压铸应用领域有望提升。

3、行业格局尚未稳固,市场集中度有望提升
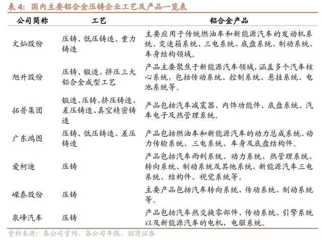
国内铝合金压铸行业格局尚未稳固,市场竞争较为激烈。
目前掌握铝合金成型工艺的国内厂商主要有文灿股份、旭升股份、拓普集团、广东鸿图、爱柯迪、嵘泰股份、派生科技和泉峰汽车等,市场集中度较低。
文灿股份、广东鸿图等是配套传统燃油车的同时,发展新能源汽车业务;爱柯迪的核心优势产品主要是汽车雨刮系统相关的中小件精密铝合金零部件;旭升股份以新能源车业务为发展重心,早期打入特斯拉供应体系,核心优势产品是变速箱壳体等中大件精密铝合金零部件;拓普集团的核心优势在于轻量化底盘系统,主要包括副车架、悬架、转向节等产品;嵘泰股份在转向系统零部件、特别是电动助力转向器(EPS)壳体这一细分领域建立了较强的技术壁垒。

同行业可比公司积极扩充产能,应对快速增长的新能源汽车行业。
随着我国汽车产业的发展,国内主要汽车铝合金压铸件生产企业不断扩大大型压铸件产能,多家压铸企业开始布局一体压铸业务。
文灿股份 2021 年向力劲集团采购包括 9000 T 机型在内的 9 台大吨位压铸机,2022 年再次采购 9 台大型压铸机,包括 2 台 7000T、2 台 4500T、5 台 2800T-3500T 机型。
广东鸿图 2022 年成功研制 6800T 新能源汽车超大型一体化铝合金后地板压铸结构件产品,并计划与力劲集团联合研发 12000T 超级智能压铸单元。
拓普集团 2021 年采购 21 台套压铸单元,包括 6 台 7200T、10台4500T和5台2000T的压铸设备,2022年公司7200T一体化超大压铸后舱量产成功下线。
爱柯迪现在拥有1250T、1650T、2200T、2800T、4400T 等各种规格型号的大型压铸机,在新工厂计划导入 3500T、6100T 和 8400T 等大型压铸机。
汽车轻量化趋势所带来的良好行业前景也正在吸引新的竞争者加入,全行业竞争激烈。

三、向新能源中大件转型,多方面布局提升企业竞争力
1、产品结构不断优化,“新能源汽车+智能驾驶”业务增长
公司“新能源汽车+智能驾驶”业务增长强劲,收入占比不断提升。
据公司公告,2021 年,公司新能源汽车热管理系统,新能源汽车电控系统、电驱系统产品增长显著,占产品收入比重超过 7%;新能源汽车电池系统、新能源汽车视觉系统快速增长。新能源汽车用产品销售收入同比增长约 180%,表现出强大的增长势头。

2022 年上半年,公司所获得的新项目中,新能源汽车项目、热管理系统项目、智能驾驶系统项目寿命期内预计新增销售收入占比约为 80%。
1H2022 公司新能源汽车用产品销售收入同比增长约 200%,智能驾驶系统项目(影像系统、激光雷达、中控显示系统等)快速增长。随着公司“新能源汽车+智能驾驶”在手订单逐步量产,将对公司经营情况带来积极贡献。
发行可转债加码新能源项目,为后续订单释放做好产能储备。公司现有生产场地主要满足中小件和部分新能源中大件产品的需求,近年来,面对新能源汽车、汽车智能化的迅速发展,公司加快了在新能源汽车、汽车智能化领域的市场布局。
2022 年 10 月,公司可转债项目成功上市,该项目专注于新能源汽车三电系统核心零部件及大型结构件,产品范围涵盖新能源汽车电池系统单元、新能源汽车电机壳体、新能源汽车车身部件和新能源汽车电控及其他类壳体等产品,共计产能 710 万件,项目满产后对应年产值 23.28 亿元。

从中小件向中大件迈进,单车价值量明显提升。
公司雨刮、转向、制动系统等中小件产品由于重量较轻,单车价值量相对较低,据公司招股书 2017 年各业务销量及营收测算,公司传统中小件产品平均单价均处于 30 元以内。而随着新能源业务的发展,公司逐渐开始生产三电系统壳体及车身部件,产品重量明显提升,单价也随之提升明显。
根据公司可转债募集说明书各产品产能与预计营收情况可以计算出,新能源电池系统单元单价达 475.6 元,电机壳体单价达 361.6 元,车身部件单价达 1808.0 元。配套产品单价的提升有望大幅提升公司营收水平。

引进国内外先进的中大型精益压铸单元,助力公司战略转型升级。
大型压铸机是生产大型压铸件的必要设备,据上证路演中心互动信息,截止 2022 年 3 月 31 日,公司拥有 1300T、1600T、2200T、2800T、3500T、4400T 等各种规格型号的大型压铸机 18 台,2022 年已经下单计划投入生产的大型压铸机还有 20 台,按照新产品寿命期订单预测,计划在 2023 年至 2024 年还将投入大型压铸机 21 台,最高吨位达到 9100T。
其中,公司可转债项目中计划引进 45 台大型压铸机,4400T 的压铸机 4 台,6100T 压铸机 2 台和 8400T 压铸机 2 台。
大型压铸机的引入,有助于公司进一步拓展在新能源汽车三电系统核心零部件及大型结构件的布局,实现公司战略转型升级。

2、通过子公司完善多项布局,提升经营效益和盈利能力
(1)优耐特模具:自主开发生产模具和夹具,提升模具自供比例
铝合金压铸模具属于易损耗模具,在经过 2 万到 5 万次时使用后很容易出现龟裂、磨损等质量问题。模具是决定压铸产品的几何形状、尺寸精度、表面质量、内部组织及其内部质量的关键工艺装备,加工夹具是确保产品精密加工,满足产品尺寸精度和位置精度的关键工艺装备。
压铸工艺是将金属加热至熔化,在高压下高速注入模腔,通过型芯、型腔合模,迅速冷却、固化而得到铸件,因此压铸就是一个冷却和加热(压铸)交替循环的过程。铝合金液态金属的温度通常在 600-680℃,充填速度为 20-80m/s,成形周期在 2min 以内。
在压铸过程中,模具不断地承受高速高压铝液的喷射、冲刷和腐蚀,对于这些恶劣的工作环境,会导致模具产生各种各样形式的失效,如热疲劳开裂、热熔损、冲蚀、断裂、型腔变形等。

子公司优耐特模具具备模具和夹具的生产加工能力,能够降低采购成本增强供应链稳定性。
公司旗下控股子公司优耐特模具(控股 83.95%)、联营公司喆瑞模具(持股 40%)均具备模具和夹具的开发制造能力。
其中,2017 年 6 月、2019 年 3 月,公司子公司优耐特模具被中国铸造协会连续评选为“中国压铸模具生产企业综合实力 20 强”。
根据优耐特模具的历年营收及净利情况来看,优耐特营收增速基本上与母公司同步,且净利率稳定维持在 30%左右。通过部分产品的模具自供,与客户成功构建联合开发模式。
公司一直积极参与客户产品的先期研发工作,凭借高水准的模具设计、生产能力,结合公司与全球知名的大型跨国汽车零部件供应商合作所积累的丰富的产品开发经验,产品生产所使用的模具和加工夹具是由公司按照客户的要求自主设计和生产的,现已基本形成客户提供产品设计图,公司从模具设计制造、压铸、精密机械加工和组装等全生产环节的工艺性角度完善产品结构设计、降低生产成本的联合开发模式。

(2)银宝压铸:布局高固相半固态成型技术,静待未来市场的验证
2020年获得银宝压铸 51%的股权,布局高固相半固态成型技术。
2020年,公司取得深圳市银宝山新压铸科技有限公司 51%股权,银宝压铸专注于铝合金高固相半固态成型技术开发及产品加工,该项收购丰富了公司的技术路线。
高固相半固态成型技术可用于制备高致密性、高力学性能的铸件,易于实现复杂零部件成形,减少机械加工量,同时可显著提高模具寿命,实现产品的低成本和高性能的结合。

半固态压铸成形技术具有薄壁件成形,近净成形,组织性能优良,模具寿命长等特点,静待市场逐步应用。
为满足新能源汽车所用的产品强度高、导热性强等的需求,公司大力推广高固相半固态成型技术在新能源汽车领域的市场影响力及应用,设立半固态成型专业化产品生产工厂,开拓了公司在高致密性、高力学性能铸件方面的供应能力。
公司在半固态产品的项目开发上,如新能源汽车电池包系统、电驱系统、热管理系统等方面取得零的突破。
但是目前终端客户、生产企业缺乏对半固态技术的全面认识,未能形成真正需求,未能充分发挥技术优势,未来随着客户对半固态技术的认识不断深入及技术不断成熟,将会有更多的应用场景可以挖潜。

(3)富乐太仓:布局锌合金压铸技术,与铝合金形成协同效应
收购富乐太仓67.50%的股权,扩展锌合金业务。
2022年 6 月,公司成功收购富乐压铸(太仓)有限公司67.50%的股权。
富乐太仓主要从事锌合金精密压铸件的研发、生产及销售,产品主要应用于汽车、家用电器、通讯、消费电子及建筑五金等多个领域。
近三年来,汽车类收入占比均超过80%,主要应用于汽车安全系统(安全带、安全气囊)、电子系统(天线、点火开关、遥控钥匙)、电机系统(电机壳)、座椅系统(座椅轨道齿轮箱零件)、转向系统(方向机锁止机构、转向柱密封盖)等多个系统。
对于外型复杂、且精度要求高的小型和中型部件的铸造,锌合金压铸将会是首选工艺。相比较铝合金,锌合金具有熔点低、流动性好、易熔焊、易于表面处理等特点,通过压铸及机加工工艺,可以制造形状复杂、表面光滑、薄壁等精密压铸件。
锌合金的优点总结如下:
(1)熔点低。流道短,能耗低,熔化时间短;(2)产品强度高。薄壁技术打造高强度、轻量化产品;(3)良好的耐腐蚀潜力;(4)部件臂极薄、纤巧、精度高、表面质量和可涂覆性优异、触感良好;(5)多样化且经济性好,模具使用寿命长、易于铸造安装、冷成型性良好、再加工需求非常低;(6)环保。无毒,不危害环境,100%可循环。

(4)辛迪自动化:构建数字化工厂,提升生产效率及人均产值
公司全面推进“‘机器换人’向‘新制造’转变”的发展战略,提高压铸、精密机加工设备运行的自动化、智能化程度。2015 年 4 月,公司成立子公司辛迪自动化专业从事工业机器人及相关智能化制造设备的系统应用、工程设计技术服务。
根据生产需求设计制造定制化各种规格型号的由工业机器人与压铸设备、加工设备集成的自动化智能生产线,并广泛应用于压铸、精密机加工、去毛刺、抛光、装配等各生产工序,机器人集成的智能化生产线的推广,减少了生产现场对人的依赖程度,精简生产用工,提高了人均产值,同时稳定了产品质量、改善了工作环境、从长远发展分析定将降低产品生产成本,综合效益将随着劳动力成本的提升而展现出来。
打造“5G+未来工厂”,建立零部件数字变革高地。爱柯迪于 2016 年启动“IKD 精益数字化工厂战略”,探索精益化、自动化与信息化融合的生产管理新模式。
2019 年,爱柯迪又启动了 5G 数字化工厂的试点建设,成立以总经理为组长、精益管理部负责人为执行组长的项目组,来推进 5G 数字技术项目的规划、建设和实施,在国内首次实现了“5G+工业互联网”的规模化应用,入围中国“5G+工业互联网”典型应用案例。
据新闻数据显示,截止 2021 年 10 月,公司在智能化制造、网络化协同上取得了积极成效,人均产值从 60 万元提升到 90 万元,提升了 50%;设备 OEE 从 60%提升到 85%,提升了 42%;压铸件生产合格率超过 90%,平均超过 84%;半成品周转天数从 14 天下降到 5 天,降低了 64%。凭借基于物联网技术的全追溯系统,爱柯迪获得 ROI 中国工业 4.0 杰出贡献金奖。

3、产能利用率维持高位,募投产能预计 22 年底进入批产阶段
公司产能利用率长期位于 80%左右,产销率维持高位。
(1)从公司现有产能来看,由于生产工序主要是压铸及精密加工,其中压铸工序是生产的瓶颈。由于各类压铸件的规格、大小、重量以及模具的模腔数各有不同,同样吨位的压铸机往往用于生产多种产品,因此,产能利用率以公司压铸机的设备利用率作为替代,据公司公告,2019 年至 1H2022 公司产能利用率均维持在 80%左右。
(2)从产销率来看,2019-2021 年公司产销率均高于 95%,1H22 产销率降至 85.2%,我们预计产销率较低的原因可能是上半年受国内疫情影响,需求端有所减弱,故公司积累了部分库存所致。

公司新增产能主要于 2022 年下半年逐步量产,产能释放后将迎来业绩快速增长。
据公司公告,公司各生产基地建设情况如下:
(1)柳州生产基地已于 2022 年上半年量产生产;
(2)爱柯迪科技产业园项目预计 2022 年下半年量产生产;
(3)墨西哥北美生产基地预计 2022 年下半年量产生产;
(4)公司于 2022 年年初在安徽马鞍山签署《投资协议书》,分期建设新能源汽车三电系统零部件及汽车结构件智能制造项目,该项目已完成土地摘牌,正在有序的设计规划中,为后续订单的释放做好产能储备。

四、盈利预测
公司铝合金压铸产品持续承接新订单,业务稳健增长,随着公司客户结构逐渐多元化发展,其他大客户逐步放量,新增产能逐渐落地,有望使公司收入保持快速增长的态势。
从公司在手订单来看,2022 年上半年,公司更加明确“新能源汽车+智能驾驶”的产品定位,公司获得的新项目中,新能源汽车项目、热管理系统项目、智能驾驶系统项目寿命期内预计新增销售收入占比约 80%。新能源汽车用产品销售收入同比增长约 200%,智能驾驶系统项目(影像系统、激光雷达、中控显示系统等)快速增长。
从公司在建产能的情况来看,2022 年上半年,柳州生产基地已完成交付,进入生产准备状态;爱柯迪智能制造科技产业园项目、墨西哥北美生产基地按计划正抓紧建设,预计于 2022 年下半年竣工交付投入使用;安徽马鞍山建设的新能源汽车三电系统零部件及汽车结构件智能制造项目,目前已完成土地摘牌,正在有序的设计规划中。
公司各项在建产能有序推进,为后续订单的释放做好产能储备。预计公司 22-24 年归母净利润 6.0/8.1/11.0 亿元,对应 EPS 分别为 0.7/0.9/1.3 元,公司业绩增速高,新能源业务快速放量。
五、风险提示
原材料价格波动风险。公司的盈利能力与铝的价格有一定相关性,如果铝价继续上行,将会影响公司的盈利能力。
市场需求不及预期风险。公司正处于产能释放期,如果公司下游市场增长未及预期或客户开拓受阻,可能导致公司新增产能无法得到充分利用,对公司收入和盈利带来不利影响。
新能源汽车铝合金零部件市场竞争加剧的风险。汽车轻量化需求成为了行业共识,而具备为高端客户持续服务能力的零部件企业则相对稀缺。若未来更多新竞争者参与市场竞争,公司市场竞争力可能受到不利影响。