chaguwang.cn-查股网.中国
查股网.CN
健民集团(600976)内幕信息消息披露
 
个股最新内幕信息查询:    
 

健民集团全资子公司被暂停联勤保障部队范围采购资格

http://www.chaguwang.cn  2025-12-26  健民集团内幕信息

来源 :齐鲁壹点2025-12-26

  近日,军队采购网发布关于对武汉健民药业集团维生药品有限责任公司暂停处理公告。

  经调查,武汉健民药业集团维生药品有限责任公司在参加项目编号:2024-JQXWCD-W9110采购活动中,涉嫌存在违规失信行为。

  根据军队供应商管理相关规定,自2025年12月25日起暂停其参加联勤保障部队范围物资工程服务采购活动资格。

  在暂停期内,法定代表人胡振波控股或管理的其他企业暂停参加上述范围军队采购活动,授权代表彭皓暂停代理其他供应商参加上述范围军队采购活动。

  公告概要显示,暂停事由为:中标后无正当理由拒不签订合同。

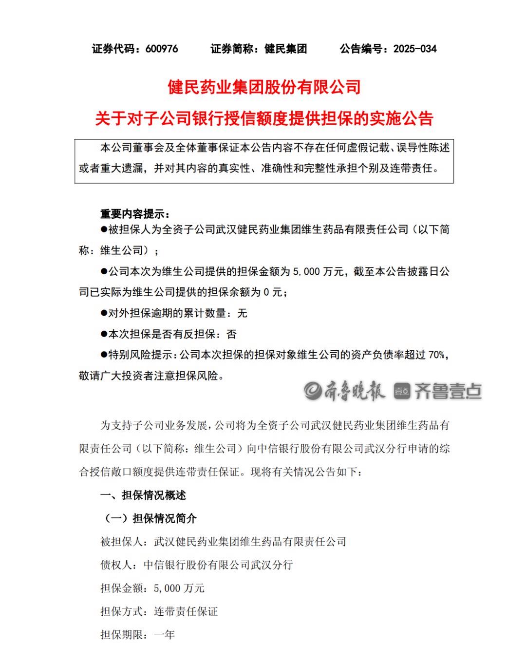
  武汉健民药业集团维生药品有限责任公司是健民药业集团股份有限公司(健民集团 600976)全资子公司。2025年11月,健民集团为武汉健民药业集团维生药品有限责任公司提供5000万担保金额。

  健民集团,始创于明崇祯十年(1637年),原名“叶开泰”,1953年,葉開泰号制药部分被改造为“武汉市健民制药厂”,2004年在上海证券交易所上市(A股代码600976)。

查股网为非盈利性网站 本页为转载如有版权问题请联系 767871486@qq.comQQ:767871486
Copyright 2007-2025
www.chaguwang.cn 查股网