妖股年年有,今年特别多。进入虎年以来,市场妖股频出,浙江建投、美利云、直真科技、诚邦股份等等可谓数不胜数,而今天刚斩获五连板的宁波能源自然也在其中。
数据显示,2月24日至今,宁波能源连收五个涨停板,截止3月2日收盘,宁波能源报7.14元/股,当前市值79.81亿元。

值得注意的是,虽然宁波能源五连板的表现在妖股中并不算多出众,但其背后槽点却不少。
重大项目披露前股价连续涨停
宁波能源的涨停始于2月24日,当日开盘其股价直线拉升封板,此后盘中虽然有开板,但最终仍封涨停。
2月25日,宁波能源早间开盘股价震荡走低,午后又是直线拉升再度触及涨停,最终收盘封涨停板,至此已收获第二板。
时间来到2月28日,宁波能源开盘涨停,期间开板涨幅一度回落至不足1%,然后再次直线拉升封板,最终收盘涨停,成功第三板。
而在连续收获涨停后,宁波能源有所回应了,市场投资者也终于知道了股价连续涨停背后的主要原因。
2月28日晚间,宁波能源披露了一笔金额较大的投资项目。公告显示,公司与宁波市奉化区人民政府、中国电建集团华东勘测设计研究院有限公司(以下简称华勘院)签订了《宁波奉化抽水蓄能电站项目投资建设合作意向书》,该项目装机规模约120万千瓦,投资估算约80亿元。
值得注意的是,三个多月以前,宁波能源同样披露过一笔90亿元的抽水蓄电站项目投资,彼时仅收获了一个涨停。
2021年11月15日宁波能源与宁波市海曙区人民政府签订了《海曙龙观抽水蓄能电站项目建设合作意向书》,当时宁波能源披露该项目拟建设装机容量约150万千瓦的抽水蓄能电站,投资估算约为90亿元。
从二级市场表现来看,2021年11月15日消息披露后,宁波能源在2021年11月16日收获了一个涨停板,此后股价小幅上涨后走势相对稳定。而相较之下,此次宁波能源投资消息尚未发布,二级市场却自2月24日开始大幅上涨,已连续多日涨停,触及近6年新高。
刚收监管函,散户集中入场
3月1日,宁波能源收出了第四个涨停,上交所向宁波能源下发了《关于对公司签订有关合作意向书的监管工作函》,涉及对象包括上市公司、董事、监事、高级管理人员。
3月2日开盘,宁波能源盘面交易活跃,再收获一个涨停。
从近几日宁波能源龙虎榜数据来看,游资炒作可能是本轮股价连续涨停的重要推手。2月25日、2月28日、3月2日龙虎榜中,买入前五的席位多为游资,包括东方财富拉萨东环、东方财富拉萨团结等多个席位。
今日宁波能源因日换手率达到20%登上龙虎榜,而盘后龙虎榜数据显示国盛证券湖北分公司净买入4138.70万元,另外买入席位中有四家东方财富证券拉萨团结路席位,分别净买入2900.37万元、2627.08万元、1902.56万元、1763.30万元。

据公开资料显示,宁波能源主要从事热电联产、生物质发电、抽水蓄能和综合能源服务,以及能源类相关金融投资活动。
上市公司业绩预告显示,预计2021年度实现归属于上市公司股东的净利润4.68亿元左右,与上年同期(法定披露数据)相比,将增加2.15亿元左右,同比增加85.27%左右;与上年同期(追溯调整后数据)相比,将增加2.08亿元左右,同比增加79.94%左右。
再度提示风险
对于上述两个抽水蓄能电站项目,宁波能源3月1日晚间也给出了风险提示:海曙龙观抽水蓄能电站项目截至3月1日公告披露,合作意向书涉及的项目未有实质性进展,项目的实施仍存在重大不确定性;而宁波奉化抽水蓄能电站项目,该合作意向书仅为三方经友好协商达成的意向性协议,不构成协议双方相互追究违约责任的依据,所涉及项目的实施存在重大不确定性。
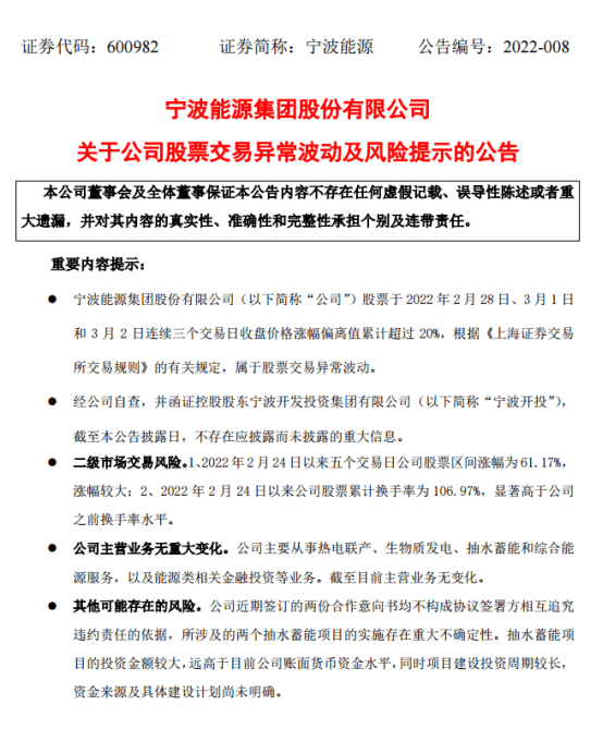
而今日晚间,五连板过后,宁波能源发布了股票交易异常波动及风险提示公告,公司近期签订的两份合作意向书均不构成协议签署方相互追究违约责任的依据,所涉及的两个抽水蓄能项目的实施存在重大不确定性。抽水蓄能项目的投资金额较大,远高于目前公司账面货币资金水平,同时项目建设投资周期较长,资金来源及具体建设计划尚未明确。
公司目前仅有控股子公司溪口蓄能开展抽水蓄能业务,截至2021年6月30日,溪口蓄能总资产占公司总资产2.69%,2021年1-6月溪口蓄能营业收入占公司营业收入2.37%。

据公开信息显示,截止2021年6月30日,宁波能源公司资产总计为85.25亿元,其中流动资产为28.90亿元,这相比投资金额的90亿元确实相差甚远。
此外,4月6日宁波能源将有1025万股权激励限售股份解禁,距今仅剩一个月出头时间。
解禁压力加上连续风险提示,宁波能源是否还能继续走妖?这背后又是否有猫腻?这些问题就等市场先生给出答案好了。