chaguwang.cn-查股网.中国
查股网.CN
南网储能(600995)内幕信息消息披露
 
个股最新内幕信息查询:    
 

获评“五星佳”最高评级等4个“首次”!南网储能发布2025年度可持续发展报告(ESG报告)

http://www.chaguwang.cn  2026-03-31  南网储能内幕信息

来源 :南网储能2026-03-31

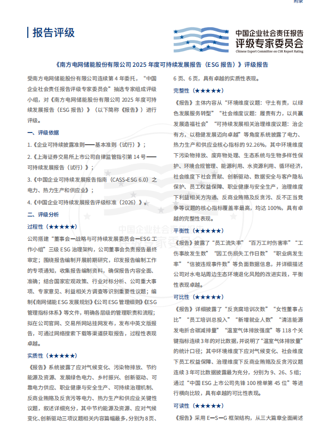
  3月31日,南方电网储能股份有限公司(以下简称“南网储能”)正式对外发布《南方电网储能股份有限公司2025年度可持续发展报告(ESG报告)》,这是以完成资产重组上市的南网储能公司为报告主体发布的第4份ESG报告。

1000090664.png

  报告以“南网储能双碳先锋”为主题,涵盖董事长致辞、议题重要性评估、责任专题、可持续发展管理实践、关键绩效等核心内容,系统性展现了公司在科技创新、绿色转型、社会责任及公司治理等领域的实践成果,为市场ESG投资提供重要参考。

1000090669.png

  《南方电网储能股份有限公司2025年度可持续发展报告(ESG报告)》获评“五星佳”最高评级等4个“首次”

  相较于往期报告,该报告实现了获评“五星佳”最高评级等4个“首次”,信息披露范围和质量方面有了较大提升。

  报告首次经中国企业社会责任报告评级专家委员会综合评定为“五星佳”最高评级,是企业社会责任报告中的典范。

  报告首次严格对照《上海证券交易所上市公司自律监管指南第4号——可持续发展报告编制》(2026年1月修订)中关于“报告体例”和“议题内容”的披露要求,严格参考该指南附件进行编制,确保内容合规性与规范性。同时,报告从“影响重要性”和“财务重要性”两个维度对上交所要求披露的21个议题进行识别和筛选实质性议题。其中,“应对气候变化”“水资源利用”“创新驱动”“供应链安全”“产品和服务安全与质量”“数据安全与隐私安全”等6个议题研判为具有财务重要性,已严格按照要求围绕治理,策略,影响,风险与机遇管理,指标与目标四要素进行披露。

  报告首次对新版国家标准GB/T51048-2025《电化学储能电站设计标准》(以下简称《标准》)进行了详细解读。据了解,该标准由南网储能公司牵头编制修订,已于2025年12月31日正式发布,2026年4月1日正式实施。

1000090670.png

  《南方电网储能股份有限公司2025年度可持续发展报告(ESG报告)》评级报告

  据悉,本次《标准》的修订不仅将应对电化学储能站的高火灾危险、电气安全、消防灭火安全、防洪防涝等安全挑战作为重中之重,分类强化关键环节的风险管控;而且还根据行业发展所需,覆盖电化学储能站的多元应用场景,从技术路线、电站规模、设备布置等维度入手,全面推进电站技术标准升级。此外,《标准》的修订还突出工程设计引领,在电站准入、设计体系、闭环管理等方面进行了进一步明确和优化,旨在促进储能产业健康发展。

  总体而言,新版《标准》的出台实现了我国电化学储能领域首部电化学储能电站技术标准的顶层设计升级,标志着我国新型储能产业发展正式迈入高标准、强安全的新阶段。

  此外,南网储能后续将结合公司国际业务拓展需要,首次对外发布英文版公司可持续发展报告(ESG报告)。

  科技创新方面

  2025年,南网储能研发投入金额超8000万元,占主营业务收入比例超1.1%;公司研发人员数量达156人,研发人员占比达6.34%;应用于主营业务的发明专利数量达603项。过去一年,南网储能攻克抽蓄机组整机芯片级全国产化难题,主导研发并率先应用电压源型SFC、空压机、焊接机器人等高端装备,牢牢掌握行业发展主动权;顺利实现抽蓄“一人一席三厂站”集中控制,投运新型储能集控中心,建成小水电站集控系统;数字化成果加速落地,对外输出抽蓄基建管理数字化业务,自主研发的抽蓄大数据分析平台成功出海。

1000090674.png

  我国首个吉瓦时级新型储能安全监测平台投用

  绿色转型方面

  2025年,南网储能环保投入2.8亿元,清洁能源发电折合碳减排量超1050万吨,废弃物回收利用率100%。过去一年,南网储能坚持推进项目与生态环境的协调共生,海蓄电站建成南方电网公司首批零碳示范抽蓄园区;顺利完成天二公司、鲁布革电厂坝后生态流量改造工作,打造重大水电工程生态治理新典范。截至2025 年底,公司共有 4 座电站获评“国家水土保持示范工程”称号。

  天厂生态流量泄放

  社会价值方面

  2025年,南网储能员工培训总投入超2100万元,员工满意度99.4%;全年对外捐赠、公益项目投入超230万元,员工志愿活动总时长超1700小时。过去一年,南网储能积极参与共建“一带一路”发展大局,成立国际业务部开拓境外业务,国际业务迈出实质性步伐,与兄弟单位“抱团出海”模式逐步成型,生产领域数字化产品输出海外,境外储能业务取得“零”突破。同时,公司持续深耕社会责任领域,以“蓝公益?南网哥哥”爱心助学、“知行书屋”建设等品牌项目为抓手,常态化开展爱心捐赠行动,将“南网温度”融入民生福祉,以实干实绩绘就服务大局、赋能民生、和谐发展的崭新画卷。

  1128南网储能公司团委开展“蓝公益·南网哥哥”爱心助学活动

  公司治理方面

  2025年,南网总资产超590亿元,营业收入超73亿元,利润总额(税前)超26亿元,公司业绩创历史新高。过去一年,南网储能持续深化改革,圆满收官国企改革深化提升行动,率先建成世界一流企业,构建起更适配国资监管与证券监管要求的现代化治理机制,筑牢发展根基。公司连续第三年荣获国资委科改“标杆”评级和上交所信息披露A级评价,万得(Wind)ESG评价跃升至AA级,稳居电力板块前10位;首次跻身“中国ESG上市公司先锋100”榜单前50位,位列第45位;获评中国上市公司协会“2025上市公司可持续发展最佳实践案例”、生态环境部“2025年企业ESG优秀案例”等荣誉。

  “抽水蓄能电站群智能集控和智慧运营关键技术”项目应用场景

  未来,南网储能将动融入国家能源安全新战略,聚焦抽水蓄能与新型储能两大核心主业,以科技创新激活新质生产力,持续深化体制机制改革,全面提升公司治理水平与可持续发展能力,坚定不移走绿色低碳的高质量发展道路,在构建新型电力系统与服务“双碳”目标中展现新担当。

有问题请联系 767871486@qq.com 商务合作广告联系 QQ:767871486
Copyright 2007-2026
www.chaguwang.cn 查股网