chaguwang.cn-查股网.中国
查股网.CN
招商证券(600999)内幕信息消息披露
 
个股最新内幕信息查询:    
 

罕见!从招商证券投行执行总经理到 “亿级董秘”!14个月

http://www.chaguwang.cn  2025-12-31  招商证券内幕信息

来源 :企业上市2025-12-31

  2025年12月17日,国产GPU公司沐曦股份科创板上市,开盘暴涨近570%,成为资本市场焦点。而其中最引人注目的个人赢家之一,竟是公司上任刚满一年的财务负责人兼董秘——魏忠伟。

  一位45岁的资深投行高管,在一个绝佳时机“空降”到一家即将上市的明星公司,然后坐拥了近亿元的“纸上富贵”。整个过程充满了精准的算计,也附带了一些争议。

  一次教科书式的“精准降落”

  故事的主角魏忠伟,是一位有近20年经验的投资银行老兵,2024年9月离职前,是招商证券投行委的执行总经理。他的“神操作”发生在离职后:

  无缝衔接:2024年10月,他火速加入国产GPU芯片公司沐曦股份,担任财务负责人兼董事会秘书。当时,沐曦股份的科创板上市申请已被受理,正处于IPO的冲刺阶段。

  争议背景:在他跳槽前不久(2024年8月),证监会因其在之前任职的申万宏源证券时负责的某个IPO项目存在问题,对其个人出具了警示函。

  完美匹配:一位经验丰富但恰好有空档、并且急需在资本市场证明自己的前投行高管,一家急需懂行人才来操盘上市关键环节的准上市公司,双方一拍即合。

  “一年顶一生”的财富跨越

  这次跳槽的经济回报,被外界称为“一年顶一生”。

  微薄的工资,天价的股权:魏忠伟2024年在沐曦的工资是29.73万元(他10月入职,这相当于约3个月薪资)。真正的大头是股权。他通过员工持股平台,持有了公司上市前0.03% 的股份。

  惊人的“纸上富贵”:沐曦股份在2025年12月17日上市,股价开盘暴涨近570%。虽然股价后续有波动,但按不同时点的市值估算,他持有的这部分股权价值一度超过8000万元,最高时甚至被估算过亿。这与他不到30万的年薪形成了极其鲜明的对比。

  仍需时间“落袋”:当然,这些只是账面财富。根据上市规则,他持有的IPO前股份有12个月的锁定期,意味着至少一年内无法卖出变现。

  一场高风险的职业豪赌

  魏忠伟的故事可以总结为:一次踩准了所有鼓点的职业豪赌。他用自己近20年的投行经验作为筹码,赌这家明星公司能成功上市,并愿意接受“带伤上阵”带来的审视。赌赢了,他获得了远超投行年薪的巨额回报,实现了职业身份的华丽转型。

图片

图片

图片

图片

图片

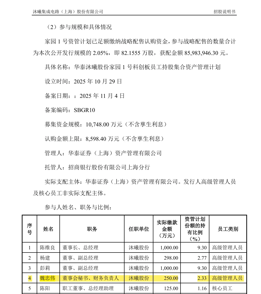
  魏忠伟,男,1980年4月出生,中华人民共和国国籍,无境外永久居留权,硕士研究生。2006年5月至2007年6月,任上海电气资产管理有限公司资产财务部产权助理;2007年8月至2009年1月,任中银国际证券股份有限公司投行部经理;2009年4月至2010年3月,任海通证券股份有限公司并购融资部副总裁;2010年4月至2017年8月,任中信证券股份有限公司投行委高级副总裁;2017 年 8 月至2018 年12月,任渤海证券股份有限公司投资银行总部总经理、并购融资总部总经理;2019年1月至2019年12月,任国海证券股份有限公司权益融资总部董事总经理;2019年12月至2024年3月,任申万宏源证券承销保荐有限公司执行总经理;2024年3月至2024年9月,任招商证券股份有限公司投行委执行总经理;2024年10月至今于公司任职,目前担任发行人财务负责人、董事会秘书。

  关于对申万宏源证券承销保荐有限责任公司及魏忠伟、秦丹采取出具警示函措施的决定

  申万宏源证券承销保荐有限责任公司,魏忠伟,秦丹:

  经查,我会发现你们在保荐西藏国策环保股份有限公司(以下称西藏国策)首次公开发行股票并上市过程中,项目负责人魏忠伟、保荐代表人秦丹未经公司同意,从事违反公司与西藏国策签订的保荐协议的行为。项目组人员上述违规行为,反映出申万宏源证券承销保荐有限责任公司未能严格规范从业人员执业行为、督促从业人员勤勉尽责。

  上述情形违反了《证券行业诚信准则》第十四条、《证券发行上市保荐业务管理办法》第五条及《证券公司和证券投资基金管理公司合规管理办法》第六条的规定。按照《证券发行上市保荐业务管理办法》第六十四条及《证券公司和证券投资基金管理公司合规管理办法》第三十二条的规定,我会决定对你们采取出具警示函的监督管理措施。

  如果对本监督管理措施不服,可以在收到本决定书之日起60日内向我会提出行政复议申请,也可以在收到本决定书之日起6个月内向有管辖权的人民法院提起诉讼。复议与诉讼期间,上述监督管理措施不停止执行。

  中国证监会

  2024年8月2日

图片

图片

  发行概况

  发行股票类型:人民币普通股(A 股)

  发行股数、股东公开发售股数:本次公开发行股票为 4,010.00 万股,占发行后总股本的 10.02%。本次发行全部为新股发行,不涉及股东公开发售股份的情形。

  每股面值:人民币 1.00 元

  每股发行价格:人民币 104.66 元 / 股

  发行日期:2025 年 12 月 5 日

  拟上市的证券交易所和板块:上海证券交易所科创板

  发行后总股本:40,010.00 万股

  保荐人(主承销商):华泰联合证券有限责任公司

  招股说明书签署日期:2025 年 12 月 11 日

  发行人及本次发行的中介机构基本情况

  (一)发行人基本情况

  发行人名称:沐曦集成电路(上海)有限公司

  成立日期:2020 年 9 月 14 日

图片

图片

图片

图片

图片

查股网为非盈利性网站 本页为转载如有版权问题请联系 767871486@qq.comQQ:767871486
Copyright 2007-2025
www.chaguwang.cn 查股网