2024年上市银行首例一把手变更。
南京银行这家资产超2万亿的城商行迎来新董事长,同时,该行正式完成了新团队的组建。
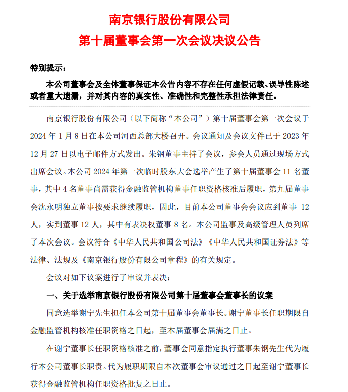
2024年1月8日,南京银行第十届董事会第一次会议,在该行河西总部大楼召开。该行2024年第一次临时股东大会选举产生了第十届董事会11名董事,其中4名董事尚需获得金融监管机构董事任职资格核准后履职,第九届董事会沈永明独立董事按要求继续履职。
选举谢宁先生担任该行第十届董事会董事长。

在此之前的2023年12月14日上午,南京银行举行干部大会,根据南京市委决定,胡升荣因年龄原因不再担任党委书记一职,中国人民银行江苏省分行党委委员、副行长谢宁获任南京银行党委书记。
当时杠杆游戏即写过,如无意外,谢宁将担任董事长一职。
1月8日,还通过了关于聘任南京银行行长、聘任副行长等多份议案。
自此,这家新晋系统重要性银行开启了全新的旅程。
1
新团队都有谁?
值得注意,此次南京银行的董事会会议,应到董事12人,实到董事12人,其中有表决权董事8名。该行的监事及高级管理人员列席了本次会议。
系列选举8位董事全部投票并同意,没人弃权或反对。
1)选举谢宁担任南京银行第十届董事会董事长。此前杠杆游戏写过,谢宁和目前已经年过60,超龄服役数月的南京银行上一任董事长胡升荣一样,都有丰富的央行工作经历。
胡升荣是60后,1963年出生的;谢宁则是70后,1976年生,媒体说他是少壮派。
公开资料显示,谢宁历任央行南京分行货币信贷处副处长、央行泰州中心支行副行长、央行泰州中心支行行长、央行南京分行办公室主任、央行南京分行党委委员、副行长。
2023年8月,央行南京分行挂牌改为央行江苏省分行,谢宁担任央行江苏省分行党委委员、副行长。
公告说:
在谢宁任职资格核准之前,董事会同意指定执行董事朱钢代为履行该行董事长职责。代为履职期限自本次董事会审议通过之日起至谢宁董事长获得金融监管机构任职资格批复之日止。
朱钢是谁?
2)此次南京银行的董事会会议同意聘任朱钢为该行行长,任期从董事会通过之日起至本届董事会届满之日止。

此前杠杆游戏也写过,非常有意思:南京银行于2022年年中曾经历过行长离职,2022年6月,时任南京行长林静然突然离职,另有任用,暂由时任董事长胡升荣代为履职,2022年12月,南京银行副行长朱钢担任行长一职。
1968年生的朱钢,其职业生涯,大部分时候都在南京银行。1990年大学毕业后,曾在农行南京分行工作,1995年开始在南京市城市商业银行(南京银行成立时之名)工作,历任南京银行办公室科长、办公室副主任、业务部总经理、办公室主任、风险控制部总经理、行长助理等职务。
朱钢算是南京银行元老级别人物,在南京银行工作近30年,见证并亲历了南京银行筹建、创业、改革、引进外资、上市以及跨区域经营……
2012年4月,开始任南京银行总行副行长,然后10年后升任行长。
林静然当时的离职曾触发南京银行股价闪崩,陷入了一系列谣言事件。不过南京银行方面在辞任公告中这样说的:
公司董事会对林静然先生在公司任职期间为公司做出的贡献表示感谢。
当时券商首席分析师群聊传出一些消息,南京银行及时辟谣。
为了提振市场信心,南京银行很快公布了2022年中期业绩快报,成为当时A股银行第一家。
2022年7月1日,东南集团官网发布消息称,南京市国资委党委书记、主任范慧娟专题调研集团国企党建和生产经营情况,林静然以东南集团副董事长、党委委员身份参加了调研。
到了2023年6月,林静然重返银行业,任浙商银行上海分行一把手。
更有意思的是,在林静然辞任前3年,也就是2019年5月,彼时行长束行农突发辞职调往南京新农发展集团任副董事长,属于平级调动,也是正局级。
不过外界猜测,其或受债市名将戴娟案的影响,而南京银行一直以“债券之王”著称,束行农是南京银行债券业务的重要奠基人。
南京银行元老朱钢担任行长,能够开启相对稳定的行长周期吗?
对了此次南京银行董事会会议还聘任朱钢为该行财务负责人。
3)南京银行第十届董事会战略与ESG委员会委员名单为:
谢宁先生、朱钢先生、杨伯豪先生、陈峥女士、孙玮先生、徐益民先生、廖定进先生,谢宁先生为主任委员。
谢宁、孙玮、廖定进将在金融监管机构核准其董事任职资格后履职。
董事会会议还同意聘任周文凯先生、陈谐先生、宋清松先生、江志纯先生、陈晓江先该行生为副行长(职业经理人),米乐先生为法国巴黎银行派驻副行长,任期从董事会通过之日起至本届董事会届满之日止。
陈谐的副行长任职资格,尚需获得金融监管机构的核准。
风险管理委员会委员、董事会提名及薪酬委员会委员、关联交易控制委员会委员、会消费者权益保护委员会委员、董事会秘书和证券事务代表、其他高级管理人员等我就不多说。
2
南京银行成色如何
成立于1996年的南京银行,是全国20家系统重要性银行之一。
央行、国家金管总局开展的2023年度我国系统重要性银行评估,认定20家国内系统重要性银行,南京银行首次入选该名单,成为第五家入选的城市商业银行,也是江苏省内第二家入选的法人银行。
系统重要性银行经营整体稳健,是金融体系的稳定器和压舱石,南京银行也将迎来更加严格的考核和监管要求。
能够成为系统重要性银行,本身就是对南京银行过去发展结果的肯定。
诞生于东部经济强省省会的南京银行,确实具备很多其他城商行无法比拟的先天优势。而南京银行自身的努力和成绩,也是不错的。
前任董事长胡升荣,算是为南京银行打下了一个不错的基础的,当然也不是没问题,下文杠杆游戏会写。
如果以2013年开始担任行长算起,胡升荣在南京银行重要岗位上服役10年整。
在他任职期间,南京银行资产规模发展迅速,年营收实现近4倍增长。
2012年,胡升荣担任南京银行行长之前,南京银行的资产规模为3437.92亿元,营收91.14亿元,归母净利润40.13亿元,在英国《银行家》杂志发布的2012年度全球1000家大银行排名中位居第242位。
胡升荣最后一个完整财报年,2022年,南京银行资产规模迈过2万亿大关,具体数字为20594.84亿元,营收446.06亿元,归母净利润184.08亿元,在英国《银行家》杂志2022年全球银行1000强中列第101位。

图表来源|东方财富(特此感谢)
2022全年,南京银行营收增幅9%。值得一说,9%这个增幅,放在近年,除了极个别负增长年份,对于南京银行来说,已经是非常低。
2023年前三季度,南京银行营收356.92亿元,同比增长仅有1.43%——没有看错,就是这么低,当然比一些负增长的银行好。而2022年同期,南京银行的营收为351.9亿元,同比增长16.13%。
截至2023年9月末,南京银行资产总额2.24万亿元,较当年初增长超1800亿元,增幅8.80%。
该行存贷款规模分别为1.34万亿元、1.08万亿元,分别是十年前的6.5倍、6.3倍和8.7倍,员工总人数超16000人。
无论如何,南京银行这10年,能位列城商行头部,所谓“黄金十年”,胡升荣的功劳是肯定的。
2023年末,退休的胡升荣被任命为南京市人大财政经济委员会副主任委员,这应该算是对其在南京银行成绩的一个肯定。
3
新团队的挑战
南京银行此前多方面表现,包括消金布局都不错,为后续业绩稳定增长打下基础。同时,也因为内控问题,导致了一些问题。
比如2023年上半年,城商行在沪分行的平均每百营业网点投诉量的中位数为152.3件/百营业网点。
其中,平均每百营业网点投诉量居前的名单中,排名第一位的便是南京银行上海分行。
在黑猫投诉平台,涉及南京银行的投诉量累计超过800条,主要投诉内容聚焦在消费贷、分期业务等内容。
此外,如杠杆游戏上文所述,该行2022年以来业绩承压。
接着上文的财务分析,我们看,2023年前三季的表现,延续了南京银行2022年以来的营收趋势。
2023年前三季度,南京银行的归母净利润为小153亿元,同比增长也仅有2.09%,2022年、2021年同期则都是超20%增长,2022全年也超16%增长。
根据2023年三季报披露,南京银行该季度营收113.88亿元,同比下滑2.30%;归属净利润45.99亿元,同比下滑4.58%。
没有看错,真的是双降。
2023年11月16日,南京银行副行长、董事会秘书江志纯在第三季度业绩说明会上表示,今年银行净息差仍有下行压力,存款利率存在进一步下调的可能。
江志纯同时表示:
存款利率市场化调整机制持续发挥效用,结合央行近期对于保持银行息差合理水平的表态,存款利率存在进一步下调的可能。但由于市场开放水平不断提高,存款竞争态势加剧,叠加低利率环境下客户行为的变化难以短期改变,存款定期化、长期化趋势预计仍将持续,存款总体付息成本改善幅度有待观察。
三季度业绩说明会上,南京银行还回应了投资者关心的地方化债中的债务置换对存量地方贷款、利息收入的影响。
南京银行业务部门负责人表示,南京银行所在经营区域经济基础稳固、经济复苏动能较强,且该行盈利来源多元,预计相关工作对南京银行影响总体可控。
应该说,2022年以来的表现有南京银行自身因素,也和行业、经济背景有关。
一年前,南京银行元老朱钢由副行长,升任南京银行行长;一年后,央行系统出身的谢宁接班胡升荣。谢宁、朱钢的新领导班子搭配,能否带领南京银行破局,并再上一个台阶,交给时间来证明。
我们拭目以待。