chaguwang.cn-查股网.中国
查股网.CN
隆基绿能(601012)内幕信息消息披露
个股最新内幕信息查询:
返回查股网主页
收藏查股网(Ctrl+D键)
隆基绿能分时资金
隆基绿能日线资金
大盘分时DDX数据
大盘历史DDX(日线图)
基本面选股系统
主力资金流向统计
Level-2指标龙虎榜
DDX综合选股(V1)
DDX综合选股(V2)
DDX选股决策(实时)
板块资金流向(实时)
热点板块概念股票
隆基绿能研究报告
隆基绿能价值分析
隆基绿能概念题材
隆基绿能内幕消息
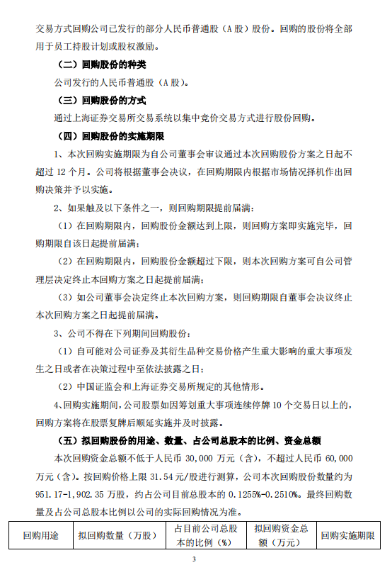
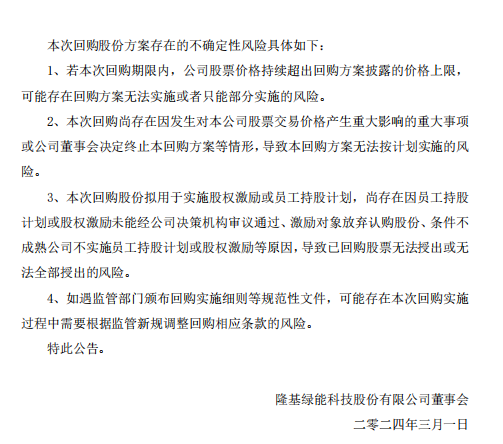
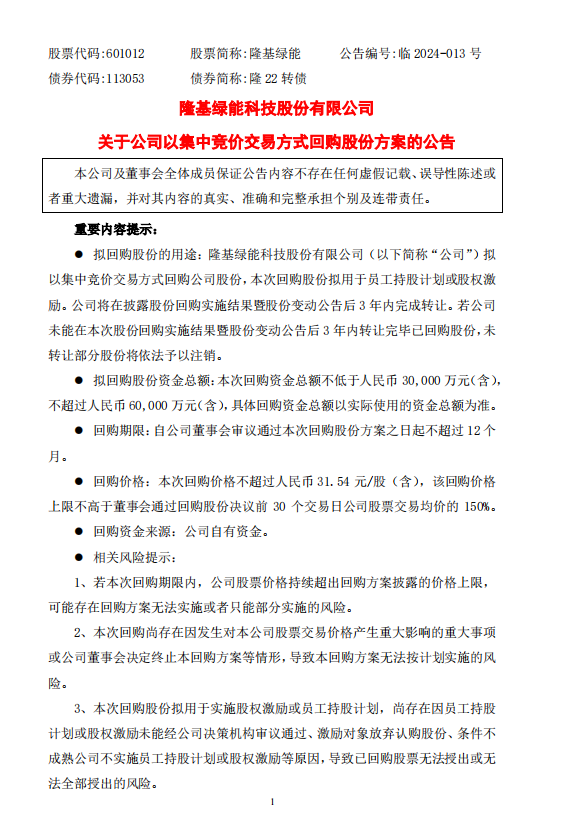
【信披日报】隆基绿能科技股份有限公司关于公司以集中竞价交易方式回购股份方案的公告
http://www.chaguwang.cn
2024-03-01
隆基绿能内幕信息
来源 :陕西上市公司协会
2024-03-01
有问题请联系
767871486@qq.com
商务合作广告联系
QQ:767871486
www.chaguwang.cn
查股网