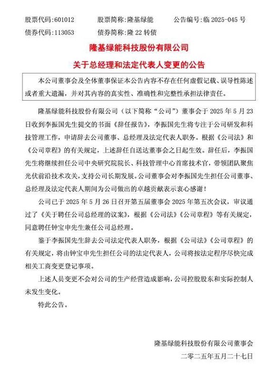
5月26日晚间,隆基绿能公告称,李振国将专注于公司研发和科技管理工作,申请辞去公司董事、总经理及法定代表人职务。董事长钟宝申将兼任总经理一职,并接任法定代表人。同时,女儿李姝璇将进入董事会。

2000年,32岁的李振国与校友钟宝申、李春安共同创办了隆基绿能,“隆基三剑客”由此诞生。其中,李振国主要负责技术领域,钟宝申主要负责公司经营。总部位于陕西省西安市,以半导体材料、半导体设备的开发、制造、销售为主要业务。
2012年4月11日,在上海证券交易所主板正式挂牌上市,后续于2023年在瑞士证交所发行GDR。截至2025年一季度末,李振国与妻子李喜燕为隆基绿能控股股东、实控人,二人持股比例分别为14.08%、5.02%,合计19.1%。李春安、钟宝申对隆基绿能持股比例分别为2.11%、1.44%。目前,三人中也只剩钟宝申活跃在管理一线。
25年发展历程,让隆基绿城成为全球光伏行业龙头企业,2021年,市值突破5400亿元,迎来企业发展巅峰时刻,但随后隆基绿能开始走下坡路,截至发布人事变动报告第二日,隆基绿能每股报价14.44元,总市值1094亿元,较高点缩水近4306亿元,到如今,股票价格依然呈现下跌趋势。
关键时刻,李振国选择沉到技术研发中,启动新的领导人,在整体行业巨大的下行压力之下,隆基绿能这一招是否能挽救持续不断下滑的数据?
根据公开数据,2022年,隆基绿能净利润高达147.63亿元;2023年净利润下滑至106.87亿元。2019年至2023年的5年间,隆基绿能共盈利484.81亿元。

去年,隆基绿能业绩遭遇滑铁卢,最终年报数据显示,2024年全年营业收入同比下降36.23%至825.82亿元,归母净利润较上年大幅下滑180.15%,由盈转亏,亏损额达86.18亿元。这是隆基绿能近十余年来首次出现年度亏损,全年亏损金额2023年净利润的一半。
隆基绿能在年报中针对业绩下滑解释,主要受行业供需错配非理性低价竞争影响,行业各环节产品价格和毛利率大幅下降,导致公司营业收入、营业利润、联营企业(光伏行业)投资收益下降较多,计提的资产减值损失和信用减值损失同步增加。受光伏行业产能过剩矛盾持续影响,全产业链开工率维持在较低水平。
事实上,去年一半光伏行业整体环境确实极为糟糕,头部企业归母公司净利润出现全面亏损情况。比如TCL中环亏损98.18亿元;天合光能亏损34.43亿元;晶澳科技亏损46.56亿元;东方日升亏损34.36亿元。
目前光伏行业存在产能过剩和低价恶性竞争,使产业链价格下跌不止等问题。2024年光伏产业呈现出产量增长与价格下跌并存的局面。据中国光伏行业协会数据显示,2024年多晶硅、硅片、电池、组件产量同比增长均超10%,光伏电池和组件出口量也分别增长超46%和12%。
然而,产业链价格却持续下行,其中多晶硅、硅片价格分别跌超39%和50%,电池片、组件价格也下滑约30%。
有行业专业人士分析,从整体市场来看,隆基绿能没办法摆脱行业周期波动和技术迭代影响。
除行业大环境因素外,钟宝申在2024年《致股东的信》中表示,2024年成为公司上市以来最困难的一年,公司业绩大幅下降的内因是经营管理中诸多失策的积累。虽然管理层在2023年已经预判了市场的下行趋势,但是组织惯性强大,没有及时调整资本支出和预算,直至2024年第二季度才开始彻底的成本转型。
2023年10月末,李振国在公司业绩说明会上也就当年业绩下滑做出内部原因解释,一是2023年年初硅料发生波动性的快速下降时,隆基绿能采取了硅片跟随硅料价格变动的定价原则,对当时硅片盈利能力有一定的伤害;二是到当年二季度,友商以低价订单抢占市场的时候,隆基没有跟进,影响了组件销售和当年四季度交付。
从两次业绩情况说明中,都出现了内部战略性失误的情况,当初李振国作为主要领导人,不能说负全部责任,但也难辞其咎。如今面对行情持续下跌,李振国选择辞任,继续担任公司中央研究院院长、科技管理中心首席技术官,带领团队聚焦光伏前沿技术攻关,支持公司长期发展。
有媒体评价,这一变动其实较为符合外界对李振国的印象。公开资料显示,李振国是横向磁场单晶领域知名专家,长期从事单晶硅的生产和研究工作,其研发的多晶碳头料的除碳工艺在业界被广泛应用,获得过国家科技创新基金资助。
此次人事变动公告中,李振国的之女李姝璇进入隆基绿能董事会行列,并被提名为公司第六届董事会非独立董事候选人。
李姝璇的个人履历显示,其出生于1993年,先后获得中南大学工学学士、香港大学工学硕士学位。曾任职于中国光大银行股份有限公司西安分行,现任西安巨子生物基因技术股份有限公司品牌宣传部经理,兼任东莞蜂巢智慧智能科技有限公司董事。
业内人士分析,从最新董事会提名情况来看,非李氏家族成员占比更高,但李氏家族仍具有持股优势和技术决策权。同时,李姝璇的低调切入也补齐了李氏家族的“话语席”,或为二代接班增加可能性。李振国虽然下沉到技术领域,但该铺的路还是没少铺。