来源 :风芒能源2023-09-06
风芒能源获悉,近日,节能风电发布关于注销全资子公司的公告。
公告指出,节能风电于2023年8月28日召开第五届董事会第十五次会议审议通过了《关于清算并注销全资子公司的议案》,同意公司根据业务实际情况,清算注销中节能锡林郭勒盟风力发电有限公司,并授权公司管理层依法办理相关清算注销事项。
鉴于锡盟风电没有其他在运、在建或开发中的项目,为进一步优化内部资源配置及资产结构,降低管理成本,提高运营管理效率,公司拟清算并注销锡盟风电。
本次注销有利于节能风电优化整体资源配置,降低管理成本,符合公司整体发展战略,不会对公司整体业务发展、财务状况及经营成果产生重大影响,亦不会损害公司及全体股东的利益。本次注销将使公司合并报表范围发生相应变化,该子3公司不再纳入公司合并报表范围,不会对公司合并报表产生重大影响。
中节能锡林郭勒盟风力发电有限公司成立于2017年2月13日,注册资本为1000 万元人民币,为节能风电全资控股子公司。经营范围包括:风力发电项目的开发、投资、建设、维护与经营管理;风力发电的技术开发与咨询服务;微电网的建设和运行管理;售电与电能服务;电力需求侧管理;合同能源管理;储能系统的研发与应用。
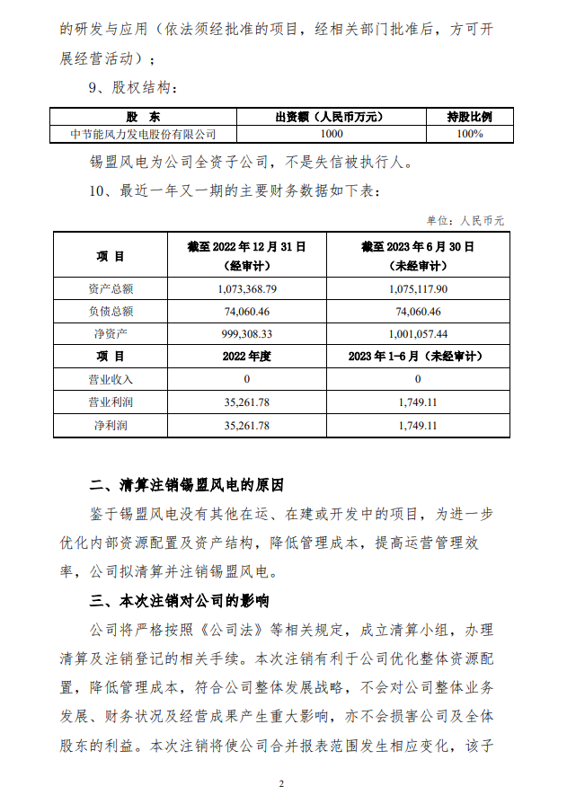
详情见下:


