chaguwang.cn-查股网.中国
查股网.CN
宁波远洋(601022)内幕信息消息披露
 
个股最新内幕信息查询:    
 

拟增订4+2艘1900TEU集装箱船!宁波远洋2025年全年营收与利润均实现两位数增长 | 航运界

http://www.chaguwang.cn  2026-03-31  宁波远洋内幕信息

来源 :航运界2026-03-31

  航运界网消息,宁波远洋(601022)3月30日晚间发布2025年全年业绩。

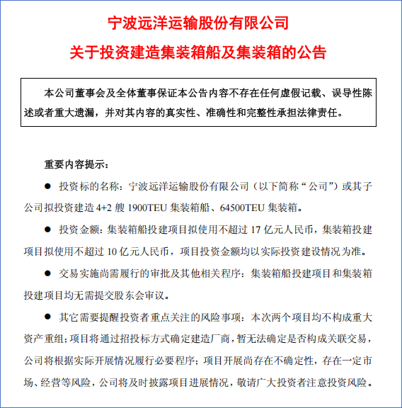
  3月30日,宁波远洋(601022)发布公告称,拟使用不超过17亿元人民币建造4+2艘1900TEU集装箱船;拟使用不超过10亿元人民币建造64500TEU集装箱。

  具体而言,2025年全年,宁波远洋实现营业收入61.07亿元,同比增长15.86%;归属于上市公司股东的净利润为6.54亿元,同比增长18.12%;基本每股收益0.50元。

  2025年全年经营活动产生的现金流净额为14.07亿元,同比增加29.47%。总资产达到87.93亿元,同比增长7.12%。

  宁波远洋主营业务为国际、沿海和长江航线的航运业务、船舶代理业务及干散货货运代理业务。近年来,宁波远洋聚焦主业,在航线开拓、运力建设、货源承揽及服务优化等领域持续深耕,推动服务范围不断延伸,船队规模稳步扩大,经营管理效能显著提升。

  在集装箱运输业务方面,宁波远洋提供近洋、跨洋、内贸、内支集装箱航线运输服务,运营航线42条,周均航班139班次,覆盖国内外51个主要港口。此外,宁波远洋承接国内以宁波舟山港为母港至次级港口之间的内支线服务,作为干线航线的延伸和补充,基本建成连接“浙江沿海、长江两岸、南北沿线”的T字形集疏运航线网络。

  2025 年全年,宁波远洋完成集装箱运输量585万TEU,同比增长14.04%;完成散货业务量2705万吨,同比增长4.50%。

  报告期内,宁波远洋近洋跨洋业务完成箱量75万 TEU,同比增长17.37%。内贸运输业务完成箱量121万TEU,同比增长5.03%。支线业务完成箱量389万TEU,同比增长16.50%。

  2026 年,宁波远洋将锚定“领先亚洲、链接全球的综合航运服务商”新愿景,精准担当“稳定增长的‘基石’、创新开拓的‘尖兵’、应对变局的‘底牌’”三个角色,高质量开展“双保双提,稳进争先”行动,全力推进“NBOS 驱动,PLUS 领航”品牌升级,推动公司从“规模导向”向“价值导向”转型,扎实筑牢“十五五”发展根基,为服务构建新发展格局作出更大贡献。

  2026 年宁波远洋经营计划:集装箱运输量完成750万TEU,散货运输量完成2750万吨。

  根据Alphaliner最新数据,在全球班轮公司运力100强中,宁波远洋排名第23,共运营90艘船,总运力93309TEU,其中自有船舶47艘、租入船舶43艘。此外,宁波远洋持有14艘,总计46684TEU新造船订单。

  资料、图源:宁波远洋官网

有问题请联系 767871486@qq.com 商务合作广告联系 QQ:767871486
Copyright 2007-2026
www.chaguwang.cn 查股网