来源 :金融界2025-02-24
山东玉龙黄金股份有限公司近日因两起重大诉讼、仲裁案件引发市场关注。公司申请恢复执行的乳山市金硕矿业有限公司(简称“乳山金硕”)合同纠纷案执行标的达1.09亿元,但因被执行人无财产可执行陷入僵局;琴澳联创(珠海)发展有限公司等发起的仲裁案件则涉及本息合计4.95亿元。叠加前期未达披露标准的8起诉讼纠纷,当前玉龙股份面临多重法律风险,同时2024年三季度公司净现流为-22.71亿元,因此市场对其经营稳定性及资金链压力产生担忧。


核心案件进展:1.09亿债权执行受阻,4.95亿赔偿压力陡增
乳山金硕合同纠纷执行案始于2022年5月。玉龙股份通过受让山东省第三地质矿产勘查院债权成为案件申请执行人,烟台中院于2022年6月裁定变更执行主体。公司曾于2023年11月申请恢复执行,但因乳山金硕无可供执行财产,案件于2024年9月终止。2024年11月,玉龙股份第三次申请恢复执行,要求乳山金硕履行1.09亿元债务,但执行难度显著。
另一焦点案件涉及琴澳联创及大横琴商贸的电解铜、铁矿粉销售合同纠纷。2023年至2024年,玉龙股份因未按期支付货款本金4.64亿元及利息,被申请仲裁索赔总额4.95亿元。案件目前处于仲裁审理阶段,玉龙股份需在应对债务清偿的同时,防范因败诉导致资产冻结或强制执行的连锁反应。
隐性法律风险:8起未达披露标准案件总额超2.5亿
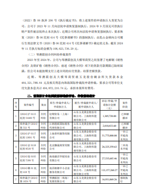
除上述两起案件外,玉龙股份还披露了存在8起未达单独披露标准的诉讼纠纷,涉及合同纠纷、货款拖欠等,标的总额约2.57亿元。其中,南昌银都中小企业服务有限公司提起的1.13亿元合同纠纷案、海南盛洁华韬实业有限公司发起的2753万元诉讼案均处于一审未决状态;琴澳联创另一起1693万元仲裁案已进入强制执行程序。
值得注意的是,部分案件已通过和解撤诉实现风险缓释。例如,衍锝贸易(上海)有限公司130万元纠纷案、江阴港联国际船务代理有限公司201万元仲裁案均已达成和解。然而,仍有5起案件处于审理阶段,争议金额合计2.23亿元,进一步暴露公司贸易业务中的履约风险。
经营影响评估:双轮驱动战略面临现金流考验
玉龙股份在公告中强调将采取“黄金矿产+新能源新材料矿产”双轮驱动战略,但巨额诉讼案件对其财务稳定性形成挑战。作为申请执行人的案件,公司计划通过强化执行措施清收债权;作为被申请人的案件,则需应对债务偿付及潜在资产处置压力。
目前,大部分案件尚未结案或执行,具体财务影响存在不确定性。公司2024年12月曾向济南高新盛和借款1亿元补充流动资金,年利率5.5%,并以陕西山金矿业67%股权质押担保。结合2023年会计差错更正调减营收56.58亿元的背景,以及2024年三季度净现流为-22.71亿元的实际情况,市场对玉龙股份的资金压力及贸易业务模式可持续性和合规性均保持高度关注。公司表示最终影响金额需以审计数据为准,但投资者需警惕案件败诉导致的利润侵蚀及信用评级下调风险。