chaguwang.cn-查股网.中国
查股网.CN
渝农商行(601077)内幕信息消息披露
 
个股最新内幕信息查询:    
 

渝农商行荣昌支行被罚70万元,涉贷款“三查”不到位等

http://www.chaguwang.cn  2025-12-16  渝农商行内幕信息

来源 :今日头条2025-12-16

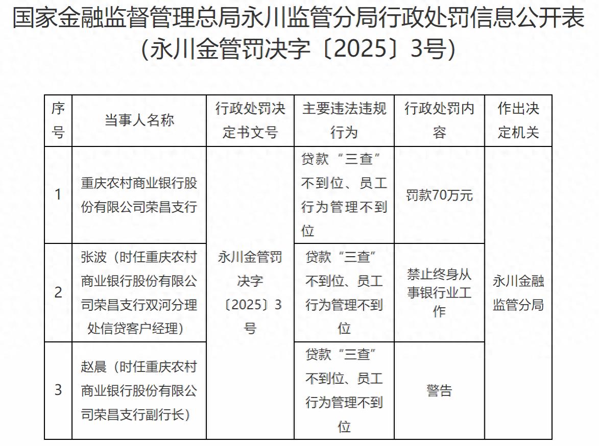
  12月15日, 国家金融监督管理总局永川监管分局 发布罚单,剑指 重庆农村商业银行股份有限公司荣昌支行 及其相关责任人。

  罚单显示, 重庆农村商业银行股份有限公司荣昌支行 的主要违法违规行为是:贷款“三查”不到位,员工行为管理不到位。

  针对上述违法违规行为, 国家金融监督管理总局永川监管分局 对其罚款70万元,对时任 重庆农村商业银行股份有限公司荣昌支行 双河分理处信贷客户经理张波禁止终身从事银行业工作,对时任 重庆农村商业银行股份有限公司荣昌支行 副行长赵晨警告。

  公开资料显示,重庆农村商业银行股份有限公司(以下简称“ 渝农商行 ”)前身为重庆市农村信用社,成立于1951年,至今已有70余年历史;2008年, 渝农商行 正式挂牌成立,成功组建全市统一法人的农村商业银行;2010年,成功在香港H股主板上市,成为全国首家上市农商行、西部首家上市银行;2019年10月,成功在上海证券交易所主板挂牌上市,成为全国首家“A+H”股上市农商行、西部首家“A+H”股上市银行。

  值得一提的是,2025年1月9日, 渝农商行 总行曾因违反外汇管理条例(包括未审慎审查交易单证、违规办理资本项目收付等)被罚295.86万元。

  最新财报显示, 渝农商行 2025年前三季度实现营业收入216.58亿元,同比增长0.67%;归属于母公司股东的净利润为106.94亿元,同比增长3.74%。但从单季度看,第三季度 渝农商行 营收环比、同比增长分别为-7.98%、1.1%,环比增幅下降较大。与此同时,该行的非息收入持续下滑:财报显示,2025年前三季度手续费及佣金净收入同比下降16.71%;该行的零售贷款不良率也出现上升:截至2025年6月末,零售贷款不良率升至2.04%,较上年末上升44个基点。

查股网为非盈利性网站 本页为转载如有版权问题请联系 767871486@qq.comQQ:767871486
Copyright 2007-2025
www.chaguwang.cn 查股网