来源 :券业行家2023-08-22
CP不好嗑?华创证券“苦等多时”,太平洋“身未分明”

券业行家,事实说话。
正
值农历七夕,对券商CP颇感兴趣的行家,发现华创证券已“下聘”多时,太平洋证券仍“云英未嫁”。

股权继续冻结
话说,8月21日,也就是七夕前夜,太平洋证券公告披露,第一大股东所持股份被继续冻结。
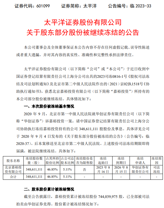
据公告披露,太平洋证券近日收到中国证券登记结算有限责任公司(简称:中国结算)上海分公司出具的2023司冻0816-1号《股权司法冻结及司法划转通知》及北京市第二中级人民法院(简称:北京二中院)作出的(2021)京02执1518号《协助执行通知书》,北京嘉裕投资有限公司(简称:嘉裕投资)所持有的3.49亿股股份(占总股本的5.11%)被继续冻结。

这一股权冻结,要追溯到三年之前。
2020年9月,北京市第一中级人民法院(简称:北京一中院)就华创证券有限责任公司(简称:华创证券)诉嘉裕投资一案,请中国结算上海分公司协助执行冻结嘉裕投资持有的“太平洋”3.49亿股股份及孳息。

目前,嘉裕投资所持太平洋证券累计被冻结股份7.44亿股(占总股本的10.92%),已全部被司法拍卖由华创证券竞得。
来自北京产权交易所的司法拍卖公告显示,2022年5月,华创证券斥资17.26亿元,竞得“太平洋”7.44亿股。

跨省联姻未定
要知道,华创证券是base贵州的两家券商之一,而太平洋证券与红塔证券均是“云南籍”的上市券商。
对这起跨越云贵的券业“联姻”,行家曾在《华创+太平洋,中小券商并购加快步伐》等文中有过点评。彼时,留言中不乏对“华太证券”的看好。
转眼隔年。太平洋证券近期发布公告称,申请变更主要股东尚未取得证监会核准。前述股份尚未办理过户登记手续,最终结果尚存在不确定性。

行家查看了券商变更主要股东的审批进度。2022年6月27日,证监会收到太平洋证券变更主要股东申请材料,同年7月4日进入补正阶段,至今年余未有进展。

这么看来,两家券商的CP,似乎暂未成型。

券业CP进展
近年来,券商并购事件,曾经多次引爆热潮。
行家曾经报道过多起“小作文”事件,包括“串信证券”双双大涨,以及首创集团旗下“双创”合并的涨停,还有被紧急叫停的“国联+国金”……
而已经“实锤”的事项,也有不少。
因方正集团破产重组,中国平安入主新方正集团,成为方正证券实控人。山西证券认为,随着股东方重整完毕,方正证券股权架构逐渐清晰,新持股格局为公司发展提供有力支持。
方正证券在2022年报中表示,将督促中国平安在一年内制定并上报同业竞争解决方案,并在五年内完成规范整改。方正证券及旗下方正富邦基金将切实做好与平安证券、平安基金、平安人寿的风险隔离与防范安排,严防利益冲突和利益输送风险。
今年3月,国联证券控股股东无锡市国联发展集团(简称:国联集团)以91.05亿元拍下泛海控股所持民生证券30.30%股权。其后,民生证券申请变更主要股东,今年4月17日进入补正阶段。
从相关研报来看,分析师普遍看好两家券商的业务整合,并强调了解决同业竞争的情况。
比如,国信证券分析师看好在大股东规划下,两家兄弟券商在投行业务条线的协同整合机会。开源证券研报认为,国联证券通过融资和收购提升自身综合实力,驱动泛财富管理为核心的战略持续推进,管理层具有较强执行力和创业精神,看好后市表现。