来源 :52RD2025-10-25
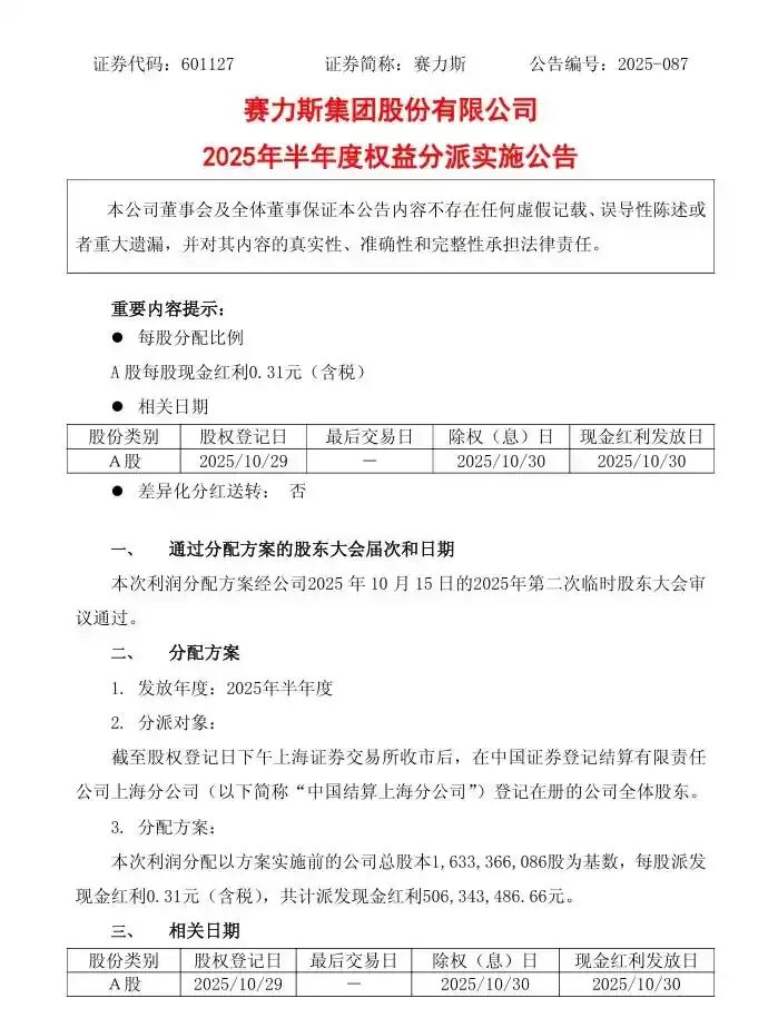
赛力斯近日公告称,2025年半年度权益分派方案已获2025年第二次临时股东大会通过。本次利润分配以总股本1,633,366,086股为基数,每股派发现金红利0.31元,共计派发现金红利5.06亿元。
股权登记日为2025年10月29日,除权日和现金红利发放日为2025年10月30日。重庆小康控股等三家公司为自行发放对象,不同股东类型扣税标准有别。

分红背后,是赛力斯上半年扎实的盈利表现。据悉,赛力斯2025半年报显示,该公司营业收入624.02亿元,同比下降4.06%;利润总额37.25亿元,同比增长119.22%;归母净利润29.41亿元,同比增长81.03%;基本每股收益1.87元,同比增长73.15%;研发费用29.30亿元,同比增长3.61%。
2025年上半年公司汽车总销量19.86万辆,达成经营目标。问界汽车上半年累计交付超14.7万辆,单车成交均价超过40万元。其中,2025年上半年问界M9交付超6.2万辆、问界M8交付超3.5万辆。
10月13日,港交所披露信息显示,赛力斯已通过主板上市聆讯,联席保荐人为中金公司与中国银河国际证券。备案通知书显示,赛力斯拟发行不超过331,477,235股境外上市普通股并在香港联合交易所上市。
如果成功上市,赛力斯将打破奇瑞不久前创造的记录,成为今年港股规模最大车企IPO。