来源 :飞鱼财经2021-12-20
新城控股控股股东再次质押股份。
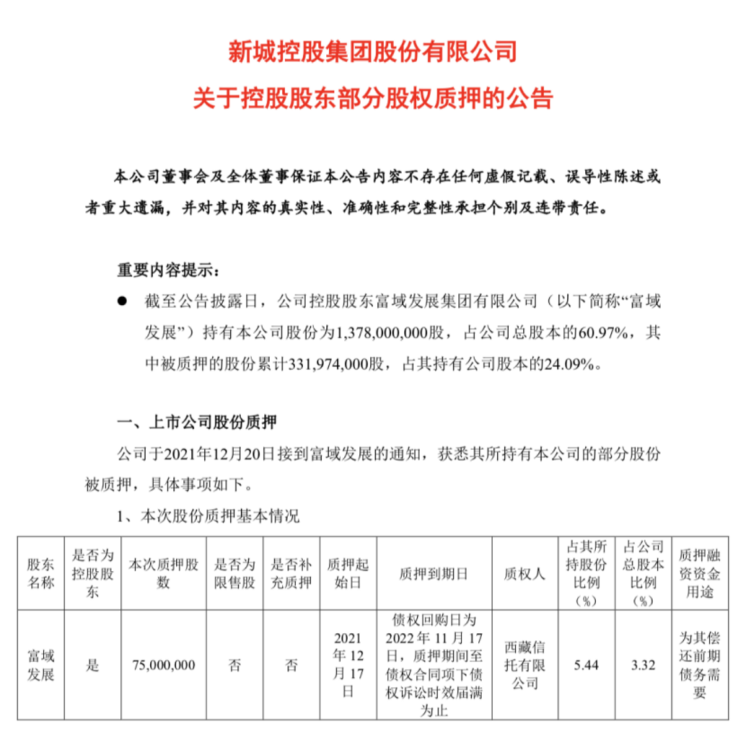
新城控股(601155)最新公告披露,公司控股股东——富域发展集团有限公司(下称“富域发展”)再次质押持有的公司股份,占总股本3.32%。
本次质押后,富域发展持有本公司股份为1,378,000,000股,占公司总股本的60.97%,其中被质押的股份累计331,974,000股,占其持有公司股本的24.09%,占总股本14.69%。

而截至公告披露日,富域发展及其一致行动人常州德润咨询管理有限公司累计质押数已占总股本15.71%。
在部分房企陆续陷入现金流问题的当下,任何一家房企控股股东的质押、减持等动作都引发外界的关注。
新城控股三季报显示,今年第三季度,新城控股营业收入为300.17亿元,同比下降7.22%;归属于上市公司股东的净利润为15.78亿元,同比增长3.01%。而今年前三季度,新城控股营业收入为1091.22亿元,同比增长55.69%;归属于上市公司股东的净利润为58.84亿元,同比增长24.24%。
通过这组财报数据,可以明显看到新城控股在今年三季度的表现。三季度,整个房地产市场确实相对“艰难”。
从负债等方面来看,截至三季度末,新城控股负债合计4810.69亿元,其中短期借款11.89亿元,长期借款507.5亿元,应付债券233.31亿元,货币资金428.36亿元。与此同时,截至报告期末,新城控股累计总资产为5720亿元,较上年度末增长6.38%。