
跟上时代的步伐,才不会被时代所抛弃。
近年来,加速传统经纪业务向财富管理转型,是券商行业热度话题之一。在财富管理这片蓝海中,如何乘风破浪、扬帆突围,各家券商正在持续发力。天风证券组织架构大调整新设财富管理中心
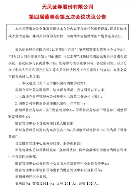
近期,天风证券(601162.SH)对其零售业务总部组织架构进行调整,将零售业务部、私人财富部、高净值客户部、互联网金融部等部门统一整合到新设立的部门——财富管理中心。天风证券称,此举是为了提高有效户占比,盘活存量资产,加大引入新增资产。
公告显示,财富管理中心下设了机构业务与零售业务两大板块。此外,天风证券还将互联网金融部、业务支持中心、合规督导部等支持部门,一并放入财富管理中心,以强化部门间业务协同能力与效率,充分调动、整合集团内部所有资源,提高组织效率。
作为已有二十余年券商零售经验的老将,天风证券副总裁、财富管理中心主任刘全胜表示,设立财富管理中心,就是要推动经营理念的转变,以客户为中心,与客户利益深度绑定,把AUM(资产管理规模)做大。
天风证券是一家立足武汉、辐射全国的综合性券商,通过全国布局的综合金融门店,将证券交易等传统经纪业务、多样化的金融理财产品、专业的资本中介联通功能等一系列服务呈现于客户面前,形成了高效财富管理模式。
截至 2020 年 12 月 31 日,天风证券总资产人民币 814.05 亿元,较上年增加 35.86%。其中,金融资产投资合计人民币 325.53 亿元,较上年增加 16.43%,主要系自营业务规模的增加。财富管理转型在即天风证券靠哪些“硬实力”扬帆突围?
中国证券业协会的数据显示,作为券商财富管理能力的一项重要指标,近年来券商纷纷加大对金融产品销售的重视程度。2021年上半年,96家券商累计实现代销金融产品净收入100.5亿元。
据业内人士介绍,财富管理主要把握三个端口,即产品端、代销端、投顾端。当下,券商普遍在产品端引入大量的公募产品,以天风证券为例,目前在售的公募基金已达3100支。
“要做好基金投顾服务,一定要提升筛选能力、基金投顾能力,这就要求产品和客户需求相匹配,将合适的产品卖给合适的人。产品端的筛选、对产品的理解、对客户的理解同等重要,靠短期收益、传统经纪业务打法,做不大AUM(资产管理规模),更无法与客户的利益绑定。”刘全胜表示。据了解,当前天风证券正积极申请基金投顾牌照。
再来看下天风证券近五年来客户增长情况:
目前看来,天风证券在新增客户上取得了亮眼成绩。截至2020年末,天风证券新增客户 19.48 万户,总客户数达到 83.83 万户,同比增长 30%。而据其提供的最新数据,今年以来,天风证券围绕新增客户,线上线下一起发力,前7个月新增零售客户已是去年全年的1.67倍,其中11%为有效客户,而行业平均值在6%-7%之间。此外,有效客户占天风证券存量有效户的比例已超过30%。
刘全胜认为:“传统经纪业务的头部化趋势实际上越来越明显,格局基本已确定。但天风在新开户上,包括在财富管理、机构经纪方面,我认为是有优势的。因为财富管理,实际上根本就不是券商和券商之间的竞争,而是券商跟第三方销售通道,包括银行渠道在竞争。天风研究所在行业里面排名很靠前,资管规模进入前20名,债券投行也在前15名左右,整个量化系统的布局也是非常超前的,且投入巨大。”
同时,据年报信息,截至2020年末,天风证券托管资产规模为 2485 亿元,同比增长 40%;近年来资管业务收入排名逐年上升,2020年排名第十,全年资产管理业务实现营业收入 8.73 亿元,同比增长 12.60%。
刘全胜介绍,天风证券的优势是机构业务,按存量客户资产划分,机构客户占70%,零售客户占30%。“机构业务是天风的传统优势,需要的专业度和资源需求禀赋更高”。在他看来,下设两个板块,一个方面可以“把长板做长”,推进机构协同业务和机构经纪业务同步进行,另一方面“补足短板”,加强零售业务,增加客户量。
那么,天风证券财富管理转型,具体的打法和规划如何?近日,天风证券在线接待了独角金融等多家媒体的访问,刘全胜指出,深度绑定客户,才能更好地实现财富管理弯道超车。
“传统的经纪业务实际上是以自我为中心的,而财富管理业务实际是以客户为中心,我们把AUM(资产管理规模)做大,才能得到更好的回报。所以从这一点来讲,我们跟客户的利益是深度绑定的,这两个赛道一个是以客户为中心,一个是以自我为中心。”
在刘全胜看来,传统经纪业务与财富管理的区别在于“从以自我为中心向以客户为中心的转变”,这需要解决客户的痛点。
如何解决这些痛点是整个行业当前面临的一个问题,各家券商也在积极探索解决之道。财富管理转型新路径金融科技赋能
对此,刘全胜认为,“金融科技一定是最好的解决方式,我们目前有60人的金融科技团队,这在中等体量的券商里是非常少见的。”据介绍,天风证券在客户体验方面做了非常多的优化,后台能够实时观察到每位客户的开户进度。公开资料显示,天风证券网络开户的成功率比例是80%,为行业平均水平的一倍。
本次构架调整,天风证券将原零售业务总部金融科技部与网络金融事业部合并,整合为财富管理中心互联网金融部。一方面有利于线上线下业务的打通,其次客户体验上能做到千人千面,即定制化推送。
此外,作为天风证券旗下的一家资管子公司,恒泰证券将如何与天风证券优势互补,协同双方业务?刘全胜指出,天风证券与恒泰证券在财富管理转型方面有很大的上升空间。“天风是以机构经纪机构业务见长,恒泰是以零售业务见长,这两家的网点在全国布局实际上也是各有侧重的。”
对于天风证券、恒泰证券未来的发展路径及措施,刘全胜表示,分为4个业务板块和5个业务条线,具体打法为:
一、在传统零售业务板块需要扩大客户数量、提高有效户占比,盘活存量资产,加大引入新增资产;二、加大对机构业务的投入,打造从产品设计、研究、交易、融券、资管、衍生品服务到交易平台的全业务闭环产业链;三、加快推进券结模式,提高财富管理收入,提高资产收益率,引入有竞争性的固收类产品,形成差异化优势;四、搭建私财体系,筛选客户,提升产品销售量;五、围绕机构客户需求,强化部门间业务协同能力与效率;六、强化金融科技,充分调动、整合集团内部所有资源,提高组织效率。
机构与零售业务双轮驱动,金融科技赋能,天风证券财富管理转型正在路上。你看好吗?欢迎留言讨论!