chaguwang.cn-查股网.中国
查股网.CN
天风证券(601162)内幕信息消息披露
 
个股最新内幕信息查询:    
 

从90亿违规到业务承压,天风证券如何破局?

http://www.chaguwang.cn  2026-03-23  天风证券内幕信息

来源 :每财网2026-03-23

  旧账清算后,业务根基待考。

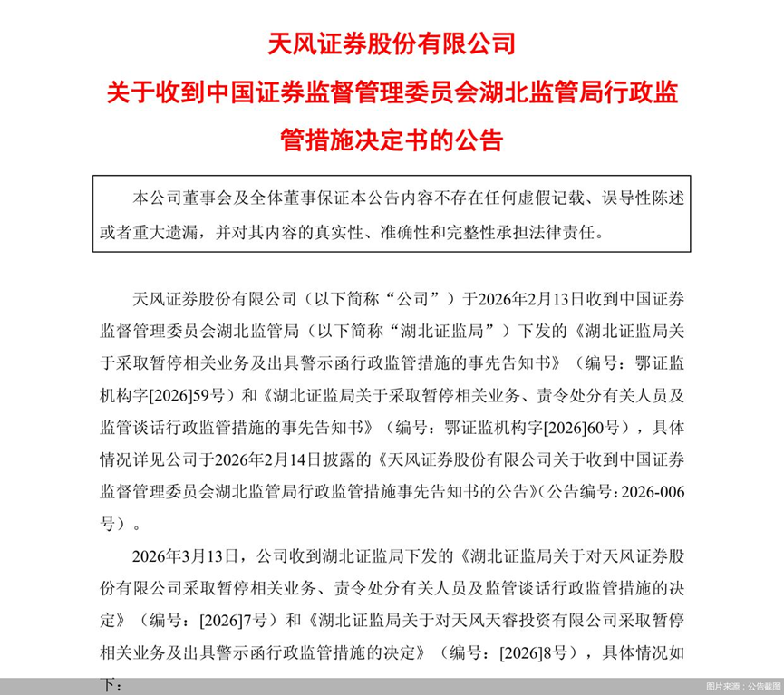
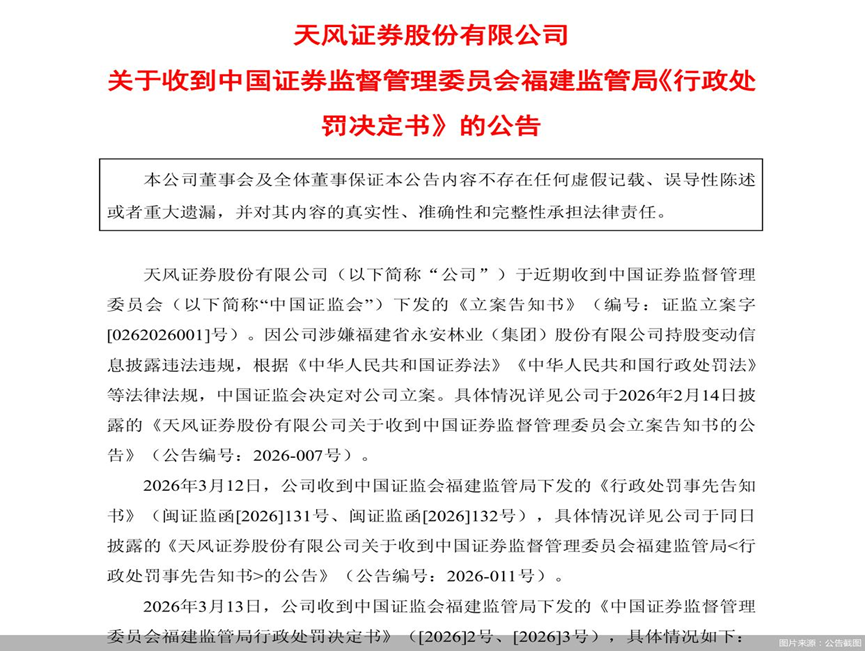
  近日,天风证券连续发布多份公告,披露来自湖北、福建两地证监局的行政处罚决定。因与原第一大股东当代集团之间涉及超90亿元的违规资金往来,公司及相关高管被罚款、禁入市场,多项业务被暂停,暴露出其在公司治理、内控合规等方面的深层隐患。

  尽管公司已完成控股股东变更,由湖北宏泰集团接盘,并逐步推进整改,但此次处罚不仅是历史问题的清算,更将天风证券的业务根基置于聚光灯下。

  对投资者而言,相比罚单本身,更值得关注的问题是,卸下历史包袱之后,这家券商的业务根基究竟如何,又能否真正走出阴霾?

  为原股东融资超90亿,多名高管被追责

  此次监管部门对天风证券的处罚,核心直指其与原第一大股东当代集团之间隐蔽且巨额的违规资金往来。调查显示,在2020年至2022年间,应当代集团要求,天风证券利用自有资金,通过子公司划转、私募基金购买债券及自营逆回购等方式,累计提供融资55.02亿元。

  更为严重的是,公司还动用客户资产,通过认购信托计划及一级市场债券交易等方式,为当代集团输送资金超过30亿元。此外,公司还为其他股东关联方提供资金支持,包括以股权意向金名义向光谷融资租赁转款5亿元,以及为文峰股份关联方提供3亿元融资。

  上述违规操作累计金额超过90亿元,占2022年末公司净资产的36%以上,直接违反了《证券法》关于证券公司不得为股东及关联方提供融资的禁止性规定。更严重的是,这些大额关联交易均未按规定披露,导致公司2020至2022年年度报告存在重大遗漏。

  除核心问题外,天风证券在内控与合规领域还存在多项漏洞:包括因司法裁定获得永安林业股份后延迟近两个月才履行披露义务;代销私募业务不规范;以及对子公司管控不力等问题,暴露出内控体系的显著缺陷。

  监管部门不仅对公司开出高额罚单,对责任人员也进行了严肃问责。湖北证监局对天风证券罚款1500万元;余磊、许欣因知悉并主导违规事项,各被罚款600万元并被终身证券市场禁入;王琳晶、翟晨曦等高管因参与违规或未履行信披职责,被处以300万元以上罚款,其中王琳晶个人累计罚款达440万元。

  除罚款和市场禁入外,公司多项业务亦受限:湖北证监局暂停其代销私募金融产品业务两年,子公司天风天睿被暂停新设私募基金产品一年。上交所也对公司及相关高管予以公开谴责,并认定余磊、许欣终身不适合担任证券发行人董监高。

  旧疾渐愈,但压力犹存

  天风证券的系列违规问题,根源在于原民营大股东当代集团的不当操控,而 2022 年当代集团债务暴雷后,其对天风证券的风险传导也逐渐显现。2023年,湖北省属国企湖北宏泰集团正式入主,成为公司新的控股股东,当代系彻底退出。

  但大股东遗留的风险问题,仍是悬在公司头上的“达摩克利斯之剑”。从2025年11月被证监会立案调查,到2026年3月处罚落地,国有控股股东推动公司重构合规风控体系,目前违规融资资金除少量尾款外已基本收回。

  与此同时,控股股东宏泰集团持续给予资本支持,2025年全额认购公司40亿元定增股份,进一步夯实了国有控股地位。

  但天风证券仍面临着业绩与市场信任的双重压力,近年来公司业绩波动剧烈,2022年净亏损15.03亿元,2024年再度亏损2971万元,2025年虽预计扭亏为盈实现归母净利1.25亿至1.85亿元,但盈利主要依赖投资收益,主营业务的稳健性仍待验证。

  尽管公司表示已全面完成整改,这次处罚并非新风险的暴露,而是旧问题的终结。但二级市场上,公司股价长期处于券商板块低位,处罚落地后市场呈现出“利空出尽”的期待与信任缺失的观望交织状态。

  传统业务承压,创新赛道受阻

  从业务结构来看,天风证券近年来一直在调整布局,但核心条线的竞争力仍有待检验。

  财富管理业务是公司的基础板块,截至2025年上半年,天风证券拥有29家分公司和77家营业部,代销金融产品总金额为10.26亿元,同比下降超过三成。

  其中,私募金融产品代销业务虽在总收入中占比不足1%,但对高净值客户的转化和黏性提升具有重要意义,此次被暂停两年,意味着公司在财富管理转型的关键赛道上将暂时缺席。

  投行业务方面,2025年上半年公司股权融资项目数量有限,债券承销规模虽有增长,但项目储备和团队稳定性面临考验。

  值得关注的是,天风证券在研究业务上曾有过亮眼表现,2024年分仓佣金收入排名进入行业前15,但2025年以来核心分析师出现多起离职,研究团队的稳定性受到影响。

  资产管理业务主要通过私募子公司天风天睿开展,截至2025年上半年,管理备案基金22只,实缴规模约30亿元,但2025年上半年该项业务收入为负值,净亏损超过7000万元,此次被暂停新设产品一年,短期内募资能力将受到制约。

  处罚落地,并不意味着天风证券可以轻装上阵。信任的修复需要时间,更需要实质性的业绩支撑。未来,天风证券能否在合规框架下重塑核心竞争力,才是决定其能否真正走出阴霾的关键。

有问题请联系 767871486@qq.com 商务合作广告联系 QQ:767871486
Copyright 2007-2026
www.chaguwang.cn 查股网