chaguwang.cn-查股网.中国
查股网.CN
兴业银行(601166)内幕信息消息披露
 
个股最新内幕信息查询:    
 

兴业银行多位经理被禁止从事银行业工作

http://www.chaguwang.cn  2026-02-02  兴业银行内幕信息

来源 :新浪财经2026-02-02

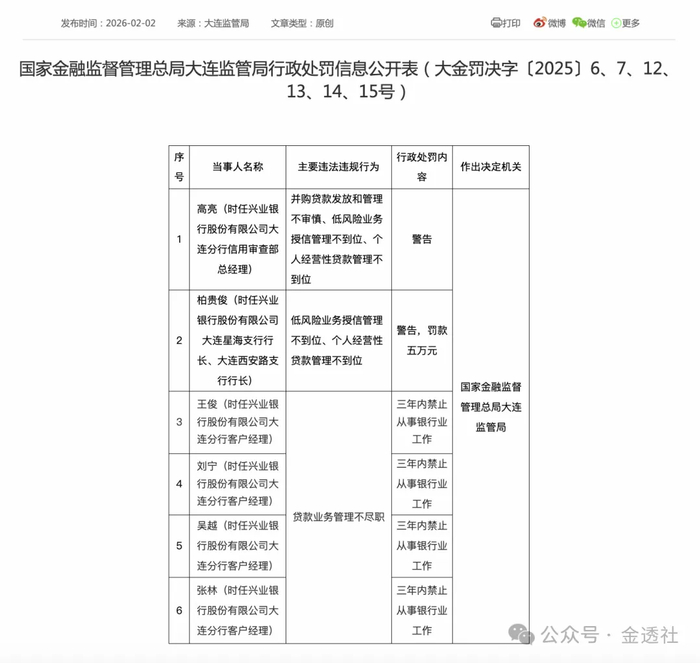
  据国家金融监督管理总局大连监管局2月2日公开的行政处罚信息显示,兴业银行股份有限公司大连分行因信贷业务相关违法违规行为,多名时任责任人受到处罚,其中4名客户经理被处以三年内禁止从事银行业工作的严厉处罚,彰显了监管部门整治银行业违规行为、强化从业人员合规管理的坚定态度。

  行政处罚信息明确,王俊、刘宁、吴越、张林四人,均为时任兴业银行大连分行客户经理,因在贷款业务管理中存在不尽职行为,违反银行业监管相关规定,被国家金融监督管理总局大连监管局依法作出三年内禁止从事银行业工作的处罚决定。

  此次处罚并非仅针对一线客户经理,该行多名管理岗位责任人也同步被追责。其中,时任兴业银行大连分行信用审查部总经理高亮,因并购贷款发放和管理不审慎、低风险业务授信管理不到位等违法违规行为,被监管部门予以警告;时任兴业银行大连星海支行行长、大连西安路支行行长柏贵俊,因低风险业务授信管理不到位、个人经营性贷款管理不到位,被警告并罚款5万元。此外,兴业银行大连分行及下属分支机构此前已因多项信贷管理违规,被累计罚款470万元。

  从监管处罚细节来看,此次违法违规行为集中在信贷业务全流程,涵盖并购贷款、个人经营性贷款、低风险业务授信等多个领域,暴露出该行在信贷审批、流程管控、人员管理等方面存在明显漏洞。4名客户经理被禁业三年,作为银行业较为严厉的资格处罚,不仅中断其职业生涯黄金期,处罚记录还将记入监管信用档案,对其后续行业从业产生深远影响。

  此次处罚释放出鲜明的监管信号,当前监管部门正持续强化银行业“双罚制”,既追究机构违规责任,也严肃追责相关从业人员,严厉打击信贷业务中的不尽职、不合规行为。对兴业银行而言,此次事件警示其需强化内控管理,补齐信贷业务管控短板,加强从业人员合规培训,杜绝“重业务、轻风控”的倾向。对整个银行业而言,更是深刻提醒,信贷业务是银行业核心业务,从业人员的履职尽责是风险防控的第一道防线,唯有恪守合规底线,才能实现行业稳健发展。

查股网为非盈利性网站 本页为转载如有版权问题请联系 767871486@qq.comQQ:767871486
Copyright 2007-2025
www.chaguwang.cn 查股网