chaguwang.cn-查股网.中国
查股网.CN
北京银行(601169)内幕信息消息披露
 
个股最新内幕信息查询:    
 

北京银行首席财务官离任 近两月被罚没3000万

http://www.chaguwang.cn  2025-12-10  北京银行内幕信息

来源 :科技金融在线2025-12-10

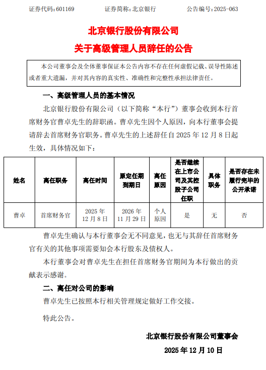
  北京银行 公告,曹卓因个人原因,向该行董事会提请辞去首席财务官职务,上述辞任自 2025 年 12 月 8 日起生效。

  就在近期, 北京银行 因存在九类违法违规行为,被处以警告、没收违法所得1886.3元,并罚款2526.85万。同时,该行11名相关责任人被追责,罚款金额从1万元至21万元不等,其中4人同时被警告处罚。

  具体来看, 北京银行 的违法违规行为包括:

  1、违反账户管理规定;

  2、违反收单业务管理规定;

  3、违反代收业务管理规定;

  4、违反反假货币业务不合规;

  5、占压财政存款或资金;

  6、违反信用信息采集、提供、查询及相关管理规定;

  7、未按规定履行客户身份识别义务;

  8、未按规定报送大额交易报告或者可疑交易报告;

  9、与身份不明的客户进行交易。

  此外,今年10月, 北京银行 因贷款风险分类不准确,金融投资业务减值准备计提不充足,违规办理票据业务,贷款数据不准确,消费者权益保护工作不规范,法人商用房按揭贷款贷前调查不到位,违规为土地储备项目融资等违法行为,被 国家金融监督管理总局北京监管局 罚款530万。

查股网为非盈利性网站 本页为转载如有版权问题请联系 767871486@qq.comQQ:767871486
Copyright 2007-2025
www.chaguwang.cn 查股网