chaguwang.cn-查股网.中国
查股网.CN
国泰君安(601211)内幕信息消息披露
 
个股最新内幕信息查询:    
 

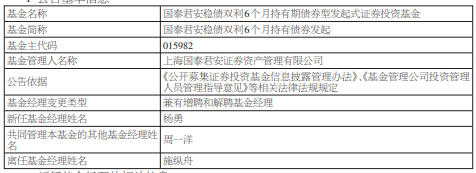
国泰君安稳债双利6个月持有债增聘基金经理杨勇

http://www.chaguwang.cn  2023-11-14  国泰君安内幕信息

来源 :中国经济网2023-11-14

  中国经济网北京11月14日讯今日,上海国泰君安证券资产管理有限公司公告,国泰君安稳债双利6个月持有债券发起增聘基金经理杨勇,施纵舟离任。

  杨勇历任中国银行股份有限公司上海人民币交易业务总部交易员,平安银行股份有限公司总行资金营运中心投资经理,国泰君安证券股份有限公司固定收益证券部投资经理,永赢基金管理有限公司固定收益投资部总监助理、副总监。2023年6月加入上海国泰君安证券资产管理有限公司固定收益投资部(公募)担任副总经理。

  国泰君安稳债双利6个月持有债券发起A/C成立于2022年7月12日,截至今年11月13日,其年内收益率为1.30%、0.95%,累计收益率为0.73%、0.19%,累计净值1.0073元、1.0019元。

  

有问题请联系 767871486@qq.com 商务合作广告联系 QQ:767871486
www.chaguwang.cn 查股网