来源 :挖贝网2022-07-07
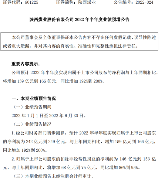
挖贝网7月7日,陕西煤业(601225)近日发布2022年半年度业绩预增公告,预计2022年半年度实现归属于上市公司股东的净利润为242亿元到249亿元,上年同期82.86亿元,同比增加192%到200%。

公告显示,业绩预告期间为2022年1月1日至2022年6月30日。预计20年上半年归属于上市公司股东的扣除非经常性损益的净利润为146亿元到153亿元,与上年同期相比,将增加68亿元到75亿元,同比增加86%到95%。
本期业绩预增的主要原因:一是2022年半年度受市场供求关系影响,煤炭价格高位运行,公司煤炭售价同比大幅上涨;二是卖出隆基绿能部分股份获得投资收益;三是投资隆基绿能会计核算方法变更,影响公允价值变动损益增幅较大。
挖贝网资料显示,公司主要从事煤炭开采、洗选、运输、销售以及生产服务等业务,煤炭产品主要用于电力、化工及冶金等行业。