2024年A股收官,银行股年度涨幅榜揭晓。据数据,上海银行复权股价全年涨幅69%,涨幅位居A股上市银行第一。
去年,上海银行和该行多名高管在投资上实现“丰收”。一方面,经历营收连续两年负增长后,2024年前三季度,上海银行营收同比增长0.7%,终于结束连续下跌趋势;其中,投资收益达105.8亿元,同比暴增139.4%。另一方面,上海银行多名高管在增持和该行分红等积极动作下,去年在上海银行股票投资上收益颇丰。
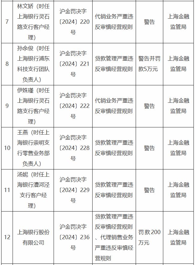
然而,就在上海银行登银行股年度涨幅榜“榜一”后的第一个工作日,1月2日,据上海金融监管局官网消息,上海银行因贷款管理严重违反审慎经营规则、代理销售业务严重违反审慎经营规则,被罚款200万元。此外,包括上海银行浦东科技支行团队负责人等多名支行相关责任人被罚,均涉及贷款管理严重违反审慎经营规则。
股价去年涨幅近70%
涨幅位居A股上市银行第一
2024年,银行股成为了A股赢家。数据显示,银行板块去年涨幅达到46.7%,在申万一级行业中位列第一;其中,上海银行复权股价全年涨幅达69%,登上A股42家上市银行年度涨幅榜榜首。

股价大涨背后,上海银行释放了多个提振市场信心的重要信号。
据数据,2023年,上海银行营收、拨备前净利润分别为505.6亿元、373.3亿元,分别同比下降4.8%、7.5%,均已连续两年负增长。业绩陷入颓势同时,截至2023年,包括行长、副行长在内的多位高管已多次增持上海银行股票。
公告显示,2023年9月6日至7日,上海银行原行长朱健,现任行长施红敏,副行长胡德斌、汪明再次以自有资金增持了该行A股股票,成交价格区间为每股6.09元至6.14元,增持后持股数分别为37万股、43.4万股、43.5万股、46.7万股。根据上海银行披露的2023年度高管薪酬,上述高管此次增持金额均超过其去年年薪的50%。
积极的分红政策更是吸引投资者的关键,2024年,上海银行分红表现慷慨。2024年6月,上海银行实施2023年年度分红,现金分红65.35亿元,分红率达29%;同年11月,上海银行再次实施2024年中期分红,现金分红39.78亿元,分红率进一步提升至30.7%。
2024年,在债市走牛背景下,不少银行投资收益大增。去年前三季度,上海银行投资收益达105.8亿元,同比暴增139.4%,营收占比翻倍至26.8%;同期,虽然该行利息净收入依旧未能止住下跌趋势,但在投资收益大力拉动下,该行营收成功“止跌回升”,同比增长0.7%。
由此可见,2024年,上海银行和该行多名高管,均在投资收益上实现了“丰收”。记者统计发现,叠加股票增值和分红派息,施红敏、胡德斌、汪明持等去年在上海银行股票投资上获益近200万元。
贷款管理违规被罚
与“宝能系”陷百亿借款纠纷
聚光灯之下,上海银行的一举一动牵动着市场神经。1月2日,就在2024年A股银行股涨幅榜出炉后的第一个工作日,上海金融监管局公告的行政处罚信息显示,上海银行因贷款管理严重违反审慎经营规则、代理销售业务严重违反审慎经营规则,被罚款200万元;此外,包括时任上海银行浦东科技支行团队负责人在内的多位支行相关责任人,因贷款管理严重违反审慎经营规则,均受到监管处罚。

这让不少人再次关注这家“榜一”银行,特别是贷款违规问题,再次将上海银行资产质量问题拉回公众视线。记者注意到,事实上,去年上海银行就因接连陷入争议事件,资产质量引发外界关注。
2024年9月,一封举报邮件被广泛传播。邮件内容指控,上海银行及易方达香港为了隐藏上海银行投资两支公募基金的重大亏损,联手利用严重误导性的专户月度报表进行重大违规的操作安排。上海银行虚增了2021年-2023年年度的净利润10亿元人民币以上,并且2024年上半年仍存在虚增利润情况。
对上述举报内容,上海银行客服曾向记者表示,易方达香港已就此公开声明。涉及上海银行易方达香港专户投资相关传闻不实,上海银行不存在隐藏亏损的情况。
同是去年9月,上海银行发布了诉讼事项公告,进一步揭露了与“宝能系”的百亿借款纠纷。上海银行深圳分行以金融借款合同纠纷为由,对深圳深业物流集团股份有限公司、宝能地产股份有限公司、姚振华等提起诉讼,涉案金额含借款本金及相应的利息等合计约74亿元,上海银行深圳分行已收到法院的《受理案件通知书》。2023年10月,上海银行深圳分行与“宝能系”因25.8亿的本金借款纠纷已对簿公堂。
由于踩雷“宝能系”等,该行在珠三角地区不良贷款率继续上行。据财报数据,截至2024年上半年末,上海银行在珠三角地区(含香港)贷款余额占比12.2%,较2020年末已经下降6.6个百分点,贷款余额下降了322亿元,该地区不良贷款率却从0.82%上升至2.28%。
此外,2022年、2023年,上海银行通过减少信用减值损失,在营收连续下滑之下,维持了净利润正增长,但该行不良贷款拨备覆盖率两年累计下降28.47个百分点至272.66%,风险抵补能力下降。