来源 :电鳗快报2025-07-16
半年预计亏损超18亿,广汽集团的半年报业绩数据备受市场关注,也让当下新能源浪潮席卷传统车市的背景下,老牌车企如何突破发展成为焦点。
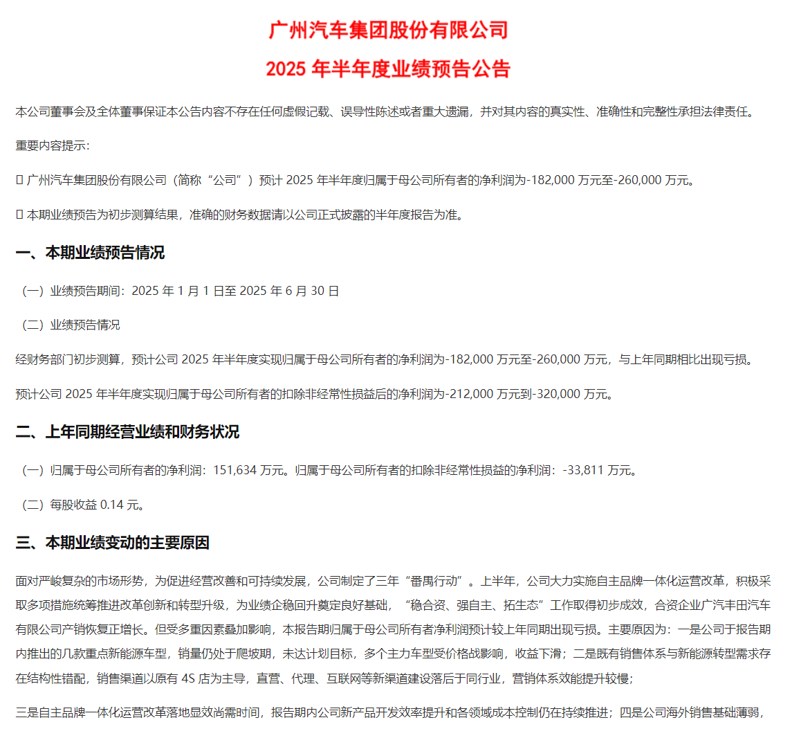
7月11日晚,广汽集团发布业绩预告,2025年上半年,该公司预计实现归母净利润为亏损18.20亿元至26亿元,预计扣非净利润为亏损21.20亿元到32亿元。

而2024年上半年,广汽集团实现的归母净利润、扣非净利润分别为15.16亿元、-3.38亿元。

2025年第一季度,广汽集团实现的营业收入为196.50元,同比下降7.95%;归母净利润、扣非净利润分别为亏损7.32亿元、8.93亿元,同比下降159.95%、229.89%。

2023年、2024年,广汽集团实现的营业收入分别为1287.57亿元、1067.98亿元;归母净利润分别为44.29亿元、8.24亿元;扣非净利润分别为35.73亿元、-43.51亿元。

汽车销量方面,2023年,广汽集团的汽车销量为250.50万辆。2024年的销量为200.31万辆,同比下降20.04%。其中,新能源汽车销量45.47万辆,同比下降17.26%。

广汽的现状是中国车企的缩影:燃油车利润萎缩与新能源投入的巨壑,需要壮士断腕的决绝。董事长冯兴亚的“战役”若成,或将为国企混改提供新范式。
上半年亏损是重构价值链的契机,当“新广汽”的蓝图逐渐清晰,市场终将检验老牌车企如何在电动化赛道上重获加速度?广汽集团未来的发展值得市场期待。
《电鳗财经》将继续关注后续发展。