chaguwang.cn-查股网.中国
查股网.CN
农业银行(601288)内幕信息消息披露
 
个股最新内幕信息查询:    
 

突发!农业银行、民生银行等“栽了”

http://www.chaguwang.cn  2023-08-19  农业银行内幕信息

来源 :中国基金报2023-08-19

  8月18日,国家金融监督管理总局官网发布数条行政处罚信息。民生银行、农业银行、广发银行、中国华融、东方资产均因违反相关规定,被开具大额罚单,合计罚超1.3亿元。

  民生银行被罚4780万元

  行政处罚信息公开表显示,中国民生银行因违反《中华人民共和国银行业监督管理法》第二十一条、第四十六条和相关审慎经营规则,被国家金融监督管理总局罚款合计4780万元。其中,总行4430万元,分支机构350万元。

  该行主要违法违规事实共有14条。具体包括:

  规避委托贷款监管,违规利用委托债权投资业务向企业融资;

  违规贷款未整改收回情况下继续违规发放贷款;

  对政府平台公司融资行为监控不力,导致政府债务增加;

  股权质押管理问题未整改;审计人员配备不足问题未整改;

  对相关案件未按照有关规定处置;

  未按监管要求将福费廷业务纳入表内核算;

  代销池业务模式整改不到位;

  违规开展综合财富管理代销业务整改不到位;

  个别贷款风险分类结果仍存在偏离,整改不到位;

  发放违反国家宏观调控政策贷款仍未整改收回;

  部分正常资产转让问题整改不到位;

  部分不良资产转让问题整改不到位或未整改;

  对部分违规问题未进行责任追究或追究不到位。

  此外,时任中国民生银行股份有限公司董事会秘书白丹对民生银行股权质押管理问题未整改负有责任,被国家金融监督管理总局处以警告。

  

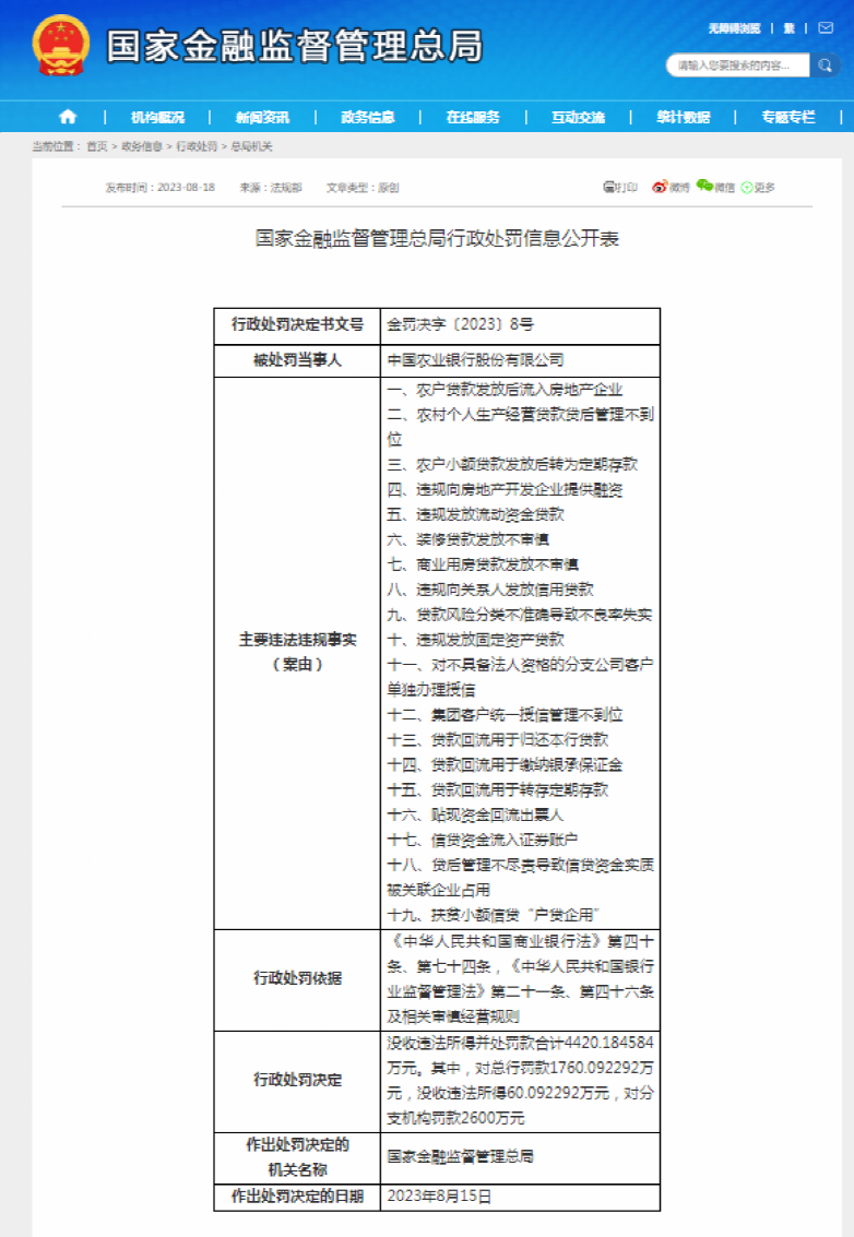
  农业银行被罚4420万元

  行政处罚信息公开表显示,中国农业银行股份因违反《中华人民共和国商业银行法》第四十条、第七十四条,《中华人民共和国银行业监督管理法》第二十一条、第四十六条及相关审慎经营规则,被国家金融监督管理总局没收违法所得并处罚款合计4420.18万元。其中,对总行罚款1760.09万元,没收违法所得60.09万元,对分支机构罚款2600万元。

  该行主要违法违规事实共有19条。具体包括:

  农户贷款发放后流入房地产企业;

  农村个人生产经营贷款贷后管理不到位;

  农户小额贷款发放后转为定期存款;

  违规向房地产开发企业提供融资;

  违规发放流动资金贷款;

  装修贷款发放不审慎;

  商业用房贷款发放不审慎;

  违规向关系人发放信用贷款;

  贷款风险分类不准确导致不良率失实;

  违规发放固定资产贷款;

  对不具备法人资格的分支公司客户单独办理授信;

  集团客户统一授信管理不到位;

  贷款回流用于归还本行贷款;

  贷款回流用于缴纳银承保证金;

  贷款回流用于转存定期存款;

  贴现资金回流出票人;

  信贷资金流入证券账户;

  贷后管理不尽责导致信贷资金实质被关联企业占用;

  扶贫小额信贷“户贷企用”。

  

  广发银行被罚2340万元

  行政处罚信息公开表显示,广发银行因违反《中华人民共和国银行业监督管理法》第二十条、第二十一条、第四十六条和相关审慎经营规则,被国家金融监督管理总局罚款合计2340万元。其中,总行550万元,分支机构1790万元。

  该行主要违法违规事实共有14条。具体包括:小微企业划型不准确;违规发放房地产贷款;违规发放流动资金贷款;违规发放土地储备贷款;违规向企业发放贷款用于土地储备项目;未经任职资格核准履行高级管理人员职责;未对集团客户统一授信;信贷资产质量反映不真实;信贷资金违规流入证券账户;贷款资金违规回流借款人;未严格落实受托支付;虚增存贷款规模;信用卡透支资金流入房地产开发企业;并购贷款管理不规范。

  

  中国华融被罚1423万元

  行政处罚信息公开表显示,中国华融资产管理股份有限公司因违规投资非公开发行股票,违反了《中华人民共和国银行业监督管理法》第十八条、第十九条、第四十五条等规定;被国家金融监督管理总局罚款711.91万元,没收违法所得711.91万元,罚没合计1423.83万元。

  

  东方资产被罚530万元

  行政处罚信息公开表显示,中国东方资产管理股份有限公司因违反《中华人民共和国银行业监督管理法》第二十一条、第四十六条和相关审慎经营规则,被国家金融监督管理总局罚款合计530万元。其中,总行430万元,分支机构100万元。

  主要违法违规事实包括:以收购不良债权为名向企业提供融资;非洁净收购不良债权;违规通过集团内协同业务规避集中度监管。

  

有问题请联系 767871486@qq.com 商务合作广告联系 QQ:767871486
www.chaguwang.cn 查股网